Skip to main content

Fundamentals of Anatomy and Physiology: 15.2 Anatomy and Physiology of the Female Reproductive System

Fundamentals of Anatomy and Physiology
15.2 Anatomy and Physiology of the Female Reproductive System
  • Show the following:

    Annotations
    Resources
  • Adjust appearance:

    Font
    Font style
    Color Scheme
    Light
    Dark
    Annotation contrast
    Low
    High
    Margins
  • Search within:
    • My Notes + Comments
    • Notifications
    • Privacy
  • Project HomeNatural Sciences Collection: Anatomy, Biology, and Chemistry
  • Projects
  • Learn more about Manifold

Notes

table of contents
  1. Cover
  2. Title Page
  3. Copyright
  4. Table Of Contents
  5. About the Authors
  6. Acknowledgments
  7. Preface
  8. Levels of Organisation, Homeostasis and Nomenclature
    1. 1.1 Overview of Anatomy and Physiology
    2. 1.2 Structural Organisation of the Human Body
    3. 1.3 Homeostasis
    4. 1.4 Anatomical Terminology
  9. Cells and Reproduction
    1. 2.1 Synthesis of Biological Macromolecules
    2. 2.2 Carbohydrates
    3. 2.3 Lipids
    4. 2.4 Protein
    5. 2.5 Nucleic Acid
    6. 2.6 The Cell Membrane
    7. 2.7 The Cytoplasm and Cellular Organelles
    8. 2.8 The Nucleus and DNA Replication
    9. 2.9 Protein Synthesis
    10. 2.10 Cell Growth and Division
    11. 2.11 Cellular Differentiation
  10. Tissues, Organs, Systems
    1. 3.1 Types of Tissues
    2. 3.2 Epithelial Tissue
    3. 3.3 Connective Tissue Supports and Protects
    4. 3.4 Muscle Tissue and Motion
    5. 3.5 Nervous Tissue Mediates Perception and Response
    6. 3.6 Tissue Injury and Ageing
  11. Integumentary System
    1. 4.1 Layers of the Skin
    2. 4.2 Accessory Structures of the Skin
    3. 4.3 Functions of the Integumentary System
    4. 4.4 Diseases, Disorders and Injuries of the Integumentary System
  12. Blood
    1. 5.1 An Overview of Blood
    2. 5.2 Production of the Formed Elements
    3. 5.3 Erythrocytes
    4. 5.4 Leukocytes and Platelets
    5. 5.5 Haemostasis
    6. 5.6 Blood Typing
  13. Cardiovascular System
    1. 6.1 Heart Anatomy
    2. 6.2 Cardiac Muscle and Electrical Activity
    3. 6.3 Cardiac Cycle
    4. 6.4 Cardiac Physiology
    5. 6.5 Development of the Heart
    6. 6.6 Structure and Function of Blood Vessels
    7. 6.7 Blood Flow, Blood Pressure and Resistance
    8. 6.8 Capillary Exchange
    9. 6.9 Homeostatic Regulation of the Vascular System
    10. 6.10 Circulatory Pathways
    11. 6.11 Development of Blood Vessels and Foetal Circulation
  14. Lymphatic System and Immunity
    1. 7.1 Anatomy of the Lymphatic and Immune Systems
    2. 7.2 Barrier Defences and the Innate Immune Response
    3. 7.3 The Adaptive Immune Response: T Lymphocytes and their Functional Types
    4. 7.4 The Adaptive Immune Response: B-Lymhocytes and Antibodies
    5. 7.5 The Immune Response Against Pathogens
    6. 7.6 Diseases Associated with Depressed or Overactive Immune Responses
    7. 7.7 Transplantation and Cancer Immunology
  15. Respiratory System
    1. 8.1 Organs and Structures of the Respiratory System
    2. 8.2 The Lungs
    3. 8.3 The Process of Breathing
    4. 8.4 Gas Exchange
    5. 8.5 Transport of Gases
    6. 8.6 Modifications in Respiratory Functions
    7. 8.7 Embryonic Development of the Respiratory System
  16. Muscle System
    1. 9.1 Overview of Muscle Tissues
    2. 9.2 Skeletal Muscle
    3. 9.3 Muscle Fibre Contraction and Relaxation
    4. 9.4 Nervous System Control of Muscle Tension
    5. 9.5 Types of Muscle Fibres
    6. 9.6 Exercise and Muscle Performance
    7. 9.7 Cardiac Muscle Tissue
    8. 9.8 Smooth Muscle
    9. 9.9 Development and Regeneration of Muscle Tissue
  17. Skeletal System
    1. 10.1 The Functions of the Skeletal System
    2. 10.2 Bone Classification
    3. 10.3 Bone Structure
    4. 10.4 Bone Formation and Development
    5. 10.5 Fractures: Bone Repair
    6. 10.6 Exercise, Nutrition, Hormones and Bone Tissue
    7. 10.7 Calcium Homeostasis: Interactions of the Skeletal System and Other Organ Systems
    8. 10.8 Divisions of the Skeletal System
    9. 10.9 The Skull
    10. 10.10 The Vertebral Column
    11. 10.11 The Thoracic Cage
    12. 10.12 Embryonic Development of the Axial Skeleton
  18. Musculoskeletal System
    1. 11.1 The Pectoral Girdle
    2. 11.2 Bones of the Upper Limb
    3. 11.3 The Pelvic Girdle and Pelvis
    4. 11.4 Bones of the Lower Limb
    5. 11.5 Development of the Appendicular Skeleton
    6. 11.6 Classification of Joints
    7. 11.7 Fibrous Joints
    8. 11.8 Cartilaginous Joints
    9. 11.9 Synovial Joints
    10. 11.10 Types of Body Movements
    11. 11.11 Anatomy of Selected Synovial Joints
    12. 11.12 Development of Joints
  19. Digestive System
    1. 12.1 Overview of the Digestive System
    2. 12.2 Digestive System Processes and Regulation
    3. 12.3 The Mouth, Pharynx and Oesophagus
    4. 12.4 The Stomach
    5. 12.5 The Small and Large Intestines
    6. 12.6 Accessory Organs in Digestion: the Liver, Pancreas and Gallbladder
    7. 12.7 Chemical Digestion and Absorption
  20. Nervous System
    1. 13.1 Basic Structure and Function of the Nervous System
    2. 13.2 Nervous Tissue
    3. 13.3 The Function of Nervous Tissue
    4. 13.4 The Action Potential
    5. 13.5 Communication between Neurons
    6. 13.6 The Embyrologic Perspective
    7. 13.7 The Central Nervous System
    8. 13.8 Circulation and the Central Nervous System
    9. 13.9 The Peripheral Nervous System
    10. 13.10 Sensory Perception
    11. 13.11 Central Processing
    12. 13.12 Motor Responses
  21. Endocrine System
    1. 14.1 An Overview of the Endocrine System
    2. 14.2 Hormones
    3. 14.3 The Pituitary Gland and Hypothalamus
    4. 14.4 The Thyroid Gland
    5. 14.5 The Parathyroid Glands
    6. 14.6 The Adrenal Glands
    7. 14.7 The Pineal Gland
    8. 14.8 Gonadal and Placental Hormones
    9. 14.9 The Endocrine Pancreas
    10. 14.10 Organs with Secondary Endocrine Functions
    11. 14.11 Development and Ageing of the Endocrine System
  22. Reproductive System
    1. 15.1 Anatomy and Physiology of the Male Reproductive System
    2. 15.2 Anatomy and Physiology of the Female Reproductive System
    3. 15.3 Development of the Male and Female Reproductive Systems
  23. Pregnancy and Human Development
    1. 16.1 Fertilisation
    2. 16.2 Embryonic Development
    3. 16.3 Foetal Development
  24. Urinary System
    1. 17.1 Physical Characteristics of Urine
    2. 17.2 Gross Anatomy of Urine Transport
    3. 17.3 Gross Anatomy of the Kidney
    4. 17.4 Microscopic Anatomy of the Kidney
    5. 17.5 Physiology of Urine Formation
    6. 17.6 Tubular Reabsorption
    7. 17.7 Regulation of Renal Blood Flow
    8. 17.8 Endocrine Regulation of Kidney Function
    9. 17.9 Regulation of Fluid Volume and Composition
    10. 17.10 The Urinary System and Homeostasis
    11. 17.11 Body Fluids and Fluid Compartments
    12. 17.12 Water Balance
    13. 17.13 Electrolyte Balance
    14. 17.14 Acid-Base Balance
    15. 17.15 Disorders of Acid-Base Balance
  25. Appendix A: Unit Measurements and Calculations
  26. Appendix B: Chemical Abbreviations
  27. Glossary
  28. Bibliography

15.2 Anatomy and Physiology of the Female Reproductive System

Learning Objectives

By the end of this section, you will be able to:

  • Describe the structure and function of the organs of the female reproductive system
  • List the steps of oogenesis
  • Describe the hormonal changes that occur during the ovarian and menstrual cycles
  • Trace the path of an oocyte from ovary to fertilisation

The female reproductive system functions to produce gametes and reproductive hormones, just like the male reproductive system; however, it also has the additional task of supporting the developing foetus and delivering it to the outside world. Unlike its male counterpart, the female reproductive system is located primarily inside the pelvic cavity (Figure 15.2.1). Recall that the ovaries are the female gonads. The gamete they produce is called an oocyte. We will discuss the production of oocytes in detail shortly. First, let us look at some of the structures of the female reproductive system.

Female reproductive system
Figure 15.2.1. Female reproductive system. The major organs of the female reproductive system are located inside the pelvic cavity.

External Female Genitals

The external female reproductive structures are referred to collectively as the vulva (Figure 15.2.2). The mons pubis is a pad of fat that is located at the anterior, over the pubic bone. After puberty, it becomes covered in pubic hair. The labia majora (labia = “lips”; majora = “larger”) are folds of hair-covered skin that begin just posterior to the mons pubis. The thinner and more pigmented labia minora (labia = “lips”; minora = “smaller”) extend medial to the labia majora. Although they naturally vary in shape and size from woman to woman, the labia minora serve to protect the female urethra and the entrance to the female reproductive tract.

The superior, anterior portions of the labia minora come together to encircle the clitoris (or glans clitoris), an organ that originates from the same cells as the glans penis and has abundant nerves that make it important in sexual sensation and orgasm. The hymen is a thin membrane that sometimes partially covers the entrance to the vagina. An intact hymen cannot be used as an indication of “virginity”; even at birth, this is only a partial membrane, as menstrual fluid and other secretions must be able to exit the body, regardless of penile–vaginal intercourse. The vaginal opening is located between the opening of the urethra and the anus. It is flanked by outlets to the Bartholin’s glands (or greater vestibular glands).

Diagram of vulva
Figure 15.2.2. The Vulva. The external female genitalia are referred to collectively as the vulva.

Vagina

The vagina, shown at the bottom of Figure 15.2.1 and Figure 15.2.2, is a muscular canal (approximately 10 cm long) that serves as the entrance to the reproductive tract. It also serves as the exit from the uterus during menses and childbirth. The outer walls of the anterior and posterior vagina are formed into longitudinal columns, or ridges, and the superior portion of the vagina—called the fornix—meets the protruding uterine cervix. The walls of the vagina are lined with an outer, fibrous adventitia; a middle layer of smooth muscle; and an inner mucous membrane with transverse folds called rugae. Together, the middle and inner layers allow the expansion of the vagina to accommodate intercourse and childbirth. The thin, perforated hymen can partially surround the opening to the vaginal orifice. The hymen can be ruptured with strenuous physical exercise, penile–vaginal intercourse, and childbirth. The Bartholin’s glands and the lesser vestibular glands (located near the clitoris) secrete mucus, which keeps the vestibular area moist.

The vagina is home to a normal population of microorganisms that help to protect against infection by pathogenic bacteria, yeast, or other organisms that can enter the vagina. In a healthy woman, the most predominant type of vaginal bacteria is from the genus Lactobacillus. This family of beneficial bacterial flora secretes lactic acid, and thus protects the vagina by maintaining an acidic pH (below 4.5). Potential pathogens are less likely to survive in these acidic conditions. Lactic acid, in combination with other vaginal secretions, makes the vagina a self-cleansing organ. However, douching—or washing out the vagina with fluid—can disrupt the normal balance of healthy microorganisms and increase a woman’s risk for infections and irritation. Indeed, many doctors recommend that women do not douche and that they allow the vagina to maintain its normal healthy population of protective microbiota.

Ovaries

The ovaries are the female gonads (see Figure 15.2.1). Paired ovals, they are each about 2 to 3 cm in length, about the size of an almond. The ovaries are located within the pelvic cavity and are supported by the mesovarium, an extension of the peritoneum that connects the ovaries to the broad ligament. Extending from the mesovarium itself is the suspensory ligament that contains the ovarian blood and lymph vessels. Finally, the ovary itself is attached to the uterus via the ovarian ligament.

The ovary comprises an outer covering of cuboidal epithelium called the ovarian surface epithelium that is superficial to a dense connective tissue covering called the tunica albuginea. Beneath the tunica albuginea is the cortex, or outer portion, of the organ. The cortex is composed of a tissue framework called the ovarian stroma that forms the bulk of the adult ovary. Oocytes develop within the outer layer of this stroma, each surrounded by supporting cells. This grouping of an oocyte and its supporting cells is called a follicle. The growth and development of ovarian follicles will be described shortly. Beneath the cortex lies the inner ovarian medulla, the site of blood vessels, lymph vessels and the nerves of the ovary. You will learn more about the overall anatomy of the female reproductive system at the end of this section.

The Ovarian Cycle

The ovarian cycle is a set of predictable changes in a female’s oocytes and ovarian follicles. During a woman’s reproductive years, it is a roughly 28-day cycle that can be correlated with, but is different from, the menstrual cycle (discussed shortly). The cycle includes two interrelated processes: oogenesis (the production of female gametes) and folliculogenesis (the growth and development of ovarian follicles).

Oogenesis

Gametogenesis in females is called oogenesis. The process begins with the ovarian stem cells, or oogonia (Figure 15.2.3). Oogonia are formed during foetal development and divide via mitosis, much like spermatogonia in the testis. Unlike spermatogonia, however, oogonia form primary oocytes in the foetal ovary prior to birth. These primary oocytes are then arrested in this stage of meiosis I, only to resume it years later, beginning at puberty and continuing until the woman is near menopause (the cessation of a woman’s reproductive functions). The number of primary oocytes present in the ovaries declines from one to two million in an infant, to approximately 400,000 at puberty, to zero by the end of menopause.

The initiation of ovulation—the release of an oocyte from the ovary—marks the transition from puberty into reproductive maturity for women. From then on, throughout a woman’s reproductive years, ovulation occurs approximately once every 28 days. Just prior to ovulation, a surge of luteinising hormone triggers the resumption of meiosis in a primary oocyte. This initiates the transition from primary to secondary oocyte. However, as you can see in Figure 15.2.3, this cell division does not result in two identical cells. Instead, the cytoplasm is divided unequally, and one daughter cell is much larger than the other. This larger cell, the secondary oocyte, eventually leaves the ovary during ovulation. The smaller cell, called the first polar body, may or may not complete meiosis and produce second polar bodies; in either case, it eventually disintegrates. Therefore, even though oogenesis produces up to four cells, only one survives.

Diagram of Oogenesis
Figure 15.2.3. Oogenesis. The unequal cell division of oogenesis produces one to three polar bodies that later degrade, as well as a single haploid ovum, which is produced only if there is penetration of the secondary oocyte by a sperm cell.

How does the diploid secondary oocyte become an ovum—the haploid female gamete? Meiosis of a secondary oocyte is completed only if a sperm succeeds in penetrating its barriers. Meiosis II then resumes, producing one haploid ovum that, at the instant of fertilisation by a (haploid) sperm, becomes the first diploid cell of the new offspring (a zygote). Thus, the ovum can be thought of as a brief, transitional, haploid stage between the diploid oocyte and diploid zygote.

The larger amount of cytoplasm contained in the female gamete is used to supply the developing zygote with nutrients during the period between fertilisation and implantation into the uterus. Interestingly, sperm contribute only DNA at fertilisation —not cytoplasm. Therefore, the cytoplasm and all of the cytoplasmic organelles in the developing embryo are of maternal origin. This includes mitochondria, which contain their own DNA. Scientific research in the 1980s determined that mitochondrial DNA was maternally inherited, meaning that you can trace your mitochondrial DNA directly to your mother, her mother and so on, back through your female ancestors.

Everyday Connections

Mapping Human History with Mitochondrial DNA

When we talk about human DNA, we’re usually referring to nuclear DNA; that is, the DNA coiled into chromosomal bundles in the nucleus of our cells. We inherit half of our nuclear DNA from our father, and half from our mother. However, mitochondrial DNA (mtDNA) comes only from the mitochondria in the cytoplasm of the fat ovum we inherit from our mother. She received her mtDNA from her mother, who got it from her mother, and so on. Each of our cells contains approximately 1700 mitochondria, with each mitochondrion packed with mtDNA containing approximately 37 genes.

Mutations (changes) in mtDNA occur spontaneously in a somewhat organised pattern at regular intervals in human history. By analysing these mutational relationships, researchers have been able to determine that we can all trace our ancestry back to one woman who lived in Africa about 200,000 years ago. Scientists have given this woman the biblical name Eve, although she is not, of course, the first Homo sapien female. More precisely, she is our most recent common ancestor through matrilineal descent.

This does not mean that everyone’s mtDNA today looks exactly like that of our ancestral Eve. Because of the spontaneous mutations in mtDNA that have occurred over the centuries, researchers can map different “branches” off of the “main trunk” of our mtDNA family tree. Your mtDNA might have a pattern of mutations that aligns more closely with one branch, and your neighbour’s may align with another branch. Still, all branches eventually lead back to Eve.

But what happened to the mtDNA of all of the other Homo sapiens females who were living at the time of Eve? Researchers explain that, over the centuries, their female descendants died childless or with only male children and thus, their maternal line—and its mtDNA—ended.

Folliculogenesis

Again, ovarian follicles are oocytes and their supporting cells. They grow and develop in a process called folliculogenesis, which typically leads to ovulation of one follicle approximately every 28 days, along with death to multiple other follicles. The death of ovarian follicles is called atresia and can occur at any point during follicular development. Recall that, a female infant at birth will have one to two million oocytes within her ovarian follicles, and that this number declines throughout life until menopause, when no follicles remain. As you will see next, follicles progress from primordial, to primary, to secondary and tertiary stages prior to ovulation—with the oocyte inside the follicle remaining as a primary oocyte until right before ovulation.

Folliculogenesis begins with follicles in a resting state. These small primordial follicles are present in newborn females and are the prevailing follicle type in the adult ovary (Figure 15.2.4). Primordial follicles have only a single flat layer of support cells, called granulosa cells, that surround the oocyte and they can stay in this resting state for years—some until right before menopause.

After puberty, a few primordial follicles will respond to a recruitment signal each day and will join a pool of immature growing follicles called primary follicles. Primary follicles start with a single layer of granulosa cells, but the granulosa cells then become active and transition from a flat or squamous shape to a rounded, cuboidal shape as they increase in size and proliferate. As the granulosa cells divide, the follicles—now called secondary follicles (see Figure 15.2.4)—increase in diameter, adding a new outer layer of connective tissue, blood vessels and theca cells—cells that work with the granulosa cells to produce oestrogens.

Within the growing secondary follicle, the primary oocyte now secretes a thin acellular membrane called the zona pellucida that will play a critical role in fertilisation. A thick fluid, called follicular fluid, that has formed between the granulosa cells also begins to collect into one large pool, or antrum. Follicles in which the antrum has become large and fully formed are considered tertiary follicles (or antral follicles). Several follicles reach the tertiary stage at the same time and most of these will undergo atresia. The one that does not die will continue to grow and develop until ovulation, when it will expel its secondary oocyte surrounded by several layers of granulosa cells from the ovary. Keep in mind that most follicles do not make it to this point. In fact, roughly 99 percent of the follicles in the ovary will undergo atresia, which can occur at any stage of folliculogenesis.

Folliculogenesis. (a) The maturation of a follicle is shown in a clockwise direction proceeding from the primordial follicles. FSH stimulates the growth of a tertiary follicle, and LH stimulates the production of oestrogen by granulosa and theca cells. Once the follicle is mature, it ruptures and releases the oocyte. Cells remaining in the follicle then develop into the corpus luteum. (b) In this electron micrograph of a secondary follicle, the oocyte, theca cells (thecae folliculi), and developing antrum are clearly visible.
Figure 15.2.4. Folliculogenesis. (a) The maturation of a follicle is shown in a clockwise direction proceeding from the primordial follicles. FSH stimulates the growth of a tertiary follicle, and LH stimulates the production of oestrogen by granulosa and theca cells. Once the follicle is mature, it ruptures and releases the oocyte. Cells remaining in the follicle then develop into the corpus luteum. (b) In this electron micrograph of a secondary follicle, the oocyte, theca cells (thecae folliculi), and developing antrum are clearly visible. EM × 1100. (Micrograph provided by the Regents of University of Michigan Medical School © 2012).

Hormonal Control of the Ovarian Cycle

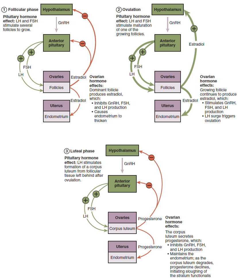
The process of development that we have just described, from primordial follicle to early tertiary follicle, takes approximately two months in humans. The final stages of development of a small cohort of tertiary follicles, ending with ovulation of a secondary oocyte, occur over a course of approximately 28 days. These changes are regulated by many of the same hormones that regulate the male reproductive system, including GnRH, LH and FSH.

As in men, the hypothalamus produces GnRH, a hormone that signals the anterior pituitary gland to produce the gonadotropins FSH and LH (Figure 15.2.5). These gonadotropins leave the pituitary and travel through the bloodstream to the ovaries, where they bind to receptors on the granulosa and theca cells of the follicles. FSH stimulates the follicles to grow (hence its name of follicle-stimulating hormone), and the five or six tertiary follicles expand in diameter. The release of LH also stimulates the granulosa and theca cells of the follicles to produce the sex steroid hormone oestradiol, a type of oestrogen. This phase of the ovarian cycle, when the tertiary follicles are growing and secreting oestrogen, is known as the follicular phase.

The more granulosa and theca cells a follicle has (that is, the larger and more developed it is), the more oestrogen it will produce in response to LH stimulation. As a result of these large follicles producing substantial amounts of oestrogen, systemic plasma oestrogen concentrations increase. Following a classic negative feedback loop, the high concentrations of oestrogen will stimulate the hypothalamus and pituitary to reduce the production of GnRH, LH, and FSH. Because the large tertiary follicles require FSH to grow and survive at this point, this decline in FSH caused by negative feedback leads most of them to die (atresia). Typically, only one follicle, now called the dominant follicle, will survive this reduction in FSH, and this follicle will be the one that releases an oocyte. Scientists have studied many factors that lead to a particular follicle becoming dominant: size, the number of granulosa cells, and the number of FSH receptors on those granulosa cells all contribute to a follicle becoming the one surviving dominant follicle.

Hormonal regulation of ovulation.
Figure 15.2.5. Hormonal regulation of ovulation. The hypothalamus and pituitary gland regulate the ovarian cycle and ovulation. GnRH activates the anterior pituitary to produce LH and FSH, which stimulate the production of oestrogen and progesterone by the ovaries.

When only the one dominant follicle remains in the ovary, it again begins to secrete oestrogen. It produces more oestrogen than all the developing follicles did together before the negative feedback occurred. It produces so much oestrogen that the normal negative feedback does not occur. Instead, these extremely high concentrations of systemic plasma oestrogen trigger a regulatory switch in the anterior pituitary that responds by secreting substantial amounts of LH and FSH into the bloodstream (see Figure 15.2.5). The positive feedback loop by which more oestrogen triggers release of more LH and FSH only occurs at this point in the cycle.

It is this large burst of LH (called the LH surge) that leads to ovulation of the dominant follicle. The LH surge induces many changes in the dominant follicle, including stimulating the resumption of meiosis of the primary oocyte to a secondary oocyte. As noted earlier, the polar body that results from unequal cell division simply degrades. The LH surge also triggers proteases (enzymes that cleave proteins) to break down structural proteins in the ovary wall on the surface of the bulging dominant follicle. This degradation of the wall, combined with pressure from the large, fluid-filled antrum, results in the expulsion of the oocyte surrounded by granulosa cells into the peritoneal cavity. This release is ovulation.

In the next section, you will follow the ovulated oocyte as it travels toward the uterus, but there is one more important event that occurs in the ovarian cycle. The surge of LH also stimulates a change in the granulosa and theca cells that remain in the follicle after the oocyte has been ovulated. This change is called luteinisation (recall that the full name of LH is luteinising hormone), and it transforms the collapsed follicle into a new endocrine structure called the corpus luteum, a term meaning “yellowish body” (see Figure 15.2.4). Instead of oestrogen, the luteinised granulosa and theca cells of the corpus luteum begin to produce substantial amounts of the sex steroid hormone progesterone, a hormone that is critical for the establishment and maintenance of pregnancy. Progesterone triggers negative feedback at the hypothalamus and pituitary, which keeps GnRH, LH and FSH secretions low, so no new dominant follicles develop at this time.

The post-ovulatory phase of progesterone secretion is known as the luteal phase of the ovarian cycle. If pregnancy does not occur within 10 to 12 days, the corpus luteum will stop secreting progesterone and degrade into the corpus albicans, a non-functional “whitish body” that will disintegrate in the ovary over a period of several months. During this time of reduced progesterone secretion, FSH and LH are once again stimulated and the follicular phase begins again with a new cohort of early tertiary follicles beginning to grow and secrete oestrogen.

The Uterine Tubes

The uterine tubes (also called fallopian tubes or oviducts) serve as the conduit of the oocyte from the ovary to the uterus (Figure 15.2.6). Each of the two uterine tubes is close to, but not directly connected to, the ovary and is divided into sections. The isthmus is the narrow medial end of each uterine tube that is connected to the uterus. The wide distal infundibulum flares out with slender, finger-like projections called fimbriae. The middle region of the tube, called the ampulla, is where fertilisation often occurs. The uterine tubes also have three layers: an outer serosa, a middle smooth muscle layer and an inner mucosal layer. In addition to its mucus-secreting cells, the inner mucosa contains ciliated cells that beat in the direction of the uterus, producing a current that will be critical to move the oocyte.

Following ovulation, the secondary oocyte surrounded by a few granulosa cells is released into the peritoneal cavity. The nearby uterine tube, either left or right, receives the oocyte. Unlike sperm, oocytes lack flagella, and therefore cannot move on their own. So how do they travel into the uterine tube and toward the uterus? High concentrations of oestrogen that occur around the time of ovulation induce contractions of the smooth muscle along the length of the uterine tube. These contractions occur every 4 to 8 seconds, and the result is a coordinated movement that sweeps the surface of the ovary and the pelvic cavity. Current flowing toward the uterus is generated by coordinated beating of the cilia that line the outside and lumen of the length of the uterine tube. These cilia beat more strongly in response to the high oestrogen concentrations that occur around the time of ovulation. As a result of these mechanisms, the oocyte–granulosa cell complex is pulled into the interior of the tube. Once inside, the muscular contractions and beating cilia move the oocyte slowly toward the uterus. When fertilisation does occur, sperm typically meet the egg while it is still moving through the ampulla.

If the oocyte is successfully fertilised, the resulting zygote will begin to divide into two cells, then four, and so on, as it makes its way through the uterine tube and into the uterus. There, it will implant and continue to grow. If the egg is not fertilised, it will simply degrade—either in the uterine tube or in the uterus, where it may be shed with the next menstrual period.

Ovaries, uterine tubes, and uterus
Figure 15.2.6. Ovaries, uterine tubes, and uterus. This anterior view shows the relationship of the ovaries, uterine tubes (oviducts), and uterus. Sperm enter through the vagina, and fertilisation of an ovulated oocyte usually occurs in the distal uterine tube. From left to right, LM × 400, LM × 20. (Micrographs provided by the Regents of University of Michigan Medical School © 2012).

The open-ended structure of the uterine tubes can have significant health consequences if bacteria or other infectious agents enter through the vagina and move through the uterus, into the tubes, and then into the pelvic cavity. If this is left unchecked, an infection (typically bacterial) could quickly become life-threatening due to sepsis. The spread of an infection in this manner is of special concern when unskilled practitioners perform abortions in non-sterile conditions. Sepsis is also associated with sexually transmitted bacterial infections, especially gonorrhoea and chlamydia. These increase a woman’s risk for pelvic inflammatory disease (PID), infection of the uterine tubes or other reproductive organs. Even when resolved, PID can leave scar tissue in the tubes, leading to infertility.

The Uterus and Cervix

The uterus is the muscular organ that nourishes and supports the growing embryo (see Figure 15.2.6). Its average size is approximately 5 cm wide by 7 cm long (approximately 2 in by 3 in) when a female is not pregnant. It has three sections. The portion of the uterus superior to the opening of the uterine tubes is called the fundus. The middle section of the uterus is called the body (or corpus) of uterus . The cervix is the narrow inferior portion of the uterus that projects into the vagina. The cervix produces mucus secretions that become thin and stringy under the influence of high systemic plasma oestrogen concentrations and these secretions can facilitate sperm movement through the reproductive tract.

Several ligaments maintain the position of the uterus within the abdominopelvic cavity. The broad ligament is a fold of peritoneum that serves as a primary support for the uterus, extending laterally from both sides of the uterus and attaching it to the pelvic wall. The round ligament attaches to the uterus near the uterine tubes and extends to the labia majora. Finally, the uterosacral ligament stabilises the uterus posteriorly by its connection from the cervix to the pelvic wall.

The wall of the uterus is made up of three layers. The most superficial layer is the serous membrane, or perimetrium, which consists of epithelial tissue that covers the exterior portion of the uterus. The middle layer, or myometrium, is a thick layer of smooth muscle responsible for uterine contractions. Most of the uterus is myometrial tissue and the muscle fibres run horizontally, vertically and diagonally, allowing the powerful contractions that occur during labour and the less powerful contractions (or cramps) that help to expel menstrual blood during a woman’s period. Anteriorly directed myometrial contractions also occur near the time of ovulation and are thought to facilitate the transport of sperm through the female reproductive tract.

The innermost layer of the uterus is called the endometrium. The endometrium contains a connective tissue lining, the lamina propria, which is covered by epithelial tissue that lines the lumen. Structurally, the endometrium consists of two layers: the stratum basalis and the stratum functionalis (the basal and functional layers). The stratum basalis layer is part of the lamina propria and is adjacent to the myometrium; this layer does not shed during menses. In contrast, the thicker stratum functionalis layer contains the glandular portion of the lamina propria and the endothelial tissue that lines the uterine lumen. It is the stratum functionalis that grows and thickens in response to increased levels of oestrogen and progesterone. In the luteal phase of the menstrual cycle, special branches off the uterine artery called spiral arteries supply the thickened stratum functionalis. This inner functional layer provides the proper site of implantation for the fertilised egg, and—should fertilisation not occur—it is only the stratum functionalis layer of the endometrium that sheds during menstruation.

Recall that during the follicular phase of the ovarian cycle, the tertiary follicles are growing and secreting oestrogen. At the same time, the stratum functionalis of the endometrium is thickening to prepare for a potential implantation. The post-ovulatory increase in progesterone, which characterises the luteal phase, is key for maintaining a thick stratum functionalis. If a functional corpus luteum is present in the ovary, the endometrial lining is prepared for implantation. Indeed, if an embryo implants, signals are sent to the corpus luteum to continue secreting progesterone to maintain the endometrium, and thus maintain the pregnancy. If an embryo does not implant, no signal is sent to the corpus luteum and it degrades, ceasing progesterone production and ending the luteal phase. Without progesterone, the endometrium thins and, under the influence of prostaglandins, the spiral arteries of the endometrium constrict and rupture, preventing oxygenated blood from reaching the endometrial tissue. As a result, endometrial tissue dies and blood, pieces of the endometrial tissue, and white blood cells are shed through the vagina during menstruation, or the menses. The first menses after puberty, called menarche, can occur either before or after the first ovulation.

The Menstrual Cycle

Now that we have discussed the maturation of the cohort of tertiary follicles in the ovary, the build-up and then shedding of the endometrial lining in the uterus and the function of the uterine tubes and vagina, we can put everything together to talk about the three phases of the menstrual cycle—the series of changes in which the uterine lining is shed, rebuilds and prepares for implantation.

The timing of the menstrual cycle starts with the first day of menses, referred to as day one of a woman’s period. Cycle length is determined by counting the days between the onset of bleeding in two subsequent cycles. Because the average length of a woman’s menstrual cycle is 28 days, this is the time period used to identify the timing of events in the cycle. However, the length of the menstrual cycle varies among women and even in the same woman from one cycle to the next, typically from 21 to 32 days.

Just as the hormones produced by the granulosa and theca cells of the ovary “drive” the follicular and luteal phases of the ovarian cycle, they also control the three distinct phases of the menstrual cycle. These are the menses phase, the proliferative phase and the secretory phase.

Menses Phase

The menses phase of the menstrual cycle is the phase during which the lining is shed; that is, the days that the woman menstruates. Although it averages approximately five days, the menses phase can last from 2 to 7 days, or longer. As shown in Figure 15.2.7, the menses phase occurs during the early days of the follicular phase of the ovarian cycle, when progesterone, FSH and LH levels are low. Recall that progesterone concentrations decline because of the degradation of the corpus luteum, marking the end of the luteal phase. This decline in progesterone triggers the shedding of the stratum functionalis of the endometrium.

Graph of Hormone levels in ovarian and menstrual cycles
Figure 15.2.7. Hormone levels in ovarian and menstrual cycles. The correlation of the hormone levels and their effects on the female reproductive system is shown in this timeline of the ovarian and menstrual cycles. The menstrual cycle begins at day one with the start of menses. Ovulation occurs around day 14 of a 28-day cycle, triggered by the LH surge.

Proliferative Phase

Once menstrual flow ceases, the endometrium begins to proliferate again, marking the beginning of the proliferative phase of the menstrual cycle (see Figure 15.2.7). It occurs when the granulosa and theca cells of the tertiary follicles begin to produce increased amounts of oestrogen. These rising oestrogen concentrations stimulate the endometrial lining to rebuild.

Recall that the high oestrogen concentrations will eventually lead to a decrease in FSH because of negative feedback, resulting in atresia of all but one of the developing tertiary follicles. The switch to positive feedback—which occurs with the elevated oestrogen production from the dominant follicle—then stimulates the LH surge that will trigger ovulation. In a typical 28-day menstrual cycle, ovulation occurs on day 14. Ovulation marks the end of the proliferative phase as well as the end of the follicular phase.

Secretory Phase

In addition to prompting the LH surge, high oestrogen levels increase the uterine tube contractions that facilitate the pick-up and transfer of the ovulated oocyte. High oestrogen levels also slightly decrease the acidity of the vagina, making it more hospitable to sperm. In the ovary, the luteinisation of the granulosa cells of the collapsed follicle forms the progesterone-producing corpus luteum, marking the beginning of the luteal phase of the ovarian cycle. In the uterus, progesterone from the corpus luteum begins the secretory phase of the menstrual cycle, in which the endometrial lining prepares for implantation (see Figure 15.2.7). Over the next 10 to 12 days, the endometrial glands secrete a fluid rich in glycogen. If fertilisation has occurred, this fluid will nourish the ball of cells now developing from the zygote. At the same time, the spiral arteries develop to provide blood to the thickened stratum functionalis.

If no pregnancy occurs within approximately 10 to 12 days, the corpus luteum will degrade into the corpus albicans. Levels of both oestrogen and progesterone will fall, and the endometrium will grow thinner. Prostaglandins will be secreted that cause constriction of the spiral arteries, reducing oxygen supply. The endometrial tissue will die, resulting in menses—or the first day of the next cycle.

Disorders of the Female Reproductive System

Research over many years has confirmed that cervical cancer is most often caused by a sexually transmitted infection with human papillomavirus (HPV). There are over 100 related viruses in the HPV family, and the characteristics of each strain determine the outcome of the infection. In all cases, the virus enters body cells and uses its own genetic material to take over the host cell’s metabolic machinery and produce more virus particles.

HPV infections are common in both men and women. Indeed, a recent study determined that 42.5 percent of females had HPV at the time of testing. These women ranged in age from 14 to 59 years and differed in race, ethnicity and number of sexual partners. Of note, the prevalence of HPV infection was 53.8 percent among women aged 20 to 24 years, the age group with the highest infection rate.

HPV strains are classified as high or low risk according to their potential to cause cancer. Though most HPV infections do not cause disease, the disruption of normal cellular functions in the low-risk forms of HPV can cause the male or female human host to develop genital warts. Often, the body can clear an HPV infection by normal immune responses within 2 years. However, the more serious, high-risk infection by certain types of HPV can result in cancer of the cervix (Figure 15.2.8). Infection with either of the cancer-causing variants HPV 16 or HPV 18 has been linked to more than 70 percent of all cervical cancer diagnoses. Although even these high-risk HPV strains can be cleared from the body over time, infections persist in some individuals. If this happens, the HPV infection can influence the cells of the cervix to develop precancerous changes.

Risk factors for cervical cancer include having unprotected sex; having multiple sexual partners; a first sexual experience at a younger age, when the cells of the cervix are not fully mature; failure to receive the HPV vaccine; a compromised immune system; and smoking. The risk of developing cervical cancer is doubled with cigarette smoking.

diagram of Development of cervical cancer
Figure 15.2.8. Development of cervical cancer. In most cases, cells infected with the HPV virus heal on their own. In some cases, however, the virus continues to spread and becomes an invasive cancer.

When the high-risk types of HPV enter a cell, two viral proteins are used to neutralise proteins that the host cells use as checkpoints in the cell cycle. The best studied of these proteins is p53. In a normal cell, p53 detects DNA damage in the cell’s genome and either halts the progression of the cell cycle—allowing time for DNA repair to occur—or initiates apoptosis. Both processes prevent the accumulation of mutations in a cell’s genome. High-risk HPV can neutralise p53, keeping the cell in a state in which fast growth is possible and impairing apoptosis, allowing mutations to accumulate in the cellular DNA.

The prevalence of cervical cancer in Australia has dropped dramatically from approximately 1200 cases in 1994, down to approximately 700 cases in 2002. However, cervical cancer cases are steadily rising in Australia with 950 new cases in 2019.

Until 2017, the method of screening for cervical cancer in Australia was through a Pap test. Pap smears sample cells of the cervix, allowing the detection of abnormal cells. If pre-cancerous cells are detected, there are several highly effective techniques that are currently in use to remove them before they pose a danger. However, women in developing countries often do not have access to regular pap smears. As a result, these women account for as many as 80 percent of the cases of cervical cancer worldwide. In 2017, the Cervical Screening Test replaced the Pap test in Australia, which is estimated to protect an additional 30% of women. The cervical screening test is designed to find evidence of the human papillomavirus (HPV), rather than looking for abnormal cells as was done in the pap smear test.

In 2006, the first vaccine against the high-risk types of HPV was approved. There are now two vaccines available in Australia. Gardasil9 is designed to protect against nine of the HPV types that are responsible for 90% of cervical cancers in women and 95% of HPV-related cancers in men, and also against 90% of genital warts in both sexes. This vaccine is administered to females aged from nine to 45, and males aged 9 to 27. Cervarix® is given to females from as early as ten years of age, up to 45 years of age and is designed to prevent early-stage cervical cancers known as pre-cancerous lesions. A recent study suggests that the HPV vaccine has cut the rates of HPV infection by the four targeted strains at least in half. Unfortunately, the high cost of manufacturing the vaccine is currently limiting access to many people worldwide.

The Breasts

Whereas the breasts are located far from the other female reproductive organs, they are considered accessory organs of the female reproductive system. The function of the breasts is to supply milk to an infant in a process called lactation. The external features of the breast include a nipple surrounded by a pigmented areola (Figure 15.2.9), whose colouration may deepen during pregnancy. The areola is typically circular and can vary in size from 25 to 100 mm in diameter. The areolar region is characterised by small, raised areolar glands that secrete lubricating fluid during lactation to protect the nipple from chafing. When a baby nurses, or draws milk from the breast, the entire areolar region is taken into the mouth.

Breast milk is produced by the mammary glands, which are modified sweat glands. The milk itself exits the breast through the nipple via 15 to 20 lactiferous ducts that open on the surface of the nipple. These lactiferous ducts each extend to a lactiferous sinus that connects to a glandular lobe within the breast itself that contains groups of milk-secreting cells in clusters called alveoli (see Figure 15.2.9). The clusters can change in size depending on the amount of milk in the alveolar lumen. Once milk is made in the alveoli, stimulated myoepithelial cells that surround the alveoli contract to push the milk to the lactiferous sinuses. From here, the baby can draw milk through the lactiferous ducts by suckling. The lobes themselves are surrounded by fat tissue, which determines the size of the breast; breast size differs between individuals and does not affect the amount of milk produced. Supporting the breasts are multiple bands of connective tissue called suspensory ligaments that connect the breast tissue to the dermis of the overlying skin.

Anatomy of the breast
Figure 15.2.9. Anatomy of the breast. During lactation, milk moves from the alveoli through the lactiferous ducts to the nipple.

During the normal hormonal fluctuations in the menstrual cycle, breast tissue responds to changing levels of oestrogen and progesterone, which can lead to swelling and breast tenderness in some individuals, especially during the secretory phase. If pregnancy occurs, the increase in hormones leads to further development of the mammary tissue and enlargement of the breasts.

Hormonal Birth Control

Birth control pills take advantage of the negative feedback system that regulates the ovarian and menstrual cycles to stop ovulation and prevent pregnancy. Typically, they work by providing a constant level of both oestrogen and progesterone, which negatively feeds back onto the hypothalamus and pituitary, thus preventing the release of FSH and LH. Without FSH, the follicles do not mature, and without the LH surge, ovulation does not occur. Although the oestrogen in birth control pills does stimulate some thickening of the endometrial wall, it is reduced compared with a normal cycle and is less likely to support implantation.

Some birth control pills contain 21 active pills containing hormones, and 7 inactive pills (placebos). The decline in hormones during the week that the woman takes the placebo pills triggers menses, although it is typically lighter than a normal menstrual flow because of the reduced endometrial thickening. Newer types of birth control pills have been developed that deliver low-dose oestrogens and progesterone for the entire cycle (these are meant to be taken 365 days a year), and menses never occurs. While some women prefer to have the proof of a lack of pregnancy that a monthly period provides, menstruation every 28 days is not required for health reasons and there are no reported adverse effects of not having a menstrual period in an otherwise healthy individual.

Because birth control pills function by providing constant oestrogen and progesterone levels and disrupting negative feedback, skipping even just one or two pills at certain points of the cycle (or even being several hours late taking the pill) can lead to an increase in FSH and LH and result in ovulation. It is important, therefore, that the woman follow the directions on the birth control pill package to successfully prevent pregnancy.

Ageing and the Female Reproductive System

Female fertility (the ability to conceive) peaks when women are in their twenties and is slowly reduced until a woman reaches 35 years of age. After that time, fertility declines more rapidly, until it ends completely at the end of menopause. Menopause is the cessation of the menstrual cycle that occurs because of the loss of ovarian follicles and the hormones that they produce. A woman is considered to have completed menopause if she has not menstruated in a full year. After that point, she is considered postmenopausal. The average age for this change is consistent worldwide at between 50 and 52 years of age, but it can normally occur in a woman’s forties, or later in her fifties. Poor health, including smoking, can lead to earlier loss of fertility and earlier menopause.

As a woman reaches the age of menopause, depletion of the number of viable follicles in the ovaries due to atresia affects the hormonal regulation of the menstrual cycle. During the years leading up to menopause, there is a decrease in the levels of the hormone inhibin, which normally participates in a negative feedback loop to the pituitary to control the production of FSH. The menopausal decrease in inhibin leads to an increase in FSH. The presence of FSH stimulates more follicles to grow and secrete oestrogen. Because small, secondary follicles also respond to increases in FSH levels, larger numbers of follicles are stimulated to grow; however, most undergo atresia and die. Eventually, this process leads to the depletion of all follicles in the ovaries, and the production of oestrogen falls off dramatically. It is primarily the lack of oestrogens that leads to the symptoms of menopause.

The earliest changes occur during the menopausal transition, often referred to as peri-menopause, when a women’s cycle becomes irregular but does not stop entirely. Although the levels of oestrogen are still the same as before the transition, the level of progesterone produced by the corpus luteum is reduced. This decline in progesterone can lead to abnormal growth, or hyperplasia, of the endometrium. This condition is a concern because it increases the risk of developing endometrial cancer. Two harmless conditions that can develop during the transition are uterine fibroids, which are benign masses of cells, and irregular bleeding. As oestrogen levels change, other symptoms that occur are hot flashes and night sweats, trouble sleeping, vaginal dryness, mood swings, difficulty focussing, and thinning of hair on the head along with the growth of more hair on the face. Depending on the individual, these symptoms can be entirely absent, moderate, or severe.

After menopause, lower amounts of oestrogens can lead to other changes. Cardiovascular disease becomes as prevalent in women as in men, possibly because oestrogens reduce the amount of cholesterol in the blood vessels. When oestrogen is lacking, many women find that they suddenly have problems with high cholesterol and the cardiovascular issues that accompany it. Osteoporosis is another problem because bone density decreases rapidly in the first years after menopause. The reduction in bone density leads to a higher incidence of fractures.

Menopausal Hormone Therapy (MHT)/Hormone replacement therapy (HRT), which employs medication (synthetic oestrogens and progestins) to increase oestrogen and progestin levels, can alleviate some of the symptoms of menopause. In 2002, the Women’s Health Initiative began a study to observe women for the long-term outcomes of hormone replacement therapy over 8.5 years. However, the study was prematurely terminated after 5.2 years because of evidence of a higher than normal risk of breast cancer in patients taking oestrogen-only HRT. The potential positive effects on cardiovascular disease were also not realised in the oestrogen-only patients. The results of other hormone replacement studies over the last 50 years, including a 2019 study of preclinical and clinical evidence, which found that use of oestrogen support the cardiovascular protective benefits of timely MHT. Additionally, the study showed that although MHT is correlated with a reduced risk of breast cancer development, its correlation with ovarian cancer is still unknown. Some researchers believe that the age group tested in the 2002 trial may have been too old to benefit from the therapy, thus skewing the results. In the meantime, intense debate and study of the benefits and risks of replacement therapy is ongoing. Current guidelines approve MHT for the reduction of hot flashes or flushes, but The Royal Australian and New Zealand College of Obstetricians and Gynaecologists (RANZCOG) recommends that each patient requires an individual assessment of risks and benefits prior to commencement of MHT.

Section Review

The external female genitalia are collectively called the vulva. The vagina is the pathway into and out of the uterus. The man’s penis is inserted into the vagina to deliver sperm and the baby exits the uterus through the vagina during childbirth.

The ovaries produce oocytes, the female gametes, in a process called oogenesis. As with spermatogenesis, meiosis produces the haploid gamete (in this case, an ovum); however, it is completed only in an oocyte that has been penetrated by a sperm. In the ovary, an oocyte surrounded by supporting cells is called a follicle. In folliculogenesis, primordial follicles develop into primary, secondary and tertiary follicles. Early tertiary follicles with their fluid-filled antrum will be stimulated by an increase in FSH, a gonadotropin produced by the anterior pituitary, to grow in the 28-day ovarian cycle. Supporting granulosa and theca cells in the growing follicles produce oestrogens, until the concentration of oestrogen in the bloodstream is high enough that it triggers negative feedback at the hypothalamus and pituitary. This results in a reduction of FSH and LH, and most tertiary follicles in the ovary undergo atresia (they die). One follicle, usually the one with the most FSH receptors, survives this period and is now called the dominant follicle. The dominant follicle produces more oestrogen, triggering positive feedback and the LH surge that will induce ovulation. Following ovulation, the granulosa cells of the empty follicle luteinise and transform into the progesterone-producing corpus luteum. The ovulated oocyte with its surrounding granulosa cells is picked up by the infundibulum of the uterine tube and beating cilia help to transport it through the tube toward the uterus. Fertilisation occurs within the uterine tube and the final stage of meiosis is completed.

The uterus has three regions: the fundus, the body and the cervix. It has three layers: the outer perimetrium, the muscular myometrium and the inner endometrium. The endometrium responds to oestrogen released by the follicles during the menstrual cycle and grows thicker with an increase in blood vessels in preparation for pregnancy. If the egg is not fertilised, no signal is sent to extend the life of the corpus luteum, and it degrades, stopping progesterone production. This decline in progesterone results in the sloughing of the inner portion of the endometrium in a process called menses, or menstruation.

The breasts are accessory sexual organs that are utilised after the birth of a child to produce milk in a process called lactation. Birth control pills provide constant levels of oestrogen and progesterone to negatively feedback on the hypothalamus and pituitary, and suppress the release of FSH and LH, which inhibits ovulation and prevents pregnancy.

Review Questions

An interactive H5P element has been excluded from this version of the text. You can view it online here:
https://usq.pressbooks.pub/anatomy/?p=1667#h5p-477

Critical Thinking Questions

An interactive H5P element has been excluded from this version of the text. You can view it online here:
https://usq.pressbooks.pub/anatomy/?p=1667#h5p-478

An interactive H5P element has been excluded from this version of the text. You can view it online here:
https://usq.pressbooks.pub/anatomy/?p=1667#h5p-479

An interactive H5P element has been excluded from this version of the text. You can view it online here:
https://usq.pressbooks.pub/anatomy/?p=1667#h5p-480

An interactive H5P element has been excluded from this version of the text. You can view it online here:
https://usq.pressbooks.pub/anatomy/?p=1667#h5p-481

Click the drop down below to review the terms learned from this chapter.

An interactive H5P element has been excluded from this version of the text. You can view it online here:
https://usq.pressbooks.pub/anatomy/?p=1667#h5p-482

Annotate

Next Chapter
15.3 Development of the Male and Female Reproductive Systems
PreviousNext
Anatomy and Physiology
Copyright © 2021 by University of Southern Queensland Fundamentals of Anatomy and Physiology by University of Southern Queensland is licensed under a Creative Commons Attribution-ShareAlike 4.0 International License, except where otherwise noted.
Powered by Manifold Scholarship. Learn more at
Opens in new tab or windowmanifoldapp.org