Skip to main content

Introduction to Exercise Science for Fitness Professionals: Protein Metabolism

Introduction to Exercise Science for Fitness Professionals
Protein Metabolism
  • Show the following:

    Annotations
    Resources
  • Adjust appearance:

    Font
    Font style
    Color Scheme
    Light
    Dark
    Annotation contrast
    Low
    High
    Margins
  • Search within:
    • My Notes + Comments
    • Notifications
    • Privacy
  • Project HomeNatural Sciences Collection: Anatomy, Biology, and Chemistry
  • Projects
  • Learn more about Manifold

Notes

table of contents
  1. Cover
  2. Title Page
  3. Copyright
  4. Table Of Contents
  5. Attribution and OER Revision Statement
  6. Chapter 1: Body Systems Review
    1. The Cardiovascular System
    2. The Nervous System
    3. Reflexes
    4. The Skeletal System
    5. Divisions of the Skeletal System
    6. Skeletal Muscle
    7. Divisions of the Skeletal Muscles
    8. Describing Motion and Movements
    9. Identify Anatomical Locations
  7. Chapter 2: Biomechanics and Human Movement
    1. The Basics of Biomechanics
    2. Inertia and Momentum
    3. Force
    4. Doing Work
    5. Body Levers
    6. Nervous System Control of Muscle Tension
    7. Muscle Tissue and Motion
  8. Chapter 3: Exercise Metabolism
    1. Introduction to Bioenergetics and Metabolism
    2. Overview of Metabolic Reactions
    3. Metabolic States of the Body
    4. The Cardiorespiratory System and Energy Production
    5. ATP in Living Systems
    6. Types of Muscle Fibers
    7. Exercise and Muscle Performance
    8. Nutrition, Performance, and Recovery
    9. Carbohydrate Metabolism
    10. Protein Metabolism
    11. Lipid Metabolism
  9. Chapter 4: Fitness Principles
    1. What are Physical Activity and Exercise?
    2. The Physical Activity Guidelines for Americans
    3. Components of Health-Related Fitness
    4. Principles of Adaptation and Stress
    5. FITT Principle
    6. Rest, Recovery, and Periodization
    7. Reversibility
    8. Training Volume
    9. Individual Differences
    10. Creating a Successful Fitness Plan
    11. Additional Safety Concerns
    12. Test Your Knowledge
  10. Chapter 5: Flexibility Training Principles
    1. What is Flexibility?
    2. Benefits of Flexibility and Stretching
    3. Improving Range of Motion
    4. Improving Flexibility
    5. Creating an Effective Stretching Program
    6. Assessing Your Flexibility
    7. Test Your Knowledge
  11. Chapter 6: Cardiorespiratory Training Principles
    1. What are the Cardiovascular and Respiratory Systems?
    2. Introduction: The Cardiovascular System
    3. Introduction: The Respiratory System
    4. The Process of Breathing and Respiratory Function
    5. Modifications to Breathing
    6. Changes in the CR System
    7. Measuring Heart Rate
    8. Measuring Intensity
    9. Cardiorespiratory Fitness Assessment
    10. Test Your Knowledge
  12. Chapter 7: Core and Balance Training Principles
    1. Lumbar Spine
    2. Abdomen
    3. The Pelvic Girdle
    4. Creating Movement at the Hip
    5. Balance
    6. Center of Gravity
    7. Supporting the Body
    8. Friction in Joints
    9. Human Stability
    10. Guidelines for Core and Balance Training
  13. Chapter 8: Plyometrics, Speed, Agility, and Quickness Training Principles
    1. Plyometric Exercises
    2. Variables of Plyometric Training
    3. Progressing a Plyometric Program
    4. Speed, Agility, and Quickness
    5. Speed
    6. Agility
    7. Quickness
  14. Chapter 9: Resistance Training Principles
    1. Resistance Exercise Programming
    2. Exercise Order
    3. Types of Resistance Training
    4. Basics of Form during Resistance Training
    5. Resistance Training Systems
    6. Resistance Training Conclusion
    7. Test Your Knowledge
  15. References
  16. Glossary
  17. MARC Record

26

Protein Metabolism

Heather Ketchum and Eric Bright

Protein Metabolism4

The digestion of proteins begins in the stomach. When protein-rich foods enter the stomach, they are greeted by a mixture of the enzyme pepsin and hydrochloric acid (HCl; 0.5 percent). The latter produces an environmental pH of 1.5–3.5 that denatures proteins within food. Pepsin cuts proteins into smaller polypeptides and their constituent amino acids. When the food-gastric juice mixture (chyme) enters the small intestine, the pancreas releases sodium bicarbonate to neutralize the HCl. This helps to protect the lining of the intestine. The small intestine also releases digestive hormones, including secretin and CCK, which stimulate digestive processes to break down the proteins further. Secretin also stimulates the pancreas to release sodium bicarbonate. The pancreas releases most of the digestive enzymes, including the proteases trypsin, chymotrypsin, and carboxypeptidase, which aid protein digestion. Together, all of these enzymes break complex proteins into smaller individual amino acids (Figure), which are then transported across the intestinal mucosa to be used to create new proteins, or to be converted into fats or acetyl CoA and used in the Krebs cycle.

Digestive Enzymes and Hormones

The left panel shows the main organs of the digestive system, and the right panel shows a magnified view of the intestine. Text callouts indicate the different protein digesting enzymes produced in different organs.Enzymes in the stomach and small intestine break down proteins into amino acids. HCl in the stomach aids in proteolysis, and hormones secreted by intestinal cells direct the digestive processes.

In order to avoid breaking down the proteins that make up the pancreas and small intestine, pancreatic enzymes are released as inactive proenzymes that are only activated in the small intestine. In the pancreas, vesicles store trypsin, chymotrypsin, and procarboxypeptidase as trypsinogen, chymotrypsinogen, and carboxypeptidase, respectively. Once released into the small intestine, an enzyme found in the wall of the small intestine, called enterokinase, binds to trypsinogen and converts it into its active form, trypsin. Trypsin then binds to chymotrypsinogen to convert it into the active chymotrypsin. Trypsin and chymotrypsin break down large proteins into smaller peptides while carboxypeptidase cleaves individual amino acids, a process called proteolysis. These smaller peptides are catabolized into their constituent amino acids, which are transported across the apical surface of the intestinal mucosa in a process that is mediated by sodium-amino acid co-transporters. These transporters bind sodium and then bind the amino acid to transport it across the membrane. At the basal surface of the mucosal cells, the sodium and amino acid are released. The sodium can be reused in the transporter, whereas the amino acids are transferred into the bloodstream to be transported to the liver and cells throughout the body for protein synthesis.

Freely available amino acids are used to create proteins. If amino acids exist in excess, the body has no capacity or mechanism for their storage; thus, they are converted into glucose or ketones, or they are decomposed. Amino acid decomposition results in hydrocarbons and nitrogenous waste, which includes ammonia which is converted to urea in the liver via the urea cycle. This process produces a keto group that may be used in the Krebs cycle and hence is used as a source of energy.

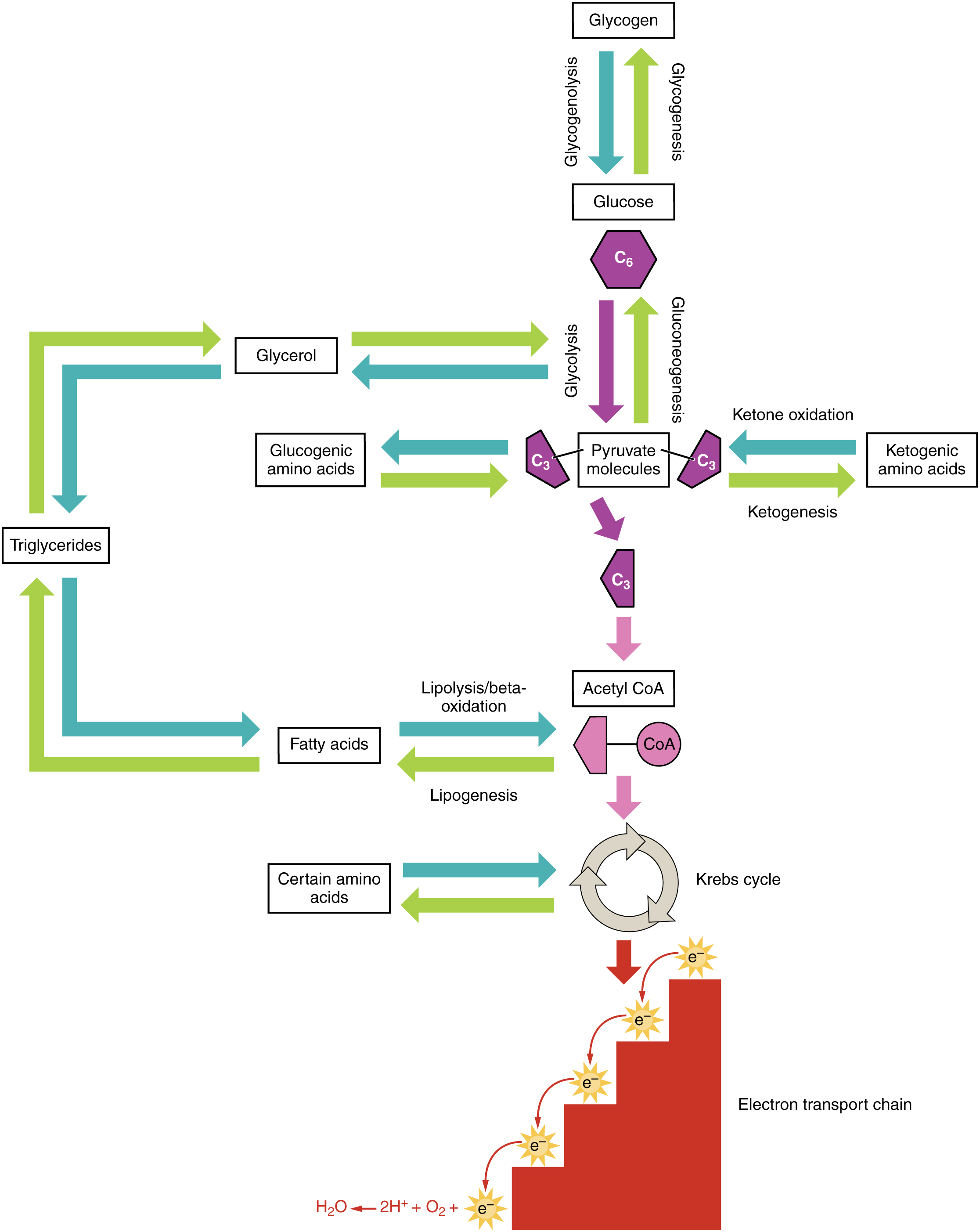
Amino acids can also be used as a source of energy, especially in times of starvation. Because the processing of amino acids results in the creation of metabolic intermediates, including pyruvate, acetyl CoA, acetoacyl CoA, oxaloacetate, and α-ketoglutarate, amino acids can serve as a source of energy production through the Krebs cycle (Figure). Figure summarizes the pathways of catabolism and anabolism for carbohydrates, lipids, and proteins.

Energy from Amino Acids

This figure shows the different reactions in which products of carbohydrate breakdown are converted into different amino acids.Amino acids can be broken down into precursors for glycolysis or the Krebs cycle. Amino acids (in bold) can enter the cycle through more than one pathway.

Catabolic and Anabolic Pathways

This diagram shows the different metabolic pathways, and how they are connected.Nutrients follow a complex pathway from ingestion through anabolism and catabolism to energy production.

Chapter Review

Digestion of proteins begins in the stomach, where HCl and pepsin begin the process of breaking down proteins into their constituent amino acids. As the chyme enters the small intestine, it mixes with bicarbonate and digestive enzymes. The bicarbonate neutralizes the acidic HCl, and the digestive enzymes break down the proteins into smaller peptides and amino acids. Digestive hormones secretin and CCK are released from the small intestine to aid in digestive processes, and digestive proenzymes are released from the pancreas (trypsinogen and chymotrypsinogen). Enterokinase, an enzyme located in the wall of the small intestine, activates trypsin, which in turn activates chymotrypsin. These enzymes liberate the individual amino acids that are then transported via sodium-amino acid transporters across the intestinal wall into the cell. The amino acids are then transported into the bloodstream for dispersal to the liver and cells throughout the body to be used to create new proteins. When in excess, the amino acids are processed and stored as glucose or ketones. The nitrogen waste that is liberated in this process is converted to urea in the urea acid cycle and eliminated in the urine. In times of starvation, amino acids can be used as an energy source and processed through the Krebs cycle.

Glossary

carboxypeptidase
pancreatic enzyme that digests protein
chymotrypsin
pancreatic enzyme that digests protein
chymotrypsinogen
proenzyme that is activated by trypsin into chymotrypsin
enterokinase
enzyme located in the wall of the small intestine that activates trypsin
inactive proenzymes
forms in which proteases are stored and released to prevent the inappropriate digestion of the native proteins of the stomach, pancreas, and small intestine
pepsin
enzyme that begins to break down proteins in the stomach
procarboxypeptidase
proenzyme that is activated by trypsin into carboxypeptidase
proteolysis
process of breaking proteins into smaller peptides
secretin
hormone released in the small intestine to aid in digestion
sodium bicarbonate
anion released into the small intestine to neutralize the pH of the food from the stomach
trypsin
pancreatic enzyme that activates chymotrypsin and digests protein
trypsinogen
proenzyme form of trypsin

Heather Ketchum & Eric Bright, OU Human Physiology Textbook. OpenStax CNX. Jun 18, 2015. Download for free at http://cnx.org/contents/e4f804ec-103f-4157-92e1-71eed7aa8584@1

Annotate

Next Chapter
Lipid Metabolism
PreviousNext
Kinesiology, Nutrition, and Fitness

Copyright © 2021

                                by Amanda Shelton

            Introduction to Exercise Science for Fitness Professionals by Amanda Shelton is licensed under a Creative Commons Attribution 4.0 International License, except where otherwise noted.
Powered by Manifold Scholarship. Learn more at
Opens in new tab or windowmanifoldapp.org