Skip to main content

Digging into Archaeology: Digging into Archaeology

Digging into Archaeology
Digging into Archaeology
  • Show the following:

    Annotations
    Resources
  • Adjust appearance:

    Font
    Font style
    Color Scheme
    Light
    Dark
    Annotation contrast
    Low
    High
    Margins
  • Search within:
    • My Notes + Comments
    • Notifications
    • Privacy
  • Project HomeAnthropology 1400: Digging the Past
  • Projects
  • Learn more about Manifold

Notes

table of contents
  1. Digging into Archaeology
  2. A Note from the Authors
  3. For Instructors Using This Text
  4. Introduction to Anthropological Archaeology
    1. Activity 1.1 What Is an Archaeologist?
    2. Activity 1.2 Scientific Method and Article Analysis
      1. Part 1. Identify the Scientific Method
      2. Part 2. Annotated Bibliography
      3. Part 3. The Literature Review
  5. History (up until the 1960s)
    1. Activity 2.1 Paradigm Shifts, Part 1
  6. History (the 1960s and beyond)
    1. Activity 3.1 Paradigm Shifts, Part 2
    2. Activity 3.2 Get a Perspective
    3. Activity 3.3 Research of “Middle Range:” Additional Processual Approaches
  7. The Archaeological Record and Site Formation Processes
    1. Activity 4.1 Artifacts: What Are They Good For?
  8. Artifact Preservation
    1. Activity 5.1 Formation Processes: What Survives?
      1. Part 1. Preservation by Matrix and Climate
      2. Part 2. Card Activity
  9. How to Find Archaeological Sites
    1. Activity 6.1 Survey Techniques
      1. Part 1. Using a Compass
      2. Part 2. Calculating Stride Length
      3. Part 3. Applying Compass Skills and Stride Length
    2. Activity 6.2 Campus Site Survey
      1. Part 1: General Site Survey
      2. Part 2. Surveying, Mapping, and Surface Collection
    3. Activity 6.3 Sampling the Past
      1. Simple Random Sample
      2. Stratified Random Sample
      3. Systematic Sample
      4. Stratified Unaligned Systematic Sample
    4. Activity 6.4 Ground Coverage Survey
      1. Part 1. Map Reading
      2. Part 2. Survey Planning
      3. Part 3. Sampling
      4. Part 4. Analysis
    5. Activity 6.5 Garbology Survey
  10. Excavation
    1. Activity 7.1 Excavating the Land of Candy: A Cultural Resource Management Exercise
      1. Part 1: Recording Instructions
        1. Groundstones:
        2. Lithics:
        3. Ceramics:
        4. Fauna:
      2. Part 2: Completion of the Resource Record Form
  11. Dating Methods – Relative and Absolute Dating
    1. Relative Dating
    2. Absolute Dating
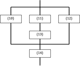
    3. Activity 8.1 Stratigraphic Dating and the Harris Matrix
      1. Part 1. Stratigraphic Dating: A Café Scene
      2. Part 2. The Harris Matrix
      3. Part 3. Date Before Which and Date After Which
    4. Activity 8.2 Stylistic and Frequency Seriation
      1. Part 1. Stylistic Seriation of Chevy Automobiles
      2. Part 2. Frequency Seriation of New England Headstone Designs
    5. Activity 8.3 Pottery Seriation
    6. Activity 8.4 Dating Conversions
  12. Artifact Analysis
    1. Activity 9.1 Artifact Classification
    2. Activity 9.2 Three Classifications
  13. Reconstructing Environments and Subsistence Patterns
    1. Activity 10.1 Reconstructing Paleoenvironments
    2. Activity 10.2 Reconstructing Diet and Subsistence: Comparing Foraging and Farming
    3. Activity 10.3 Subsistence Signatures
      1. Archaeological signatures of hunter-gatherers
      2. Archaeological signatures of early agriculturalists
      3. Archaeological signatures that are ambiguous with respect to subsistence strategies
  14. Social Archaeology
    1. Political Organization
    2. Social Stratification
    3. Methods of Analyzing Social Stratification
    4. Other Types of Social Analysis
    5. Activity 11.1 Analyzing Cars: Social Archaeology
    6. Activity 11.2 Classroom Garbology
    7. Activity 11.3 Garbology of Lancaster, California
    8. Activity 11.4 Someone Else’s Trash
      1. Part 1: Assignment Description and General Instructions
      2. Part 2: Interpretation of the Data
      3. Part 3: Complete a Written Interpretation of the Artifacts
  15. Bioarchaeology
    1. Activity 12.1 Bioarchaeology: Burial Practices
    2. Activity 12.2 Bioarch in the News
  16. Archaeological Interpretation and Application of Theory
    1. Activity 13.1 Studying Patterns in Human Cultural Behavior
    2. Activity 13.3 Excavation and Interpretation of Sites at Huaca de la Luna, Peru
  17. Historical Archaeology
  18. New Frontiers in Archaeology
    1. Activity 15.1 GlobalXplorer
  19. Legal and Ethical Considerations in Archaeology
    1. Activity 16.1 Ethics in Archaeology: Create Your Own Ethics Statement
    2. Activity 16.2 Careers in Archaeology: Options and Opportunities
  20. Appendix 1. Formation Processes: What Survives? Cards (5.1)
  21. Appendix 2. Sampling the Past (6.3) Site Map Key
  22. Appendix 3. Ground Coverage Survey Map (6.4)
  23. Appendix 4. DPR Forms (7.1)
    1. DPR 523A: California Department of Parks and Recreation Primary Record Form
    2. DPR 523C: California Department of Parks and Recreation Archaeological Site Record Form
    3. DPR 523J: California Department of Parks and Recreation Location Map Form
    4. DPR 523K: California Department of Parks and Recreation Sketch Map Form
    5. Resource Attribute Codes
  24. Appendix 5. Excavation and Interpretation of Sites at Huaca de la Luna, Peru (13.3)
    1. Excavation Data Set 1: Urban Zone – Complex 4
    2. Excavation Data Set 2: Urban Zone – Complex 27
    3. Excavation Data Set 3: Urban Zone – Complex 35
    4. Excavation Data Set 4: Murals
    5. Excavation Data Set 5: Plaza 3b
  25. About the Authors
  26. About the Contributors

Digging into Archaeology

A Brief OER Introduction to Archaeology with Activities

Amanda Wolcott Paskey and AnnMarie Beasley Cisneros

Supported by the Academic Senate for California Community College’s Open Educational Resources Initiative

Creative Commons License

© 2020 Amanda Wolcott Paskey and AnnMarie Beasley Cisneros, CC BY-NC. This work is licensed under a Creative Commons Attribution-Noncommercial 4.0 International License. More information on this copyright and approved uses of this text may be found at https://creativecommons.org/licenses.

Table of Contents

A Note from the Authors 4

For Instructors Using This Text 5

1 Introduction to Anthropological Archaeology 9

2 History (up until the 1960s) 16

3 History (the 1960s and beyond) 22

4 The Archaeological Record and Site Formation Processes 30

5 Artifact Preservation 36

6 How to Find Archaeological Sites 44

7 Excavation 72

8 Dating Methods – Relative and Absolute Dating 79

9 Artifact Analysis 108

10 Reconstructing Environments and Subsistence Patterns 120

11 Social Archaeology 157

12 Bioarchaeology 178

13 Archaeological Interpretation and Application of Theory 183

14 Historical Archaeology 194

15 New Frontiers in Archaeology 199

16 Legal and Ethical Considerations in Archaeology 203

Appendix 1. Formation Processes: What Survives? Cards (5.1) 209

Appendix 2. Sampling the Past (6.3) Site Map Key 212

Appendix 3. Ground Coverage Survey Map (6.4) 213

Appendix 4. DPR Forms (7.1) 215

Appendix 5. Excavation and Interpretation of Sites at Huaca de la Luna, Peru (13.3) 220

About the Authors 259

About the Contributors 260

A Note from the Authors

Welcome! We are excited that you have decided to use this book.

Digging into Archaeology: A Brief OER Introduction to Archaeology with Activities has been a labor of love for us to write, and we are thrilled to be able to share it with you as the first comprehensive archaeology open educational resource (OER) book. OER books are, by definition, available free of charge on the internet and have a Creative Commons copyright, which allows for flexibility for users, who can modify the text for their own noncommercial uses when credit to the original authors is provided (see copyright page for more information).

This book is intended for use in a variety of introductory archaeology settings, such as in lectures and lab courses. This text can complement an existing traditional text or completely replace a standard text. It can be used for its activities or as a study resource. When we wrote this text, we designed the chapters to be brief, providing concise and to-the-point information. This book is not intended to replace lectures or direct instruction from an instructor; rather, it supports learning in a variety of settings and formats. The book can be printed in whole, read digitally, or used piecemeal in either format. However you use this text, we hope that you find it serves as an instructive learning tool and that you dig archaeology as much as we do!

The digital format of OER also provides an unparalleled opportunity for more-immediate responsiveness and interaction between you, the textbook user, and us, the authors. We are excited to hear from people who choose to use this book and to learn how it is working for you. To facilitate this interaction, please provide your feedback on the text and any suggestions at the following links.

  • Students: https://forms.gle/PSk6QA6rqm2TkSPW7
  • Instructors and other college staff: https://forms.gle/C7kB4bAMj1afKdux7

We also invite you to email us directly at oer.archaeology@gmail.com.

This book would not have been possible without the support of the Academic Senate for California Community Colleges, which funded this project through the Open Educational Resources Initiative, and especially Michelle Pilati, who supported its execution. We would also like to recognize the contributors to this text who both offered their tried-and-true favorite activities and created new exercises especially for this book. Additionally, we would like to thank Cassandra Gilmore for her thoughtful peer review and Natalie Karst for her precise copyediting. We also express heartfelt appreciation to our families, who were patient through many, many long writing sessions—especially Quinn, Reid, and Camila.

Instructors and students, thank you for selecting this book. We invite you to dig in and enjoy!

Amanda Wolcott Paskey & AnnMarie Beasley Cisneros

For Instructors Using This Text

We have designed the activities in this book to stand alone and have written and edited the directions and explanations within them with that in mind. For some activities, however, some additional information or suggestions beyond those incorporated in the activity were required, and that information is provided in this section. You may wish to omit this section from the copy of the text you provide to your students.

Activity 1.1 What Is an Archaeologist? aligns with recent innovations in equity-minded education, inviting students to tap into their own prior knowledge and assess stereotypes and potential misconceptions in that knowledge, while helping faculty gain a clearer understanding of what prior information (and misinformation) their students are working from. This activity would work well as a start- and end-of-term exercise. You can opt to assign this before students have completed the first course readings to obtain the best gauge of their pre-course knowledge and impressions of archaeology. Students can also re-evaluate and “correct” their original illustration at the end of the course and describe how their image of an archaeologist changed as a result of completing the course.

While Activity 3.2 Get a Perspective can be completed in various formats and settings, we recommend it as an in-class group activity following instruction on the cultural-historical, processual, and post- processual paradigms of archaeological research. It is intended as a formative activity to guide students in developing knowledge, and they may find that this activity pushes them beyond their comfort zone. Therefore, an instructor providing guidance and feedback as students work, along with collaboration with other students, would be ideal. Students can apply their creativity in the details of the types of classifications, dating techniques, and other laboratory studies available to archaeologists (they will learn this content soon enough) and, regardless of whatever specific studies and frameworks they invent, they should focus on the types of investigation that would commonly be used by archaeologists working in each of the three paradigms.

In Activity 5.1 Formation Processes: What Survives?, Part 1. Preservation by Matrix and Climate, you will need to provide case studies for students to use. A general overview on preservation can be found at https://nautarch.tamu.edu/CRL/conservationmanual/File1.htm and http://theexaminiationofhumanremains- lara.blogspot.com/p/preservation-of-human-remains.html. Windover Pond in Florida serves as a case study for waterlogged, low-acidity conditions (http://theexaminiationofhumanremains- lara.blogspot.com/p/preservation-of-human-remains.html). For waterlogged, high-acidity conditions, you can use the Girl of Uchter Moor, Germany (https://www.world- archaeology.com/world/europe/germany/germany-iron-age-bog-body) or a more general examination can be found at the University of Pennsylvania Museum of Archaeology and Anthropology (https://www.penn.museum/sites/expedition/preserved-in-peat). For a waterlogged site with a focus on anoxic elements, Ozette, Washington is a useful case study in its short (https://www2.palomar.edu/users/scrouthamel/ais130/site_2.htm) or long (http://resources.conservation- us.org/osg-postprints/wp-content/uploads/sites/8/2015/02/osg017-10.pdf) presentation. In a class with many students, you could assign different groups to look at waterlogged sites and one group to examine anoxic conditions in general. You can also have another group look at how to preserve material after it is brought to the surface. The long version provides the necessary material for this type of discussion as well. For a frozen site, use Ötzi the Iceman, Pazyryk in the Altai, southern Siberia

(https://blog.britishmuseum.org/what-do-nomads-leave-behind), or Nunalleq, Alaska (https://www.archaeology.org/issues/187-1509/features/3558-alaska-yupik-cultural-revival). For a dry site, use Lovelock Cave, Nevada (http://resources.conservation-us.org/osg-postprints/wp- content/uploads/sites/8/2015/02/osg017-10.pdf or http://resources.conservation-us.org/osg- postprints/wp-content/uploads/sites/8/2015/02/osg017-10.pdf). For an underwater site, use Tybrind Vig, Denmark (https://www.abc.se/~pa/publ/tybrind.htm). And for a cave site, use Cueva del Lazo, Chiapas, Mexico (https://digitalcommons.unl.edu/cgi/viewcontent.cgi?article=1005&context=pct7) or Balamku Cave, Mexico (https://www.sciencealert.com/hidden-jaguar-god-cave-reveals-hundreds-of- ancient-undisturbed-maya-artefacts).

Cards for Activity 5.1 Formation Processes: What Survives?, Part 2. Card Activity are provided in Appendix 1. In preparation for this activity, the instructor should print, cut, and shuffle these cards to distribute them randomly to students (we recommend that you do not refer students to the Appendix to view the cards). In the course of the activity, students are asked to find other students whose archaeological evidence (described on their cards) would have come from the same environment as theirs. In checking students’ work, note that all of the cards that originally appeared together on a page in the appendix (A-F, G-L, M-R) originate from the same site.

The first page boxes A-F point to a dry environment with species centered around California or Nevada. Students should narrow the conditions of these preservation sites to either a waterlogged site with non- acidic soils or a dry site. Clues pointing to a dry site include artifacts lying on the surface (“excellent preservation”) and the species names. Clues pointing to a non-acidic site include the presence of bone.

The second page boxes G-L point to a waterlogged site with acidic soils and species centered on Scandinavia. Students should narrow the conditions of this preservation by the lack of bone, lack of iron, and fact that both pottery and copper have not survived (but copper is suspected through discoloration in the soil).

The third page boxes M-R point to a waterlogged site with non-acidic soils and species centered on the Pacific Northwest. Students should narrow the conditions of the site by the presence of well-preserved organic materials and bone. Students will need to identify the range of species to discover that the materials of this context are different from the context of the first page cards (Pacific Northwest versus southern California desert / Great Basin area).

The map key for Activity 6.3 Sampling the Past is provided in Appendix 2.

To prepare for Activity 6.4 Ground Coverage Survey, print the top and bottom halves of the map found in Appendix 3. Each is 8.5 x 11 inches, so adjust your print settings (if needed) to print the map as large as possible. This will ensure that the 10 km scale bar is the same width as one small post-it (you can check a post-it against the scale on the map and adjust your print settings as needed).

Assemble the two halves of the map into a whole survey sheet using scissors and tape. Once the two parts of the map have been joined into a single piece, prepare the map for the student activity by applying post-it notes to mark the grid squares and conceal the artifacts. Line up post-its across the top with the left corner of the first post-it on the circle at the top left and the right corner of the last post-it on the circle at the top right. This creates the top row of 5 columns of post-its. Place 11 post-its in a column under the top left post-it with the bottom 1-2 mm of each overlapping the top of the one after

it; this keeps the notes from flipping up. Continue covering the rest of the map in post-its in the same fashion. Try to keep the rows and columns lined up as best you can.

Number each post-it 1 through 55, going from left to right and top to bottom with 1 being upper left and 5 being upper right. Trace the outline of the lake bed on the post-its; this will assist students working with the stratified random sampling strategy.

Create one of these survey sheets for each small group. We recommend a group size of three or four students.

We recommend having each group peel off between 6 and 11 squares, which is 10-20% coverage. If you desire, though, you can increase or decrease the number of blocks each group is allowed to peel off. You could, for example, decide that some groups received extra grant funding, allowing them to survey and reveal 20% of the map while the rest of the groups are limited to 10%. This would have a dramatic impact on their results and interpretations, which could lead to some interesting classroom discussions.

Activity 6.5 Garbology Survey can be limited in scope or encompass a full site survey. It has been written to allow instructor flexibility.

Activity 7.1 Excavating the Land of Candy: A Cultural Resource Management Application Exercise was created to orient students to typical archaeological processes and to local archaeology, including common types of features and artifacts and cultural adaptations in a particular area. As currently written, the exercise is focused on archaeology of the Western Mojave, specifically around Antelope Valley. This “pseudo” archaeological site is created by using different types of candy, plastic Easter eggs, and pin flags designating different features. A key provides students with the basic information needed to interpret the material culture that is present. The activity creator, Darcy Wiewall, typically includes a food processing area (bedrock mortars with associated manos and metates and/or different fauna with associated projectile points, flake tools, and bifaces), a lithic processing area (debitage, cores, hammer stones), and a food consumption area (ceramics, hearth, animal bones). For example, she will mark a space for a bedrock mortar with pin flags and then have pink, green, and turquoise eggs associated with it to represent manos and pestles. Students can be allowed to designate the specific material types and artifact categories found locally. For example, they could decide that the large pink eggs are granite manos and that the butterscotch-colored candy wrappers are obsidian Cottonwood Triangular projectile points.

After students complete Part 1, we recommend providing them with feedback on their sketch maps. The assignment is designed to have students work individually from this point on and complete the required four Resource Record DPR 523 forms (the Primary Record, Archaeological Record, Sketch Map, and Location Map, which are provided in Appendix 4). You should provide the students with a copy of the appropriate USGS map and copies of completed DPR forms that students can reference and use as examples.

In Activity 8.2 Stylistic and Frequency Seriation, Part 1. Stylistic Seriation of Chevy Automobiles, students have been given a hint of the earliest car in the series in the assignment directions. The complete sequence is 4, 9, 2, 11, 8, 5, 7, 6, 1, 10, and 3.

Activity 11.1 Analyzing Cars: Social Archaeology could be expanded to include cognitive archaeology concepts for instructors wishing to do so.

Activity 13.1 Studying Patterns in Human Cultural Behavior is an involved exercise that requires a lot from students. The project is intended to be completed as a semester or term-long project with students tackling portions of it along the way. Additionally, this activity can easily be modified for use in an introductory cultural anthropology course as an ethnography project.

Activity 13.3 Excavation and Interpretation of Sites at Huaca de la Luna, Peru is an opportunity for students to use actual archaeological data to complete an archaeological analysis. We recommend that students be placed in groups of four or five and that each group be assigned a different packet (provided in Appendix 5) containing excavation data from one part of the site. The six packets represent different portions of the site (as follows). This information should not be shared with the students but will be useful as you guide them during this exercise. Packet 1: Huaca de la Luna murals (Uceda).

Packet 2: Plaza 3C (Bourget and Verano). Packet 3: the ceramic workshop (Uceda and Armas). Packet 4: a residential complex (Chiquala and Tello). Packet 5: a metallurgy workshop (Rojas and Rengifo). Packet 6: a burial location (Uceda).

Activity 14.1 Rewriting History: Jamestown presents recent archaeological research to students, leading them to correct historical writing based on what they have learned. Please note that the website

13 Colonies for Kids referenced in the exercise (https://13colonies.mrdonn.org/jamestown.html) will not necessarily be available in perpetuity. If you find that the website is no longer accessible, we recommend that you find a site that is similarly geared for children (grade school) or even a passage from a history book. The goal is to have students use the new research uncovered at the Jamestown excavations to correct an outdated, overly simplistic, or simply inaccurate interpretation of Jamestown. The academic website Jamestown Rediscovery is run by the Historic Jamestown organization and is likely to be maintained. However, if you prefer, you can also refer students to academic journals and other publications to find similar information.

Introduction to Anthropological Archaeology

By the end of this chapter, you will be able to:

    • Describe the focus of anthropology and its sub-disciplines
    • Characterize the anthropological approach and methods used to gather information

From museums, science magazines, television shows, and even films, most of us have had some exposure to archaeology and have become familiar with some of the world’s most famous archaeological discoveries. Perhaps you chose this course because you are interested in Ancient Egypt, Greece, or Stonehenge. However, have you ever met an archaeologist in person? We commonly deal with many professions we see in the media, such as doctors, lawyers, police officers, firefighters, and teachers, but rarely have personal contact with archaeologists. As a result, we mostly rely on stereotypes portrayed in the media to understand archaeologists and the work they do.

First surprise? Archaeology is much more than digging! It is a sub-discipline of the larger field of anthropology, which is the study of humankind. Anthropology studies all humans, in all times, at all places and is divided into four more-manageable sub-disciplines: biological anthropology, cultural anthropology, linguistic anthropology, and archaeology. Biological anthropology studies humans from a biological perspective. This includes biological variation, primatology (studying primates such as lemurs, monkeys, and apes), human fossils, and evolution. Cultural anthropology, in contrast, studies humans from a cultural perspective. Culture is the learned behaviors of a group of people and it includes many, many elements—the languages they speak, the foods they eat, how they build their homes, what they believe, their customs, and more. Cultural anthropology observes and documents these practices and compares the cultures of various groups. Cultural anthropologists collect data and study cultures through participant observation, which involves living with, observing, and asking questions of the people they study. Linguistics is a cultural characteristic, and linguistic anthropology examines the linguistic aspects of human cultures in greater detail, including structural linguistics (patterns in sound, structure, and grammar), historical linguistics (how languages change and develop over time), and sociolinguistics (social aspects of language). Archaeology also considers aspects of culture and asks similar questions but uses different data. Rather than relying on observations of living participants, archaeology studies material culture—items people made, modified, and used in the past to understand the culture of our ancestors.

Applied anthropology is sometimes considered the fifth sub-discipline. It involves applying theoretical elements of anthropology to real-world problems. Probably the most famous applied anthropology is forensic anthropology, popularized in television and film. Forensic anthropologists apply the principles and theory of biological anthropology to the identification of human skeletons in the context of crimes. Archaeologists who conduct surveys and excavations in the setting of construction projects are applying the principles and theory of archaeology to this real-world setting, another variety of applied anthropology.

These sub-disciplines of anthropology are united into one field by a shared interest in humans and use of the scientific method, which is applied in anthropology through fieldwork and a holistic perspective.

Together, the scientific method, fieldwork, and a holistic perspective define the anthropological approach.

The scientific method is a process by which scientists ask questions, collect data, test hypotheses, and gain knowledge about the natural world. Its steps have been described in various ways but consistently address four basic elements: observation, hypotheses, experimentation/data collection, analysis, and conclusions. When applied, these steps are more like a cycle than a straight linear process as hypotheses can be revised after some initial data collection or experimentation, and new ideas and technologies can change the assumptions on which hypotheses were initially based. As we learn more and draw new conclusions, we develop new and different questions.

Fieldwork is the hallmark of anthropological study and the process by which anthropologists collect data. Fieldwork collects data in “the real world”—with groups of humans and at living and archaeological sites. Some of the data is analyzed in the field as well, while other types are analyzed in laboratories, sometimes years later. Typically, fieldwork in anthropology involves many hours of observation of subjects, which can be a group of people in cultural and linguistic anthropology or a troop of baboons in biological anthropology. In archaeology, fieldwork consists primarily of observing landscapes to identify locations of past human activity to excavate and study.

Anthropological analysis is built on a holistic perspective, the understanding that all of the various aspects of human biology and culture are necessarily interrelated. For example, humans’ biological makeup and large brains make our complex cultures possible. For anthropologists, the holistic perspective maintains connections between the four sub-disciplines and recognizes that developments in one area affect the questions asked in other areas of anthropology.

This textbook will help you better understand archaeology and how it acquires knowledge about humans based solely on the material culture of the people being studied. You’ll learn how archaeologists do fieldwork and analyze human behaviors and patterns. Additionally, you’ll see how archaeologists use multiple types of data and evidence to draw conclusions about how humans have lived and adapted to the environment.

Terms You Should Know anthropology anthropological approach

applied anthropology archaeology

biological anthropology cultural anthropology culture

fieldwork

historical linguistics holistic perspective linguistic anthropology material culture participant observation scientific method

sociolinguistics structural linguistics

Study Questions

  1. What are the four sub-disciplines of anthropology and how do they relate to the holistic nature of the field?
  2. How are cultural anthropology and archaeology similar? How are they different?
  3. How do anthropologists collect data?
  4. Apply what you have learned about anthropologists to answer the following question. How can anthropologists use or be informed by the scientific method since most anthropologists do not generally conduct “traditional” experiments?

Activity 1.1 What Is an Archaeologist?

Amanda Wolcott Paskey and AnnMarie Beasley Cisneros Cosumnes River College and American River College

When you registered for this class, you no doubt had some idea of what an archaeologist was. But you were surprised that your professor didn’t look like Indiana Jones or Lara Croft, right? This exercise asks you to illustrate your existing ideas about archaeologists and explain where you think those ideas came from.

The completed assignment has two distinct parts:

  1. Create an illustration using drawing, painting, or images cut from a magazine to show what you think an archaeologist “should” look like. Be sure to place your archaeologist in a place where archaeologists would work. At a minimum, your illustration should include the following elements:
    • the person
    • their attire and accessories, including tools
    • the environment in which they work

Your illustration is not being graded on artistic skills so feel free to unleash your inner artist!

  1. After you have created your illustration, write an explanation of why your archaeologist looks the way she/he does and where your ideas came from.
  2. Be sure to explain all the elements in your illustration (for example, the clothing and accessories you chose, the tools your archaeologist uses, the environment in which your archaeologist works and the activities chosen, and your archaeologist’s hair style, age, gender, and ethnicity and friends and hobbies). Your goal is to explain what a “typical” archaeologist is to you!
  3. Explain why you think the characteristics you depicted for your archaeologist are important. Think about where your ideas came from. Did you learn about archaeology in previous classes? Maybe you like watching “science” shows on TV or play video games about archaeologists. Perhaps you are an anthropology major. The goal is for you to articulate for your instructor where your existing perceptions of archaeologists came from.

Activity 1.2 Scientific Method and Article Analysis

Jess Whalen, Mt. San Jacinto College

How do archaeologists examine human activity in the past and present? Like all scientists do: using the scientific method! The scientific method is a systematic way of examining the world around us. We observe phenomena, make predictions, test those predictions, and revisit our original research questions.

We often learn the scientific method as a series of steps, but it’s actually a circular process of testing predictions and comparing what we observe to what we expected, revising our hypotheses and testing methods, and trying again. Replication is important: all scientific discoveries must be replicated several times by different researchers before we can say that we have found a pattern, an effect, or an explanation for why something occurs.

Part 1. Identify the Scientific Method

Your instructor will give you copy of a scientific study or part of a study. From the information you are given (an abstract, a full study, a chart, or other material), reconstruct how the study followed the scientific method.

Try to determine what issue or characteristic was being observed and how the researchers tested the phenomenon. As you read the article, consider: What predictions did they make about what was happening (their hypothesis or scientific prediction)? What is the value of this research? How does this information help us understand more about humans and human behavior—not just in the past but today?

Complete the following.

  1. Study the article and summarize the material you were given (study title, authors, etc.).
  2. Fill in as much of the following chart as you can concerning the study.

Scientific method step (if present)

What information can you piece together?

Issue being observed

Hypothesis

Testing methods

  1. How does the information in the study material help us understand more about humans and human behavior? What information does it offer in terms of science and humanity in general? Could this information be helpful to an industry or other organizations or groups? Think broadly here and write down all of your ideas!

Part 2. Annotated Bibliography

An annotated bibliography is a brief summary of an article or other scientific text. Follow the directions below to create an annotated bibliography of the study you were given.

  1. Summarize in paragraph form the results of the study you read in Part 1. Use the information you obtained about the hypotheses and testing methods to develop a short summary of the research and its findings. Refer to the study by the last name of the author(s) and the year it was published (“a study by Whalen and Ozolins (2017) reported that…”). Include a brief summation of what the study examined and what it found. Try to be as clear and concise as possible while still providing critical details.
  2. What does the study you read suggest about research questions that remain unexamined or should be followed up?

Part 3. The Literature Review

A literature review is an important step in conducting scientific research. Before testing an observation, we need to understand what research has already been done on the question. What is the state of understanding of the topic? What have other researchers already achieved? What about it remains unexplained?

  1. To conduct a literature review, you search for and review information from prior studies of the topic in the scientific literature. You can use the bibliography at the end of the study or your library’s online databases to find related studies (scholarly articles, books, dissertations, and conference proceedings). Your instructor will tell you how many resources to use. For each of the selected works, write an annotated bibliography using the format described in Part 2.
  2. Write an introduction for your collection of reviewed literature that briefly summarizes all of the pieces in a single paragraph. In the paragraph, describe what was studied in each piece of literature you reviewed and its findings using one or two sentences. You should once again refer to the study by the researchers’ last names and the year the study was published (“In a study by Kimble and Jones (2018)…”). Plan your paragraph so it is cohesive: decide which research to summarize first and how you will draw all of the statements together to form a unified and well- organized explanation of research on the topic. Be sure to identify how the studies are similar to and different from each other.
  3. Now that you have investigated some of the current research on this topic, consider gaps in the literature and useful directions for future research. Write some examples below.

History (up until the 1960s)

By the end of this chapter, you will be able to:

    • Describe the origins of archaeology
    • Compare pothunting to scientific excavation
    • Explain the approach of Progressive Social Evolutionary Theorists and what led to rejection of this paradigm
    • Compare and contrast the approaches of Progressive Social Evolutionary Theory and the classificatory-historical paradigm

It seems that people have always been curious about cultures of the past, but not all of those efforts were purely scientific. Evidence of the evolution of techniques for studying the past goes back at least as far as New Kingdom Egypt when officials preserved monuments from the Old Kingdom. King Nabonidus of Babylon dug into the temples of his predecessors in search of objects belonging to earlier time periods, which we call antiquities. What today would be called pothunting or looting—digging up items for their value rather than as part of a scientific endeavor—was a widespread and accepted practice used for thousands of years to acquire antiques and relics for personal collections.

These excavations began to take on some elements of scientific study as people who were specifically interested in the past began to excavate sites to learn more about past cultures and peoples, but the scientific method was not employed. Such early projects included excavations in 1709 at the ancient Roman town of Herculaneum, where artifacts were collected but not analyzed. Generally, historians excavating sites at the time found it difficult to conceive of times and peoples such as the ancient Greeks, Romans, and Egyptians. Some of what we consider to be great historical sites, such as Stonehenge, were attributed to the work of elves, trolls, and witches.

Why did those early excavators attribute their finds to mythological creatures and not to humans? Largely because of their limited frames of reference and perspectives, their paradigms, which guided their research. During this early period of archaeology, researchers and the general public in Western Europe and the United States believed that the Bible was a literal, historical document. Consequently, they understood that humans did not exist before Biblical times (in which Adam and Eve were the first humans), restricting human history to approximately 4,000 years. Anything discovered that appeared to be incongruent with this strict interpretation of the Bible, such as “primitive-looking” stone tools and structures, was attributed to non-human sources.

Scientists, however, began to challenge those beliefs with research and data. Geologists, biologists, and botanists discovered evidence that showed that humans had existed far longer than had been interpreted from the Bible. Scientists were also challenging other literal Biblical translations and were drawing new conclusions. Their evidence accumulated, culminating in Charles Darwin’s work on evolution via natural selection, which described how species had changed over time. This became established as part of the realm of science and general public knowledge. Darwin’s work fundamentally changed the study of biology and human history. Researchers tried applying his premises to other fields, including the study of human civilizations. Herbert Spencer, E.B. Tylor, and William Henry Morgan

independently applied Darwin’s principles to the study of civilizations across the globe, developing approaches that collectively became known as Progressive Social Evolutionary Theory (PSET), in which human civilizations were seen as points on a continuum and as having progressed in a linear fashion along this continuum from savagery to barbarism and, ultimately, to enlightened, civilized society. It was assumed that all cultures had originally been primitive and were in the process of becoming more civilized—more evolved. These theorists placed cultures along the continuum using particular diagnostic characteristics that included adoption of agriculture, development of a writing system, tool technologies that relied on metallurgy, and belief systems focused on a single god. Proceeding along the continuum (toward civilization) indicated how “developed” a culture was.

Perhaps it is not surprising that the traits of civilized society essentially described the Western European culture of the theorists and developments made possible by the environmental conditions in those areas. Metallurgy, for example, was possible because Western Europe was endowed with many natural ores. However, the data they collected did not always fit the model. They labeled many early cultures such as the Maya, Aztecs, Incas, and North American tribes as having “devolved”—moved backward on the continuum—because they found evidence that those cultures had possessed “civilized” traits at one time but no longer did.

These and other challenges to the PSET framework were initially ignored, particularly because a large body of research, such as work by Danish archaeologists Christian Thomsen and J.J.A. Worsaae, seemed to support it. Independently, Thomsen and Worsaae had noted that artifacts found in layers in bogs, burials, and village trash collections called middens were deposited in a sequence: stone artifacts at the bottom oldest level, followed by bronze artifacts in the middle level, and iron artifacts in the top youngest level. This ordering of cultural developments became known as the three-age system, and it worked well in places in which early peoples used all three materials over time to make various tools.

However, in other parts of the world, such as Africa and North America, people did not use those tool technologies in the same sequence, and some didn’t use one or more of the technologies at all. Many of the historians and researchers at the time chose simply to ignore this problem and even forced the data to fit the theory.

The problems associated with the three-age system and PSET were not addressed by North American theorists and researchers until Franz Boas, now known as the father of American anthropology, rejected theorizing from incomplete data sets and developed what is known as the classificatory-historical paradigm (sometimes called Historical Particularism). Boas demanded that anthropology be conducted in a scientific manner. Therefore, theories could be developed only after precisely collecting, classifying, and analyzing artifacts. He argued that too little was known about the diversity of human cultures—past and present—and that PSET had been formulated too early and was based on too little actual evidence. Boas and others established collection of data as the fundamental task of anthropology (rather than applying a particular explanatory theory), marking the point at which archaeology became a fully scientific endeavor. This new paradigm recognized that observation must be the first step to inform the scientific method since it allows one to formulate relevant questions to pursue in subsequent steps.

Theory does not start the process of scientific inquiry but rather comes out of extensive study of the natural world. Boas and his successors realized that the anthropological technique of ethnography, which involved careful observation of living peoples and their cultures, could be applied to cultures of the past via archaeology.

Boas also realized that little time was left to study traditional Native American cultures before colonization, genocide, and realization of America’s ideals of Manifest Destiny destroyed many of them. The effects of these processes were already under way. Native American populations were rapidly declining in number, being forcibly moved from their ancestral lands, and experiencing massive cultural upheaval. This motivated Boas and others to focus on Native American cultures and to collect every conceivable type of anthropological data and artifact—a true holistic study.

Their extensive research and data collection identified broad adaptive patterns shared by various cultures in regions such as the Plains, Southwest, California, and Northeast. The cultural traits of the groups in these regions were not identical but they were broadly similar. In California, for example, pottery was common, and most groups hunted and gathered their food rather than cultivating agriculture. In some cases, the regions were further subdivided when broad patterns warranted it. The Great Basin in the Southwest, for example, was subdivided into three cultural groups—the Paiute, Shoshone, and Ute. Though culture areas sometimes involve overlaps and do not describe the various cultures perfectly, they are still used today to help archaeologists better understand and compare Native American cultures and ways of life.

Within the classificatory-historical paradigm, archaeologists worked with data from these cultural areas to develop chronologies and spatial orderings of artifacts, a culture history, specific to each region. For example, W.C. McKern developed the Midwestern Taxonomic System, an artifact sequence for cultural sites in the Midwest. These chronological works were important since, at the time, there were few methods for dating artifacts and, consequently, the archaeological sites from which they came.

The ability to date artifacts and archaeological sites expanded beginning in the 1920s with studies of tree rings, dendrochronology, and was greatly enhanced in the late 1940s with development of radiocarbon dating techniques, changing the focus of archaeology. Collecting data was still critically important, but archaeologists were no longer limited to identifying an artifact’s period based solely on the layer in which it was deposited. These new dating techniques allowed archaeologists to obtain relatively exact dates from items such as wooden artifacts and could use those dates to establish the sequence of their development.

Terms You Should Know

antiquities

classificatory-historical paradigm culture areas

culture history dendrochronology Historical Particularism looting

midden

Midwestern Taxonomic System paradigm

pothunting

Progressive Social Evolutionary Theory (PSET) three-age system

Study Questions

  1. Why are the earliest excavations, such as those conducted in Babylonia under King Nabonidus, not considered scientific?
  2. How did Progressive Social Evolutionary Theorists explain the evolution of cultures?
  3. What data did Progressive Social Evolutionary Theorists find difficult to explain and why?
  4. What is the primary focus of the classificatory-historical paradigm?
  5. What contributions of the classificatory-historical paradigm are still used by archaeologists today?

Activity 2.1 Paradigm Shifts, Part 1

Amanda Wolcott Paskey and AnnMarie Beasley Cisneros Cosumnes River College and American River College

Complete the following chart.

Progressive Social Evolutionary Theory (PSET)

Classificatory-historical paradigm

Time period

People associated with this theory or paradigm

Description of the perspective of the theory or paradigm and how it is different from the preceding paradigm

Types of data used

Example(s) of archaeological research using this approach

Shortcomings and problems associated with the perspective

History (the 1960s and beyond)

By the end of this chapter, you will be able to:

    • Explain what processual archaeologists thought was lacking from the classificatory-historical approach
    • Describe the integration of ethnographic techniques with archaeology
    • Explain the multiple approaches to analysis that arose from processual archaeology
    • Understand how predictive behavioral models are used in archaeology
    • Describe the basic principles of post-processual archaeology

Prior to the 1960s, the pendulum of archaeological research had swung from one extreme to the other, at least in the United States. Early work in archaeology had viewed archaeological data through an evolutionary lens and tried to fit the three-age system that worked so well in Europe to data from North America. However, anthropologists such as Franz Boas began to realize that the three-age system and PSET did not fit the cultures of North America in general and Native American archaeology in particular. In response, they developed the classificatory-historical paradigm for archaeological research, which emphasized gathering data and conducting research over applying established theories. This new paradigm worked well and provided archaeologists with vast amounts of comparative data, but it was somewhat limiting as gathering data and analyzing artifacts did not give archaeologists the opportunity to explore broader human behavioral patterns.

Frustrated by the limits of the classificatory-historical paradigm, archaeologists began to introduce a third paradigm, processual archaeology, in the 1960s. They wanted to examine human behavior more broadly rather than just recover artifacts, so the primary idea underlying processual archaeology is that artifacts and data can be used to explain the past, not just describe it. At the same time, new technologies such as computing and absolute dating techniques were providing researchers with new kinds of data and analytical capabilities that simply did not exist before.

Lewis Binford, an American archaeologist who is often cited as the father of processual archaeology, advocated for the importance of theory using a new technique, ethnoarchaeology, which applies ethnographic techniques used by cultural anthropologists when comparing living peoples to the archaeological record. This approach relies on ethnographic analogy, or interpreting the archaeological record based on similarities observed in ethnographically described cultures. Binford, for example, accompanied Inuit hunters and studied the debris they left behind at hunting stands. He then used that contemporary data to predict what Inuit hunting stands of the past would have looked like and to interpret hunting artifacts found in Inuit excavations.

Since the focus of processual archaeology was on theoretical interpretations of data, several theoretical approaches developed over time that made explicit the connection between the specifics of archaeological data and the broad theoretical applications. Middle range theory (MRT), for example, was based on the idea that linking archaeological data to theories is a matter of linking artifacts made by people to the behaviors that created the artifacts. American archaeologist Kent Flannery advocated use

of systems theory, which was designed to help researchers see the complex whole as a series of smaller subsystems that could be pulled apart and analyzed independently along with the whole. Ultimately, these theories were deemed to be unnecessarily complicated and unworkable with actual data. Once again, broad theoretical applications were found to be suitable only in some situations and to be too broad to have general scientific value.

Processual archaeology was not scrapped despite failing to meet many of its lofty goals. Quite the opposite; it is still actively used today. Processual archaeology’s lasting contribution is its use of data and scientific methods to support theoretical applications and analysis, and some of the theoretical approaches proposed, such as predictive human behavioral models, continue to be used in evolutionary ecology to predict and interpret past human behavior. These models, common in economic analyses, use data to identify optimal human behavioral patterns: which food items to include in their diets, patches in which to forage, how far to travel to hunt, etc. The resulting description of optimal behavior does not necessarily reflect what past humans did but does predicts the choices humans would have made if they could rationally optimize their choices. Surprisingly, some of the most interesting results occur when the model predictions do not match the archaeological data. For example, California archaeologists have used this approach to understand why acorns, which were a time-intensive, low- calorie food source, were widely used by many of California’s Native American groups. Those groups were not acting “optimally,” but the sheer abundance of acorns combined with declines in “more optimal” food sources made acorns a practical “best” solution.

The most common optimal behavior models used in archaeology today are diet breadth (also called prey choice), which predicts what humans should have included in their diets in given areas based on how long it would have taken to find a food item and prepare it for consumption relative to the food’s caloric return; patch choice, which evaluates how productive a given environment would have been and predicts how long a group would have stayed in one area before moving on; and central place foraging, which predicts how much of an animal would have been brought back to the group’s home base given the distance to that base (the longer the distance, the less animal brought back).

Many archaeologists viewed processual archaeology as having limited value, and beginning in the late 1970s, in the midst of the feminist and postmodern movements in other disciplines, began formulating a new approach called post-processual archaeology. This paradigm stressed the potential for multiple interpretations of the archaeological record and recognized that every interpretation is affected to some degree by researchers’ biases. Its proponents argued that something as complex as human behavior could not be investigated by testing hypotheses. Instead, their goal was to obtain as broad a perspective of the past as possible by interpreting the data from various vantage points and trying to see the artifacts and data from an “insider’s” perspective (emic). The post-processual paradigm also placed a greater emphasis on obtaining information about a culture’s religion, symbolism, world view, and iconography from the archaeological record. Post-processual archaeology brought a stronger focus on the role of women, children, and minorities in the past because it encouraged archaeologists to analyze data that previously would have been ignored.

Today, both processual and post-processual paradigms are used in archaeology. This is a unique situation since, in the past, new paradigms replaced old ones. These two paradigms are quite different and, typically, college and university archaeology faculties rely on only one of the paradigms. It is rare

for a faculty to be composed of researchers who use different paradigms. The same data can be analyzed from each of these vastly different perspectives to bring distinct interpretations to the data.

Terms You Should Know

central place foraging diet breadth ethnoarchaeology evolutionary ecology

middle range theory (MRT) patch choice

prey choice

post-processual archaeology processual archaeology systems theory

Study Questions

  1. What motivated the development of processual archaeology?
  2. How does ethnoarchaeology incorporate ethnographic research into archaeology?
  3. Why do archaeologists no longer use middle range theory and systems theory?
  4. How can optimal behavior models such as diet breadth be useful in archaeological analysis?
  5. What aspects of processual archaeology led to the development of post-processual archaeology?
  6. Which theory discussed so far appeals most to you and why?

Activity 3.1 Paradigm Shifts, Part 2

Amanda Wolcott Paskey and AnnMarie Beasley Cisneros Cosumnes River College and American River College

Complete the following chart.

Processual archaeology

Post-processual archaeology

Time period

People associated with the paradigm

Description of perspective or how it is different than the preceding paradigm

Types of data used

Examples of archaeological research using this approach

Shortcomings and problems associated with the paradigm

Activity 3.2 Get a Perspective

Jess Whalen, Mt. San Jacinto College

In this activity, we will practice interpreting material according to classificatory-historical, processual, and post-processual approaches. Your instructor will give you a card with an image of an artifact on it or an actual artifact, and you will prepare a description of the object and an interpretation (if allowed by the paradigm) of it according to the cultural-historical, processual, or post-processual perspective.

There are rules, however! Each time you are assigned an item, you will be assigned a perspective to use and you must describe the item according to that perspective. Imagine you are developing a museum display about the object according to only one of the theoretical approaches!

Use the following guidelines to develop your artifact description and interpretation.

For a cultural-historical approach: You can draw inferences only from the physical features of the object. You can report on what it’s made of, any decorations, etc. However, you cannot perform any scientific analyses of features that you cannot see—no analyses of pigments, fingerprints, residues, etc. Tell a confident story about the object using only its visual attributes. You can classify it in a wider classification scheme (with other similar objects or with objects from similar places), but you cannot use the object to talk about larger ideas about culture, such as social organization or cognition.

Sample: If the artifact is a chair (as seen in a typical classroom), you could say “This object has four legs, a flat seat, and a high back. It is made of metal and molded plastic that is blue in color. It weighs approximately 3.63 kilograms. Among artifacts used for similar purposes, it is found midway in a chronological seating history—later than rocks and stools but before ultra-modern and non-traditional forms of seating such as ergonomic backless chairs, yoga balls, and automated electronic shiatsu massage chairs.”

For a processual approach: Your report of the object should center on the results of scientific analyses. Invent some scientific studies and their results and tell a confident story about the object focusing on those results. Don’t limit yourself to describing the object and its properties. You can draw conclusions about how it was used from its context and/or from tested hypotheses. You must have some (fictitious but plausible) scientific testing to back up your statements. You cannot talk about anything beyond the testing, however, and everything you say should be connected to quantitative data and hypotheses that your analysis did and did not support.

Sample: For the same chair as in the previous example, you could say “This object has four legs, a flat seat, and a high back. It is made of metal and molded plastic that is blue in color. It weighs approximately 3.63 kilograms. The MCD metal chair dating technique indicates that this artifact dates to 15 years ago +/–10 years. This date has been further corroborated through corrosion-series dating and stylistic dating using seriation. It is hypothesized that this chair is of average quality and is of a common variety used by common people—neither the elite nor the lowest social group. Ethnographic analogies from several studies performed in the United States (1975), the U.K. (1968), and Mexico (1987) all demonstrate that this artifact was common in locations such as public schools, government offices, medical facilities, churches, transportation hubs, and other locales frequented by the masses.”

For a post-processual approach: You can go further in your interpretations of the artifact than you can with a processual approach and can be critical of the process of archaeological research. Tell a confident

story about the object that reflects an awareness of potential bias, which should include identifying how power structures affect what research is done and how research is carried out (for instance, how colonialism, gender, money, and modern politics affect investigations of the past). You can approach research questions in “non-scientific” ways in that you can talk about the meaning of the process of making an object and how an object is important to cultural identity or other otherwise-intangible ideas. You should provide some explanation for why you have drawn these conclusions but do not have to provide a purely quantifiable explanation; it can be based on inferences from the wider social sciences (psychology, sociology, cultural anthropology, etc.). You can also be creative in what inspiration you use to infer how the object was used in the past. You don’t have to confine yourself to biological remains (plant and animal remains) or scientific testing. You should be critical of your own research process.

Sample: For the same chair, you could say that “This object has four legs, a flat seat, and a high back. It is made of metal and molded plastic that is blue in color. The MCD metal chair dating technique indicates that this artifact dates to 15 years ago +/–10 years. This date has been further corroborated through corrosion-series dating and stylistic dating using seriation. The MCD metal chair dating technique has been questioned in recent years, however, because it only considers the most dominant form of chair construction. The seriation sequences used to corroborate the dating of the chair are heavily biased in favor of Western, industrial, and post-industrial cultures. More significant is the role this chair played in maintaining hierarchies. It was found among the remains of 29 other similar chairs, all arranged facing the north wall of the space, where a larger wooden chair of more elaborate construction, including evidence of a plush seat with decorated armrests, and a wooden stand were carefully placed. This arrangement is evidence of orchestrated, systemic, and entrenched inequality. Based on inferences from ethnographic analogy, it is clear that this seating apparatus had a dual identity, at once a source of comfort and a tool of subjugation, reifying social divisions. Even this analysis may be biased, and further analysis should be considered using alternate theoretical approaches, including an emic analysis of the chair’s position in society.”

After completing this activity as a class, answer the following questions.

  1. Which approach did you like best? Which was the most difficult? How did you feel using each?
  2. What are the advantages and drawbacks of a processual approach? What kinds of objects and archaeological and architectural remains and cultures would be most effectively analyzed using this perspective?
  3. What are the advantages and drawbacks of a post-processual approach? Why? What kinds of archaeology would be best served by this approach?

Activity 3.3 Research of “Middle Range:” Additional Processual Approaches

Jess Whalen, Mt. San Jacinto College

The middle range theory is categorized as a processual approach. It offers additional options for investigating the past that fall somewhere between high-level theorizing about how cultures work and low-level documenting of cultural history. It was developed as a reaction to research that involved strictly scientific models constructed by academics or focused solely on scientific testing (which tends to be expensive). Examples of middle range research include experimental archaeology and ethnoarchaeology.

Experimental archaeology

Conducting experiments to replicate past conditions and events and using the results to interpret archaeological remains.

Ethnoarchaeology

A subfield of archaeology that involves observing contemporary people to better understand the archaeological record.

Ethnographic analogy

Interpreting the archaeological record based on similarities observed in ethnographically described cultures.

Your instructor will provide you with an artifact to consider for this assignment. Select one of the preceding strategies to analyze the artifact.

Answer the following questions.

  1. How would you study the artifact using your chosen strategy?
  2. What do you think you might find?
  3. Speculate about what the potential results could mean and what they could tell you about the object and the people who used it.

The Archaeological Record and Site Formation Processes

By the end of this chapter, you will be able to:

    • Describe the types of data archaeologists use
    • Explain the significance of context to archaeological interpretation
    • Characterize the different types of sites studied by archaeologists
    • Identify the significance of the different processes that affect sites after deposition Despite what is shown in movies and on TV, most archaeological finds are not golden treasures or

priceless pieces of antiquity. Most are items that were used on a regular basis and then discarded due to wear, damage, or loss. This chapter introduces you to the types of materials archaeologists frequently uncover and the settings in which these materials are most often found.

We tend to think of archaeologists as primarily studying objects made by humans (artifacts), but there is much more to archaeological investigations. Archaeologists are most concerned with context—how an artifact or other type of archaeological data was found in relation to everything else at the archaeological site. A site is a distinct clustering of artifacts in a location that demonstrates human activity, and the number of artifacts needed to qualify a location as a site varies based on the context and, at times, excavation funding. An artifact’s context includes its provenience, exactly where the object was found (horizontally and vertically) in the site; its association in terms of its relationship and positioning with other objects; and the matrix of natural materials such as sediments surrounding and enclosing the object in place. When a site is looted or excavated by amateurs, the context of the artifact is lost even if the artifact is left behind. Excavation strips the site of much of its most important information, components that tell a fuller story of the object and the site, leaving behind an item with no story left to tell. Ideally, items found during an excavation are left in situ, which is Latin for “still,” meaning they are in their original place of deposition. This is why archaeologists tell you to leave any item you find, especially on public land, untouched no matter how tempting it is to pick it up, look at it, and put it in your pocket to show your archaeology professor!

As previously discussed, artifacts are objects that were used, modified, or made by people. They are also defined as portable and could have been carried by humans from place to place. Common examples of archaeological artifacts are projectile points (arrowheads), ceramic pots, baskets, nails, and glass bottles. Of course, there is a natural preference for complete artifacts since many objects at sites were discarded and were broken before being found, entering the archaeological record because they were thrown in the trash. As a discipline, however, archaeology must analyze all types of artifacts to get the most complete picture of human occupation and behavior. It is also easy to miss single-use artifacts such as a rock used to pound a tent stake in place because no one packed a hammer or mallet. Archaeologists spend much of their time thinking about and analyzing artifacts because the items were made or used by humans and correlate directly to human behavior. Thus, many features of artifacts can be analyzed, such as the material from which they were made, their artistic or functional style, and their design.

Archaeologists also create typologies, which provide a way to understand how an artifact such as a pot

changed over time in shape, form, and use. Typologies also provide useful estimates of the period in which the artifacts were made.

Besides artifacts, archaeological sites provide ecofacts: organic and environmental remains such as animal bones, plant remains, and soils that occur at archaeological sites but were not made, modified, or used by humans. Ecofacts can reveal much about human behavior. For example, plant and animal remains can allow archaeologists to reconstruct the environment when humans lived there, effectively telling researchers what types of plants or animals would have been available for humans to use.

Another type of object found at sites is a manuport, which is an object brought to the site by humans but not modified by them. For example, an unusual stone material known for its excellent heating properties could be found in a hearth or fire pit. A feature is an artifact such as a hearth, storage pit, midden (trash pile), house, or other structure that is not portable. Together, all of these pieces of evidence observed at and collected from an archeological site make up an assemblage.

Archaeological sites, which are reflections of human behavior and activities, come in many varieties. At the most basic level, they can be broken down into open sites and natural shelter sites. An open site is one that had no protection from the elements while natural shelter sites such as caves and rock overhangs provide protection from the elements. A cave is technically defined as an opening in a cliff or rock face that is deeper than it is wide, setting it apart from a rock shelter, which is typically a shallow rock overhang or cliff. Site type provides important information for archaeologists. It indicates the likely function of the site and allows archaeologists to predict the types of artifacts and ecofacts likely to be uncovered. An open site, for example, will rarely contain well-preserved perishable artifacts or features because of damage from wind, rain, heat, and cold. Caves, on other hand, are excellent places to find preserved perishable items such as wooden artifacts and basketry.

Archaeologists also pay attention to the potential functions of a site—how the site was used by humans. Naturally, an important function of many sites is habitation; artifacts are concentrated where people lived for more than a few days or weeks. Sites of short-term habitation such as encampments typically offer few archaeological remains simply because of the short time humans were there. Sites where food was acquired and, in particular, processed are important parts of the archaeological record. They include processing sites where humans prepared plants or animals for consumption, such as animal kill sites and butchering sites; storage sites where items such as grains were kept for long periods of time; hunting blinds and traps humans used to catch and kill animals; and agricultural sites where humans cultivated crops for food and other uses.

Archaeologists are interested in many other types of sites as well, including quarries where humans harvested stones for tools and building and lithic scatters (sometimes at quarries) where they made and repaired stone tools, which are called lithics. Other sites provide information about human cultures and uses of symbolism, such as rock art sites at which humans painted pictographs, carved or etched petrogylphs, and scraped rocks and the soil to make geoglyphs. Cemeteries also yield important information about a people, even without exhuming the bodies. Finally, more recent excavations dealing with historic archaeology have focused on travel routes such as historic and prehistoric trails identified by shallow linear depressions over the ground and rock faces. Industrial and commercial sites are also an important part of historic archaeology and have a profound impact on our understating of economies of the past.

As previously mentioned, context at a site is critical to understanding the archaeological data fully. Archaeologists need to understand the types of artifacts and sites they encounter, how such remains can enter the archaeological record, and what can happen to them after they are deposited by humans. The study of what happens to archaeological remains after burial or deposition is called taphonomy.

Taphonomy is important because it is likely that buried and deposited objects are not in situ when uncovered by archaeologists. Determining who or what could have caused the item to move from its original depositional location to the current location is important to understanding the complex contextual information presented at the site. For example, a plow in a field could churn the soil, disturbing an unknown archaeological site and redistributing the artifacts. This type of action, caused deliberately or accidentally by human activities, is called a cultural formation process. Natural events, such as a wind storms, floods, volcanic eruptions, and even the effects of plant roots and animal burrowing, are called natural formation processes. When archaeologists understand what forces and events could have had an impact on the position of archaeological remains, they are better equipped to answer questions about whether marks on a bone came from animal gnawing or are signs of early human tool use and whether a collection of artifacts was deposited haphazardly or was affected by a mudslide.

One very interesting type of natural formation process is turbation in which objects are mixed together. There are many ways for the archaeological record to get mixed up. Examples include roots of plants and trees pushing artifacts away from their original positions (floralturbation) and burrowing animals that push artifacts up or down (faunalturbation). Climate, especially in areas where the ground goes through freeze/thaw cycles (cryoturbation) or wet/dry cycles in clay soils (agrilliturbation), can also affect the position of archaeological remains. At various points during these cycles, the soil swells and deposited objects rise with the soil. When the soil shrinks, objects are pushed downward. Of course, gravity (graviturbation) can also have an impact, especially on objects in wet substrates, and can easily move archaeological materials down a slope, away from their original place of deposition.

Terms You Should Know

agricultural site agrilliturbation animal kill site archaeological site artifacts assemblage association butchering site cave

cemetery commercial site context cryoturbation

cultural formation processes ecofact

faunalturbation feature floralturbation

geoglyph graviturbation habitation hearth hunting blind industrial site in situ

lithic scatter lithics matrix manuport midden

natural formation processes natural shelter site

open site petroglyph pictograph processing site provenience quarry

rock art rock shelter storage site taphonomy trail

trap turbation typology

Study Questions

  1. Explain why you shouldn’t pick up an artifact you come across in nature.
  2. What are the differences between an artifact, an ecofact, and a feature?
  3. Give an example of a natural formation process and a cultural formation process.
  4. Explain the role turbation can have in moving an artifact from its in situ location. Give an example.

Activity 4.1 Artifacts: What Are They Good For?

Jess Whalen, Mt. San Jacinto College

  1. An artifact is anything that was made, modified, or used by humans in the past. Pick three things in this classroom, in your bag, or on your body that are artifacts. What can we tell about these objects from their properties?

Object

What can we tell about the object or how it was used from its properties? Stick to the physical features of the object, elements of its design, and traces of wear or residue that can provide clues about how it was used.

Object #1

Object #2

Object #3

  1. Find two artifacts that take on a different meaning when they are in the context of the classroom. Describe its function and meaning in this context and its function and meaning in another context. Compare your ideas with another student. Be prepared to share with the class.

Meaning and function in a classroom context

Meaning and function in another context

Object #1

In the context of (fill in), what is the function and meaning of this object?

Object #2

In the context of (fill in), what is the function and meaning of this object?

  1. What objects in this classroom could tell future archaeologists about our daily lives? Think about our health, our activity level, and any clues about where we live and how far we travel to school and work, etc. How could the object inform future archaeologists about our lives today?
  2. Can any of the items you have examined or see in the classroom inform archaeologists about our beliefs, values, and other cultural ideas? How and why could these objects reveal information about what we think and how we believe we should behave?

Artifact Preservation

By the end of this chapter, you will be able to:

    • Articulate the three elements needed for decomposition
    • Discuss what happens when the elements needed for decomposition are not present in an archaeological site
    • Compare and contrast the preservation capabilities of various artifact types
    • Discuss the impact of the matrix surrounding the item and climate types on preservation of archaeological sites

The oldest stone artifacts found are at least 2 million years old. In contrast, some of the oldest organic remains found are woven Fort-Rock-type sandals from Elephant Mountain Cave in southwestern Oregon that date to approximately 10,000 years ago. That is quite a difference! Why are some artifacts preserved so much longer than others?

Though stone can weather, it is inherently stable compared to organic materials used for basketry and tools. Artifacts made of wood, papyrus, and bone, for example, are perishable and prone to rapid decomposition (rot and decay), making them difficult to recover. Decomposition occurs when organisms such as molds and bacteria inhabit and often consume organic material. Those organisms require warmth, water, and oxygen to survive. Without those components, the environment is sterile and decomposition will not occur, greatly increasing the potential for organic artifacts to be preserved.

Therefore, a sterile environment that is free from microorganisms provides the best conditions for preservation of a wide variety of archaeological remains.

Extremely cold environments such as glaciers and year-round snowpack also provide optimal conditions for preservation. A bittersweet benefit of climate change is that many archaeological sites are being uncovered by the thawing of glaciers around the world. Examples of finds from such ice patch archaeology include atlatl (spear thrower) darts, baskets, clothing, and arrows still coated in paint and decorated with feathers. Other things that have been preserved in cold conditions include entire bodies of animals such as mammoths and even humans (Ötzi the ice man is perhaps the most famous example) that were frozen soon after their deaths and left unchanged until being recently uncovered.

Oxygen is necessary for the microorganisms that cause decay to survive and reproduce so remains that were enveloped in sealed, airless environments—typically waterlogged conditions such as bogs—can be remarkably well-preserved. Bogs commonly produce oxygen-deprived anaerobic conditions. Examples of items that archaeologists have recovered from bogs include carts, wooden roads, and even ships such as ones from the 1800s and 1900s found in areas that were formerly part of San Francisco’s waterfront. One exceptional find is the nearly 50 “bog bodies” discovered at sites around the world, including the Windover bog body from Florida (researchers were able to identify his last meal) and Tollund Man from Denmark. These human remains are remarkably well-preserved thanks to conditions in the bogs. Their skin is darkened but is preserved, as are many internal organs, while their bones typically are not preserved.

The third condition necessary for decay is water. The extremely dry conditions typically found in deserts thus allow for preservation of textiles, basketry, and other woven items. Entire Navajo hogans (homes) have been preserved in the American Southwest. Perhaps most remarkable is the natural mummification of bodies in places such as Peru and Egypt. Preservation can be so complete that Egyptian mummies retain their fingernails and hair and Incan mummies still have visible tattoos on their skin and retain the woven textiles in which their bodies were wrapped after death.

The problem with artifacts recovered from these three types of conditions is that artifacts remain well- preserved only as long as they’re kept in the conditions that allowed for their preservation. Once ancient wood is removed from waterlogged conditions, it splinters, cracks, and quickly begins to decompose.

Likewise, once mummified bodies are exposed to normal (moist rather than dry) conditions, decomposition resumes. Once all three of the elements required for microorganisms to grow—heat, moisture, and oxygen—are restored, decomposition will occur and can actually be accelerated, sometimes quite dramatically. The terra cotta warriors in Xi’an, China, for example, had been preserved for more than 2,000 years in an enclosed chamber underground. Since being exposed in 1979, the 7,000 unique, brightly painted terra cotta warrior figures’ colors have faded, and the figures themselves have begun to disintegrate. Excavations at the site were halted until researchers could find a way to prevent further damage.

The materials from which archaeological remains were made also affect their preservation, or lack of it. Objects made of stone, clay, and metal are commonly found at archaeological sites. They are the most commonly preserved materials because they are inorganic and do not decompose, though they can weather, a process in which wind and water erode and wear away their surfaces. Stone tools dating back more than 2.5 million years have been found in archaeological sites and many are so well preserved that microscopic wear analysis can determine how the stones were used and even the dominant hand of the tool maker. Baked clay and pottery can also survive most conditions as long as the items were adequately fired. However, highly acidic soils can damage the surfaces of baked clay items, and objects that were poorly fired or made from porous clay can become quite fragile in humid conditions. Metallic objects made with gold, silver, and lead can survive quite well, but objects made with copper, bronze, and other soft metals usually oxidize (rust) and can completely disintegrate, leaving only a green stain where they once rested. Underwater, metals at sites such as shipwrecks are preserved by the naturally occurring metallic salt in sea water that accumulates on their surfaces. In fact, these salts actually permeate metal objects, and it can be quite laborious to remove the encrustations.

Organic skeletal, animal, and plant remains and textiles all suffer from decomposition, and their survival depends largely on the material surrounding them, called the matrix, and on the climate. In terms of the matrix, chalk tends to preserve bones quite well because it acts as a desiccant, removing all the moisture from objects within it. Acidic soils, on the other hand, tend to destroy bones and wooden artifacts quite quickly. Other conditions of the matrix that can forestall decomposition and promote preservation include natural salt and oil pools that kill bacteria. A famous example in California is the La Brea Tar Pits located in central Los Angeles. This naturally occurring asphalt pool has preserved more than 35 million specimens of plants and animals from the last 50,000 years!

Climate affects preservation of organic remains by dictating how much oxygen, heat, and water are present. Caves are natural conservatories. Their chambers are protected from the elements and the soils and water inside them are often alkaline, which prevents the growth of bacteria, thus protecting

whatever is inside them, including footprints! Tropical environments like those found in the Yucatan peninsula where the Maya lived, on the other hand, are typically highly destructive because of their heavy rains, acidic soils, warm temperatures, high humidity, erosion from weather, and abundant plant, animal, and insect activity. Additionally, the overgrowth common in jungles can quickly overwhelm sites, hiding them from outsiders (a good thing for overall preservation since it makes the sites hard for looters to find). The Temple of the Inscriptions at Palenque in Mexico, for example, was once brightly painted, but because of rain, humidity, and heat, the paint on the temple is no more. Temperate climates like those found in North America and Europe also are poor preservers because they are relatively warm but go through seasonal changes in temperature and moisture. One surprisingly good environment for preserving organic artifacts comes from natural disasters. The volcanic eruption of Mt. Vesuvius rapidly covered Pompeii in Greece in ash, and a violent wind storm at Skara Brae in Scotland completely covered the site in sand. Both sites were exquisitely preserved. Rapid burial of sites through flooding, storms, and volcanic eruptions have preserved many of the world’s most impressive archaeological sites.

Terms You Should Know

anaerobic atlatl decomposition hogan

ice patch archaeology sterile environment

Study Questions

  1. What three elements are needed for decomposition to occur? What happens when one of those elements is missing?
  2. Select one of the preservation conditions—cold, dry, or wet—and describe what happens to archaeological materials in that condition.
  3. Characterize an environment that would generally fail to preserve organic artifacts. Describe at least three characteristics of that environment that thwart preservation.
  4. Describe an environment in which preservation conditions would be ideal or would likely preserve organic artifacts well. Are there any types of organic artifacts that wouldn’t survive well in that environment?

Activity 5.1 Formation Processes: What Survives?

Jess Whalen, Mt. San Jacinto College

Part 1. Preservation by Matrix and Climate

Whether and how material remains are preserved depends on the condition of (1) the matrix material that surrounds the object (usually soil or sediment) and (2) the regional and local climate.

Your instructor will assign you one or more case studies presenting a particular set of conditions in terms of the climate (dry, wet, or cold) and the matrix (an acidic or non-acidic soil for example). Use the case study you are assigned to fill in as much of the following chart as possible. No single case study will give you all of the information—some will tell you what is preserved but not what is destroyed and vice- versa. Leave room in each box as you fill it out since additional case studies will contribute additional information. Sharing your answers with the class will also help you complete the chart and build a good understanding of formation processes and preservation conditions.

Climate type

Materials preserved

Materials destroyed

Dry

Cold

Tropical

Temperate

Wet

Matrix type

Materials preserved

Materials destroyed

Acidic soils (including waterlogged acidic soils)

Non-acidic or alkaline soils (including chalk soils and waterlogged non- acidic soils)

Salt

Copper in the soil

Under salty water

Part 2. Card Activity

Your instructor will assign a card to you that describes artifacts found in a single context.

  1. Your assigned card:
  2. Using the chart you completed in Part 1, determine the environment or climate in which this material was recovered. Do not worry about the species of plants and animals yet. First identify the likely matrix given the artifacts that survived.
  3. Describe the evidence that led you to your conclusions about the climate.
  4. Are there other preservation conditions in which these artifacts could have survived? Why or why not?
  5. What matrix type / soil conditions would preserve your find (there may be more than one)?
  6. Describe the evidence that led you to your conclusions about the matrix.

Next, identify colleagues in the classroom whose finds (on the cards) would come from the same context (climate and matrix) as yours. Check with them to determine whether your plant and animal species are found in the same part of the world using any technology available to you. Keep in mind that species’ ranges can be extensive. If your plant and animal species are found in the same approximate region of the same continent, you might have a match.

  1. List the class members whose cards presented conditions similar to yours and the conditions, plants, and animals on their cards.
  2. List the archaeological evidence (the artifacts and descriptions) presented by all of the cards in your group.
  3. Taking all of your group’s materials together, complete the following chart.

Level of certainty

Information about the culture: activity at this site or information about the people who used these materials

How might these remains have come to be left or discarded here?

What you know for sure

What you can surmise

What is possible

How to Find Archaeological Sites

By the end of this chapter, you will be able to:

    • Describe the three general approaches used by archaeologists to identify sites
    • Compare and contrast the techniques used for aerial reconnaissance
    • Characterize the various types of evidence of archaeological sites that can be detected through aerial reconnaissance
    • Describe the process of archaeological surveying
    • Evaluate the various subsurface detection methods that can be used to locate archaeological sites

It may seem like archaeologists just walk into the field and begin digging (and discovering amazing artifacts)! If only that were true. Actually, extensive planning is required before tools ever strike the ground. Before excavation or even a survey can begin, the archaeologists must formulate a research question, which will guide all aspects of the work—where to excavate, what kinds of data to collect, and what types of artifacts are relevant. This critical step never gets portrayed in the media.

Once the core research question has been proposed and the project parameters have been designed, the next task is to locate the specific study site. Of course, not all archaeological data and sites are “lost.” Many are well known, such as the Great Wall of China and the Pyramids in Egypt. But how are sites located when they have been “lost” to time? Sometimes, sites are uncovered by chance. The Terra Cotta Army in China, for example, was discovered by a farmer who was digging a well and was surprised to find a ceramic head in his bucket! Another way to identify archaeological sites is by investigating previous studies by reviewing cultural resource management (CRM) reports, ethnographies, and historical accounts. Works of literature have been useful as well. Homer’s The Iliad spurred discovery of the ancient city of Troy by archaeologists who based their search on the geographical description of the city in the text.

Sites not uncovered by chance or by reviewing archaeological and historical documents are usually detected using three type of reconnaissance: aerial reconnaissance, ground reconnaissance, and subsurface detection.

As the name suggests, aerial reconnaissance methods find, record, interpret, and monitor archaeological sites from above. Aerial photography was first used in archaeology in the early twentieth century and its use expanded significantly after World War I. Archaeologists and their pilots would fly over areas they were interested in investigating, looking for signs of archaeological sites and land formations in which sites or artifacts are commonly found and then photographing them from the air. Aerial reconnaissance is particularly useful when studying large-scale patterns of habitation and use of a landscape. The photos also sometimes reveal buried sites in a surprising way. Earth works, crop marks, and soil marks, which are all evidence of human habitation and cultivation, are often apparent in aerial photographs, and trained eyes can identify areas in the images that suggest archaeological remains beneath the surface. For example, earth works, which consist of buried ditches, banks, and stone walls,

often show up as shadows in aerial photos. Crop marks, on the other hand, appear in vegetated areas when plants are growing over buried walls or ditches that stunt or boost their growth relative to the rest of the plants in the area. Soil marks can be revealed when, for example, a plow uncovers a buried stone feature that is close to the surface, exposing a distinct difference in soil color and texture.

As technologies have changed and developed, new avenues of aerial reconnaissance have opened up. One such technology is Light Detection and Ranging, known as LiDAR, which involves lasers scanning landscapes and sites from an aircraft to create digital elevation models. This technology “sees through” dense vegetation and groundcover found in tropical jungles, allowing archaeologists to identify overgrown structures. Recent applications of LiDAR in Mesoamerica have been incredibly successful, leading to the discovery of 60,000 Mayan structures that include homes, fortifications, and causeways. Thanks to this work, we now know that the Mayan world was much more densely populated and interconnected than previously thought. Archaeologists have revised their estimates of the Mayan population to include millions more people in previously unknown city-states.

The availability of drones with photographic equipment attached has dramatically increased the accessibility and affordability of aerial reconnaissance efforts. Archaeologists who once needed to hire a pilot can conduct many aerial reconnaissance flights themselves.

With the advent of Google Earth, initial reconnaissance flights might not be needed since Google’s satellite imagery is freely available and can often provide necessary aerial images. Since this tool is right at a person’s fingertips, it can be used as a first pass of preliminary reconnaissance, guiding future, more-detailed inquiries with techniques that offer greater resolution. Google Earth also provides

historical data through satellite imagery archived over time, allowing archaeologists to compare views of a location, potentially revealing changes in environmental conditions, water levels, and even a site’s condition (before plowing, construction, or some other disturbance).

Since Google Earth is free and drone technology is increasingly affordable, barriers to conducting reconnaissance have decreased, which is good for archaeologists but also allows anyone who is curious to search. Many sites had been protected from disturbance and looting by the fact that they were buried underground or overgrown by the jungle—few people knew they were there. Now, as drone technologies and Google Earth satellite imagery make the search accessible to everyone, sites are being discovered, disturbed, and looted, a sad drawback of these scientifically useful modern technologies.

Eventually, of course, archaeologists must get out of airplanes and their offices and check out potential sites in person to see what is actually there. They conduct ground reconnaissance to find, record, interpret, and monitor archaeological sites. This type of reconnaissance does not involve excavation. It examines what is visible and accessible directly on the surface of the ground. A primary tool is a ground survey—a systematic search for artifacts by methodically walking the site. How the survey is conducted depends on one’s research question and the specific conditions at a site. Researchers can, for example, consider an area outlined by a trajectory such as a radius or a line extending outward from a central or starting point. The surveyors look for artifact scatter and/or unusual discolorations that suggest prior human behavior. When a possible artifact or feature is identified, the surveyor places a flag in the ground to identify its location and continues surveying. No excavation occurs at this time. Once the survey is complete, the flagged locations are precisely identified by GPS coordinates. Their locations are recorded and artifacts can then be collected, if appropriate, given the research question.

Archaeologists also have subsurface detection tools that allow them to conduct reconnaissance below the surface of the ground without excavating. Important nondestructive tools are geophysical sensing devices such as Ground Penetrating Radar (GPR). These devices actively probe underground by passing various types of energy, laser, or radio waves through the soil and measuring how the waves are reflected back to find out what is below the surface. Passive geophysical sensing devices measure physical properties of the soil, such as gravity and magnetism. As with LiDAR, these tools capture data that generate a map of what lies below the surface. These highly technical nondestructive subsurface methods require a trained practitioner capable of running the machines over the site and interpreting the resulting data.

As a last resort, archaeologists can use probes that physically dig below the surface to learn more about what lies underground but risk damaging the site. A probe involves using a rod or auger, which looks like a giant drill bit, inserted into the ground to drill down as far as possible into the soil. The auger is then brought back to the surface, carrying with it samples of soil (that may or may not contain artifacts) from various levels below the surface. It is easy to see why this method must be used sparingly and with caution as it involves plunging a sharp, destructive device into the ground, potentially damaging anything it encounters, including human burials. Another method of physically examining the subsurface is making shovel test pits, which are essentially very small excavations, usually one meter by one meter in size (it varies), to see if there is a potential archaeological site under the surface. Typically, several test pits are opened at the same time at a consistent distance from one another. This method is particularly useful for confirming the results of other forms of reconnaissance.

Terms You Should Know

aerial reconnaissance auger

crop marks earth works

Ground Penetrating Radar (GPR) ground reconnaissance

Light Detection and Ranging (LiDAR) probe

shovel test pits soil marks

subsurface detection survey

Study Questions

  1. Research an existing site at which earth works, crop marks, or soil marks were found. What was visible aerially? What was determined about the site through further investigation?
  2. Why would an archaeologist strive to limit the use of probes such as augers and test pits?
  3. Compare and contrast aerial and ground reconnaissance strategies. What are some benefits and pitfalls of each?
  4. Describe how new technologies such as drones, GPS, and Google Earth are changing how archaeologists locate sites.
  5. What are some potential benefits and drawbacks of the new technologies being applied to archaeology today?

Activity 6.1 Survey Techniques

Amanda Wolcott Paskey and AnnMarie Beasley Cisneros Cosumnes River College and American River College

Part 1. Using a Compass

Before the development of GIS (geographic information system) and GPS (global positioning system), a compass was the only reliable method archaeologists could use to locate a site precisely. This exercise will familiarize you with the basics of how a compass works, how you can find and read bearings, and how to triangulate to pinpoint your exact location on a map.

You will work in groups of no more than four people, and each of you will need to calculate your stride length. We will perform a short exercise to help you calculate your stride length before we begin using the compasses.

Your instructor will provide you with a compass to use for this activity. Do not use a compass app on your phone!

Your instructor will teach you the basics of compass operation and use.

Practice finding the following directions (bearings), which you’ll do by first moving the dial appropriately and then moving your body so all the arrows align.

    • 30 degrees
    • 90 degrees (east)
    • 270 degrees (west)
    • 310 degrees

Part 2. Calculating Stride Length

You’ll need to know the length of your stride—the distance you cover when you take two steps—to measure distances accurately when working with a compass. Of course, you don’t need to know your stride length if you carry around a meter tape or are always walking near something pre-measured like a football field. But, how often do you do those things?

When calculating your stride, be sure to wear shoes that have backs (no flip flops!) and walk at your normal pace. Don’t try to speed up or slow down since you are calculating the length covered by your normal walking style—the one you do every day without thinking.

You will need to measure your stride against something so go to a place where you can determine exactly how far you have traveled, such as a track or football field with markings, or use a 50-meter tape measure laid out in an open space.

Walk the predetermined distance (your instructor will tell you how far) and count how many steps you took. You will then divide the distance you covered by the number of steps. For example, let’s say you took 26 steps to cover a distance of 20 meters (m). Your step length is 20m/26, or 0.77m.

A stride is the equivalent of two steps. If you were going to walk this same distance again, you would need to take 13 strides (26 steps/2). To compute your stride length, double your step length (0.77m*2 = 1.54m). The average stride is usually around 1.5 meters but can vary with height.

After calculating your stride, if you find that your stride length is under 1 meter, please recalculate as this is highly unlikely.

Now that you know your stride length, how many strides would it take for you to travel 5 meters? How many steps would it take?

Part 3. Applying Compass Skills and Stride Length

You will work in groups of no more than four people.

Part A – Activity Directions

Each group will be given a map of the campus, a compass, and a sheet of paper listing compass bearings and the distance in meters to a series of locations. You will know you have correctly found each location because it will be an unmovable object in your path (e.g., a flag pole, table, or garbage can chained to a tree). After finding the first point, you will follow the next bearing instruction in sequence to locate subsequent points (3–5 total).

The final point for each group will be near a central location that your instructor will identify before you begin.

Trace your route on the provided map, indicating approximately where each point was located. Important NOTES:

All measurements start and end on walkways, not in planter beds or grassy areas, although you may have to go around landscaping to arrive at your intended location. DO NOT walk through planting areas. You must walk around them (keeping your compass bearing in mind and approximating how many paces you would have used had you traveled directly through the planting area (“as the crow flies”). Many signs, light poles, and other metal objects are strongly magnetic and could cause problems with the compass; be careful and avoid getting too close to any metal object.

Part B – Activity Directions

When you reach the vicinity of the central meeting point, you will be given three bearing locations and descriptions of the objects those bearings identify. Using triangulation, you will determine the exact location where the three bearing readings were taken and mark it (as precisely as possible) on your map.

Triangulating a position:

  1. Use the three descriptions of features and their associated bearing readings provided to you.
  2. Holding your compass, sight bearings to each feature, changing position until your bearing reading matches the given bearings provided by your instructor.
  3. Using a ruler or the side of your compass as a straight edge, draw a long, straight vertical line through each feature. This line represents a true north (“zero”) line and will be parallel to the side borders of the map. (TIP: Set the map paper so the North arrow on the map points to true north. That way, your paper will be oriented the same way you are traveling).
  4. Using your ruler or compass as a straight edge, plot the three bearing points that were provided on the map as straight lines drawn through the features relative to the zero line. After marking the approximate locations of your readings, draw a diagonal line at the correct bearing reading

for each one. Where they intersect on the map is the point at which you are standing (or the point where the readings were taken).

  1. The point of intersection of your three lines pinpoints your exact position.

Part C – Questions

After triangulating your position, answer the following questions as a group. Your completed map and attached set of answers to the questions are due by the end of this class session. You will return your compass and other supplies provided to your instructor.

Assignment letter:

Group members:

Your name and stride length in meters:

  1. Describe each of the bearing locations in Part A (i.e. flagpole, shrub, sign, etc.). Be as descriptive as possible and be sure to mark the route and locations on your map.

Location 1:

Location 2:

Location 3:

Location 4 (if provided):

Location 5 (if provided):

  1. Describe the triangulation point where you ended up in Part B. Be as descriptive as possible and be sure to mark the location on your map.
  2. Some directions required you to go around an object or had something in the way of your path. Describe the process you used to navigate when you were unable to walk in a straight, continuous line. How did you stay on track? How did you determine the distance occupied by the object you had to go around? How did it work out? What would have made the calculation easier (besides going through the object)?
  3. How is triangulation (either as you completed it or when finding bearing readings for three points and marking the intersection spot on your map) useful to an archaeologist working in the field?
  4. Why was it critical to know your stride length to complete this assignment?

Activity 6.2 Campus Site Survey

Ilana Johnson, Sacramento City College

The goal of this exercise is to learn about archaeological site surveys. After a site has been chosen for research, archaeologists often begin with a walking survey and surface collection as the first step in their field research. This allows them to get an overall sense of the site’s layout and organization and to identify various functional areas such as living quarters and food preparation and storage areas. Once the general site survey is complete, the researcher can select a specific area for more intensive study.

That area is mapped and any further surface artifacts are collected and catalogued before excavations begin.

You will split into teams of five or six for this exercise, which consists of two parts: (1) A general site survey of a portion of the campus in which you design your survey strategy and (2) surveying, mapping, and collecting surface artifacts from a small portion of the entire site. Each of these two tasks requires about 30 minutes unless otherwise specified by your instructor.

Materials needed:

    1. Small plastic bags
    2. Permanent ink pen
    3. Paper tags
    4. Measuring tape
    5. Graph paper

Part 1: General Site Survey

First, meet with your group and design a research strategy. What is the best way to survey the campus? Remember: you will not have time to walk the entire campus or investigate all of the buildings so choose a sampling strategy that you think will give you a representative sample.

  1. Describe the research strategy your group has selected and why you chose it.
  2. What types of architecture and architectural features do you observe on campus? What about areas without architecture? What purposes do they serve?
  3. Can you tell the age of the buildings or the order in which buildings were added to the college? How can you tell?
  4. What can you say about the overall planning of the campus? Was it planned in advance or did it develop naturally over time? How can you tell?

Now, imagine that the buildings are in ruins and you cannot see what is inside them and cannot read the signs on the outside of them.

  1. Could you tell what types of activities went on inside? Why or why not?
  2. Could you tell the difference between a building full of classrooms and an administrative building? Why or why not?
  3. How can you make interpretations about the buildings? What types of information can you obtain from the remains?

Part 2. Surveying, Mapping, and Surface Collection

As a group, choose a small portion of the campus to map and survey in detail. A section of around 100 x 100 feet is the ideal size but your instructor may provide other parameters. Give your survey area a location name (e.g., East Hall).

Next, each member of the group will draw a map of the architectural features in the selected area on the graph paper provided (do your best to draw it to scale). After you have sketched the survey area, choose one member to be in charge of plotting any found artifacts on his or her map (only one map needs to be marked with artifact locations). That person should stand to the side of the area being surveyed and plot the location of any artifact or feature encountered during the survey.

To conduct the ground survey, the other group members will form a horizontal line along one border of the site with approximately 10 feet between persons (perhaps less depending on the total area being surveyed) and walk forward in a straight line looking at the ground for features and artifacts.

When group members encounter something, they are to raise a hand to indicate a find and the group will pause while the mapper marks the item’s location on the map and gives it an artifact number (e.g. SCC-1). The artifact is to be placed in one of the plastic bags and the finder is to fill out a paper tag with important information: the date, where it was found in the site, brief descriptions of the object and the ground where it was found, and the finder’s name. The surveyors will then resume their surveying along straight lines from one end of the site to the other.

Once your group has completed its survey of the site, answer the following questions.

  1. What types of artifacts were found during your survey?
  2. What types of activities do the artifacts reflect? Do they match their surroundings and the activities you expect for the area?
  3. What do the artifacts tell you about the students at your college? What aspects of “college culture” do the artifacts reflect?
  4. Do you think that the survey and mapping were informative? Would your results assist archaeologists who do not know much about your college? Why or why not?

Activity 6.3 Sampling the Past

Jess Whalen, Mt. San Jacinto College

A surface survey is a key method by which archaeologists decide how to investigate an archaeological site. The survey influences what they find and what stories are ultimately told about the history and prehistory of the region. Archaeologists have to make decisions about what survey methods to employ, and those decisions affect the kinds of materials they can detect and, thus, the occupations and cultures they can identify.

Your instructor will divide the class into groups and assign each group a survey area that has been divided into grid squares. You have enough funds to conduct a 15-day survey and can survey one square per day, assuming no unexpected circumstances interfere ;). Features in the landscape present no obstacles to you and you can survey at the same rate regardless of the topographical features present in each square.

Our class will employ the four sampling strategies summarized in the following table: simple random, stratified random, systematic, and stratified unaligned systematic.

Sampling strategy

Brief description

Simple random sample

The number of units, or grid squares on a coordinate grid map, to be sampled is chosen using a random number generator from a number table, app, or website such as https://www.calculatorsoup.com/calculators/statistics/number-

generator.php.

Stratified random sample

The area to be sampled is divided into natural zones and the number of units (grid squares) to sample is chosen using a random number generator to represent equally each type of natural zone. Thus, if 50% of the area is forested, 50% of the sampled units will be in forested areas.

Systematic sample

Sampling is conducted in equally and regularly spaced units, such as every third grid square.

Stratified unaligned systematic sample

The site is divided into an arbitrary number of equally sized zones, as determined by the researcher. A predetermined number of units in each zone are randomly selected for sampling.

Your instructor will tell you how many and which of these sampling strategies to use.

Using the following instructions, adopt a survey method and mark 15 squares within the grid to survey on the map provided. On each map, you will find 15 letters, A through O, labeling the columns and 15 numbers, 1 through 15, labeling the rows. You will use these letters and numbers as coordinates to identify the squares you will sample later in the activity.

Simple Random Sample

  1. Use the random number and letter generator found at https://www.calculatorsoup.com/calculators/statistics/number-generator.php to generate a list of 15 random letters and 15 random numbers. Set your generator in the following way:

For letters: sample size = 15, sample range = A–O, and be sure to allow for duplicates and to print the commas.

For numbers: sample size = 15, sample range = 1–15, and be sure to allow for duplicates and to print the commas.

Run each request separately and write your results below.

Letters

Numbers

Next, check your combinations to see if there are duplicate letter/number combinations (e.g., L3 is listed more than once). If you find any duplicates, run the number and letter set generators once to obtain a new letter and number combination to replace each duplicate.

  1. Each line in your table identifies a sampling unit (grid square) by letter and number. Mark each of the sampling units on your map.

Stratified Random Sample

  1. Identify the types of natural zones in the sampling area using your map. Natural zones include mountains, forests, rivers, and marshes. List the zones in the sampling area here:
  2. Calculate the proportion of tree cover.
    1. Count the squares on your map that have any amount of tree cover. Include every square that has even the tiniest amount of forest. How many squares are there?
    2. The total number of squares in the map is 225 (15 x 15). Calculate the proportion of squares on the map that have some tree cover by dividing the number you counted in 2a by the total of 225 and moving the decimal point two spaces to the right to convert the number to a percentage. For example, if 18 squares include some forest cover, you divide 18 by 225 and move the decimal, finding that 8% of the sampling area has some forest cover.

What proportion of your sampling area has tree cover?

  1. Calculate the proportion of hills.
    1. Count the squares on the map that touch any part of a hill and record the number.
    2. Determine the percentage of the sampling area that is hilly using the same formula as for tree cover and the number of squares identified as hilly in 3a.

What proportion of your sampling area is hilly?

  1. Determine the proportion of open space.
    1. Add your percentages of forested and hilly land from 2b and 3b together (e.g., 8% and 25% = 33%).
    2. Subtract your results in 4a from 100(%) to determine the total percentage of open space and record it here (e.g., 100% – 33% = 67%).
  2. You can devote 15 days to surveying and can sample one unit per day. Under stratified random sampling, the number of days you spend surveying forested and hilly areas should be proportional to the percentage of the total area covered by these zones. If tree cover represents 35% of your survey area, you need to devote 35% of your surveying to squares with tree cover. Therefore, you need to know how many days amount to 35% of your time, which you determine by multiplying 15 days by 0.35. Follow traditional rounding rules by rounding decimals of 5–9 up and decimals of 1–4 down.
    1. Given the percentage of forest cover you identified in 2b, how many full days do you devote to units that have tree cover?
    2. Given the percentage of hilly units identified in 3b, how many full days do you devote to units that have hills?
    3. How many days do you devote to the rest of the area, which is open space, based on the percentage you calculated in 4b?
  3. Select an appropriate number of units to sample in tree covered areas, hilly areas, and open space. You would normally use a random number generator to select the units, but we don’t have all day! Make sure you have chosen the correct number of units for each zone and mark them on your map.

Systematic Sample

Hooray! Your instructions are the easiest to follow. However, inclement conditions have struck and you will only be able to conduct 12 days of sampling.

  1. You will be spreading the sampled units evenly across the map and have 12 days to conduct your sample survey in an area with 225 potential units. Calculate the spacing between each sampled unit and record it here. (Hint: Divide the total number of units on the map by the number of days available.)
  2. Select a square to start on and mark it. Then count the number of spaces you need between each sampling unit as determined in question 1, moving to the right and down at the end of each row. Mark the next squares with your determined number of spaces in between until all 12 units have been accounted for.

Stratified Unaligned Systematic Sample

  1. Divide your sampling area of 225 units horizontally into three equal units of five rows.
  2. Use the random number and letter generator found at https://www.calculatorsoup.com/calculators/statistics/number-generator.php to obtain random letters and number combinations for each zones. Set your generator as follows and run it once for each column of the charts provided below.

For letters: sample size = 5 per zone, sample range = A–O. Be sure to allow duplicates and print the commas.

For numbers: sample size = 5 per zone, sample range = the row numbers indicated in the table below. Be sure to allow duplicates and print the commas.

Run each request separately and fill in your results below.

Zone 1 (rows 1–5)

Zone 2 (rows 6–10)

Zone 3 (rows 11–15)

Letters

Numbers

Letters

Numbers

Letters

Numbers

Next, check your combinations for any duplicate letter/number combinations and, if you find any, run the number and letter set generator again for each duplicate and replace the letter and number until there are no duplicates.

  1. The completed table determines the 15 units (grid squares) that will be sampled with 5 randomly selected in each zone. Mark those squares as units to sample on your map.

Site Map: Simple Random Sample

Site Map: Stratified Random Sample

Site Map: Systematic Sample

Site Map: Stratified Unaligned Systematic Sample

Post-activity Questions

Appendix 2, which is provided at the end of this book, presents a map showing the archaeological data/objects present across the area covered by your map. Compare that key to the areas you surveyed and answer the following questions.

  1. What types of archaeological data/objects did your survey discover? If you conducted more than one survey, describe your findings for each separately.
  2. What time period(s) did your survey team detect at your site—was there evidence of an unbroken, continuous occupation by different groups or were there gaps in the archaeological record? If you conducted more than one survey, describe your findings for each separately.
  3. What historic populations were underrepresented or were not represented in your survey? If you conducted more than one survey, describe your findings for each separately.
  4. In reality, you would not have a “key” telling you all of the material that could be detected. In that situation, how would what you detected in your survey affect your understanding of the past at this site? If you conducted more than one survey, describe your findings for each separately.
  5. Describe the benefits and drawbacks of the survey method(s) you used. Be prepared to share your answers with the class.

Activity 6.4 Ground Coverage Survey

Jenna Santy, University of California, Santa Barbara

The initial ground survey can be one of the more difficult and complicated aspects of an archaeological project. It can require extensive logistical planning and lots of personnel (like people to do the walking!), can be hampered by limited funding (especially for projects in the preliminary stages), and can be physically taxing for the surveyors (survey walkers sometimes go 10 to 14 miles a day or more and traverse steep terrain and thick vegetation).

At times, archaeologists must go into an area with little or no knowledge of what’s there and do their best to get a sense of what archaeological resources are present with limited time and money. When investigating a large region, they must select a sampling strategy that will reveal the most possible information about the region’s resources in an (ideally) accurate initial snapshot of its archaeology given their limitations.

This activity is based on a long-term archaeological study of settlement patterns and environmental resources in the Basin of Mexico (see citations). Your task is to select a sampling strategy, complete your “survey,” and interpret what you find.

Part 1. Map Reading

Familiarize yourself with the area and establish your research questions.

The area of interest is a now-dry lake bed surrounded by volcanically active mountains. The map you have of the area is a topographic map on which areas of lowest elevation are lightest in color and areas of highest elevation are darkest in color. The lines indicate 100 meters of elevation gain. So when the lines are close together, elevation rises rapidly and is steep; when the lines are further apart, elevation rises more gradually.

1. Based on the elevation markings, identify which area of the map to the right is the dry lake bed. Draw arrows pointing to the two tallest mountains.

In the bottom right corner of the map is a north arrow indicating how the map should be oriented and a scale bar that shows the length on the map that represents 10 kilometers (km). You will be completing survey blocks that are 10 km by 10 km—10 km2—that are represented by post-it notes (pretend the post-its on your map are perfect squares).

Figure 1. Topographic map of survey region with North arrow and 10km scale bar.

Part 2. Survey Planning

Your survey crew is large—you and 9 other people will be walking. You already know that there are large stone architectural ruins so you will be able to walk pretty wide transects (the section of the survey block one person can walk). The walkers will be spaced at 50 meters (0.05 km) apart.

If you were surveying an area in which the archaeological occupations were more ephemeral, as is the case with most prehistoric sites in California, the spacing would likely be closer to 10 meters apart.

    • With each person spaced 50 meters (0.05 km) apart, how many people are needed to cover the entire 10 km x 10 km survey block simultaneously? (Yes, sometimes archaeologists have to do math or draw a diagram!)
    • You do not have this many people available. Your team of 10 can make multiple passes in your block to fully survey the block. How many passes will it take your team to complete the survey of the block?
    • If your crew can walk 20 km per day, how many days will it take to complete an entire survey block?

You have enough funding to do between 6 and 11 survey blocks for 10-20% coverage; your instructor will tell you exactly how many days’ labor you have funding for.

    • Based on the funding you have received, how many blocks will you be able to survey?

Part 3. Sampling

Since this study is in its initial stages, this general survey is mostly a fact-finding, empirical-research endeavor. The purpose of the survey is to learn basic facts about the area. Here’s what you know based on preliminary research.

    • This is a dry lake bed surrounded by two currently dormant volcanoes.
    • The sites have remnants of stone-built structures that should be visible on the surface.
    • The ancient inhabitants of this region were farmers who used ceramics and stone tools.
    • The culture you’re studying (and the sites you will find) date from 1100 to 1300 AD.

Here’s what you don’t know and some basic questions you’re trying to answer. You may have some guesses, but site settlement data will fill in missing details.

    • How long has the lake bed been dry and where was its ancient shoreline? Was there a lake when people lived here 900 years ago? You have some guesses, but site settlement data can help you better understand this.
    • How densely populated was the region and how were people dispersed across the landscape? Are there urban city sites or mostly small farmsteads?
    • What were the religious beliefs of the region’s inhabitants?
    • Is there any social hierarchy or inequality among these folks? Evidence of rulers or nobility or social classes?

Sampling

Select a sampling strategy.

You have enough funding to do between 6 and 11 survey blocks, which account for 10–20% coverage of the map. Your instructor will tell you exactly how many you can conduct. You need to decide how you’re going to choose which 10 km blocks to walk. Archaeologists frequently use a variety of strategies, including judgment sampling, a method in which they use their previous knowledge of the region to determine where to survey. In this case, you have minimal previous knowledge, so you will choose one of the following strategies to use. Read all instructions below before pulling any post-its off.

Simple random sampling: Using a random number generator (https://www.calculatorsoup.com/calculators/statistics/number-generator.php), set Min 1 and Max 55 and generate n = x random numbers according to the number of blocks you get. The post-it in the upper left corner is 1, the upper right corner is 5 and so on.

Stratified random sample: In this technique, you break the region into sub-regions and randomly sample within those sub-regions. This ensures that a range of environments are sampled. Three categories are suggested: lake bed, lake shore, and inland. However, if you can think of others that make more sense, feel free to use them. Just be sure to justify why you did what you did in your write-up.

Decide how you will allot your survey blocks given the categories and which block numbers fall into each category based on the lake outline and the map previously provided and use a random number generator. Once you finish a category (such as the lake bed) and move on to the next one, skip numbers that come up for the completed category and continue generating numbers until you get a block number in a category you haven’t finished yet. For example, if you have surveyed all three of your allotted lake shore blocks (e.g., 39, 27, 9) and the next number you roll is also a lake shore block (e.g., 47), skip that roll and keep rolling until you get a number that’s either lake bed or inland.

You can also choose a combination of these methods, allotting half your blocks to each strategy. Just be sure to explain why you did what you did in your write-up.

Select a strategy and generate your number draws accordingly.

Once you have generated the appropriate number and types of blocks, carefully pull your post-its from those blocks to conduct your survey.

What do you see? Check the following symbol key.

In your group, discuss how to interpret your results. Next, you will answer questions for your activity write up.

Part 4. Analysis

Prepare a summary of your work, being sure to address each of the following.

    • What sampling strategy did you choose and why?
    • Based on where settlements were located, was the lake dry during this period of occupation? Can you discern where a shoreline might have been? How?
    • How many of each settlement type did you find? Based on this knowledge, was this region more densely populated with some large urban centers or sparsely populated, comprising small farming hamlets with one or two provincial towns?
    • Did you find any evidence of religion or religious practice? Do you have enough data to generate a hypothesis about the religious beliefs of this society?
    • Is there any evidence of social hierarchy or political system? If yes, what is it?

Compare your work with that of other groups and then answer the following:

    • Did the other groups get different results from yours or are your results mostly similar?
    • How are they different and/or the same?
    • How was their sampling strategy or coverage amount different?

“The God’s Eye View”

Once you have discussed your interpretations with your group and answered the analysis questions, you will be able to do something that archaeologists conducting partial-coverage ground surveys don’t get to do. They have only the results of the survey (and whatever they come upon during future research) to consult, but you can now view what you would have uncovered if you’d selected other blocks to survey. Pull off ALL the post-its and reveal the true nature of settlement in this region.

    • What did your survey miss? Was there anything that surprised you? Were your interpretations mostly correct or were they inaccurate?
    • Was there water in the lake bed during this occupation? Where do you think the lake shore was? Why?
    • How populated was this region and where are the main population centers located?
    • Was there a religious system? If so, what did it seem to be linked to?
    • Is there evidence of social hierarchy or a political system?

Extending what you learned in this assignment, consider the following questions that apply the concepts associated with your survey to broader issues.

    • Societies that farmed and lived close to volcanoes often developed religious beliefs relating to the volcanoes. Why might this be? (Hint: if you’re unsure, google “volcanic soil agriculture”)
    • For this exercise, you were looking for sites from a single occupation. In actuality, a region like this with good soil for farming and a water source in prehistory (the lake) would likely have had many occupations, potentially over the course of millennia (as did the Basin of Mexico). What are some ways you could possibly tell sites from different periods apart? (Hint: think about seriation.)
    • How might you be able to tell different types of sites apart? For example, how do you think you could identify a site as a religious temple rather than an urban dwelling or elite residence?
    • Archaeologists working today have more methods for early stage research at their disposal than archaeologists working in the past. In addition to a walking survey, what are some ways researchers today can get a sense of what’s on the ground in an area? What advances in technology have facilitated these new methods?

Citations

Sanders, William T., Jeffrey R. Parsons, Robert S. Santley

1979 The Basin of Mexico: Ecological Processes in the Evolution of a Civilization.

Manzanilla, Linda R.

2014 “Chapter 2.19: The Basin of Mexico.” In Cambridge World Prehistory, Colin Renfrew and Paul Bahn, eds., Pp 986–1004. Cambridge University Press; Cambridge, UK.

Activity 6.5 Garbology Survey

Brian Stokes, Allan Hancock College

This exercise is a comparative study of modern human debris called garbology. The purpose of your study is to determine whether patterns of behavior are visible in the material remains you observe. You will conduct a ground survey of two sites, map and analyze the debris you observe, and test your hypotheses about the sites based on your finds.

Activity

  1. Choose two outdoor locations that are mostly similar but differ in terms of some important aspects of typical behavior in those locations. The sites will likely vary in size but should be no smaller than 20 feet square or the equivalent. The behavioral differences can be based on your own knowledge of the locations, on your assumptions about human nature, etc. Following are some suggestions, but we urge you to think of different places that would be interesting to compare.
    • A portion of a public park vs. a vacant lot
    • A tourist beach vs. a non-tourist beach
    • A parking lot of a bank vs. a parking lot of a store
    • An art cinema vs. a mainstream theater
  2. Prior to surveying and mapping your chosen locations, develop at least two testable hypotheses regarding the material evidence you expect to observe at each site. Include your reasons/rationale for your expectations in describing your hypotheses.
  3. Conduct a ground survey of debris at the two areas and map, list, and describe any debris (artifacts) and features you observe on the surface. Do not collect the debris! Each site map should fill most of a page and use the metric system. Your descriptions of the debris should include information about each piece of debris’ significant attributes—size, shape, manufacturer, condition, etc.
  4. Analyze your survey data for patterns of similarities and differences for the two areas. For example:
    • Are there clusters of debris?
    • Are some items clustered together while others are not?
    • Are there differences in types, amounts, conditions, etc. in where and how debris is found at the two areas?

Written Analysis

Write an analysis that incorporates your findings using the following structure to organize your work.

  1. Introduction – Discuss the two sites you chose to survey and why. What were your hypotheses and your predictions?
  2. Methods – Describe the survey strategy/method you used to test your hypotheses.
  3. Maps – Include your maps for each location (they should fill most of a page and use the metric system). Each map must provide the following information:
    1. The site name
    2. A distance scale
    3. An outline of the archaeological site boundary
    4. A magnetic North arrow
    5. A legend (denoting mapped artifacts)
  4. Data – Include an inventory of all of the artifacts that you mapped at the site in a spreadsheet or table format. Be sure to include all important details about the artifacts in your spreadsheet/table.
  5. Analysis – Discuss your findings at the two sites. Did you identify any patterns in the debris?
  6. Conclusion – Compare your evidence from the sites with your hypotheses and your predictions. Did you find what you anticipated? Do you accept or reject your hypotheses? Did you find any unexpected differences in the debris that can be related to behavior that took place at the two locations?

Designate your maps as figure 1 and figure 2 and your data inventories as table 1 and table 2 and attached them to your written analysis as appendices. Reference the figures and tables in your writing when appropriate.

Excavation

By the end of this chapter, you will be able to:

    • Articulate why the decision to excavate must be related to a project’s research design
    • Compare and contrast the goals and research potential of vertical and horizontal excavations
    • Describe the role of the Pythagorean theorem in the excavation process
    • Outline the typical process of excavation

Finally, it’s time to get your hands dirty (after some planning)! In this chapter, we explore excavations— the “digs” alluded to but rarely shown in movie and television depictions of archaeologists (who always show up just in time to discover the treasure). This chapter explores the process of excavation and how it relates directly to implementation of archaeologists’ research designs.

Perhaps the first truly scientific excavations, directed by specific questions about the past, in the United States were conducted by Thomas Jefferson in 1784 in Virginia when he dug a trench in a burial mound to discover who had made it and why. This excavation allowed Jefferson to collect data that pointed to Native Americans as the mound builders and indicated that they had used the mound on multiple occasions.

Excavation is not an easy task. First, it is an expensive proposition in terms of time and financial resources. More importantly, however, it is a destructive technique since the archaeological record is not renewable. If an error is made during the excavation process, the archaeologist cannot undo that work or even redo it—what’s been dug up stays dug up. It is critical that nondestructive methods are used whenever possible and that excavation is used only when there is no other way to gather the data needed to accomplish the research goals.

Excavations can be small in scale, such as the 1-meter by 1-meter test pits discussed in earlier chapters, or large in scale, such as entire villages. The scale of excavation units for a study is selected based on the types of questions the researcher hopes to address. And initial excavations can answer some research questions, potentially requiring researchers to change the scale or even nature of their future excavations at a site. One approach archaeologists can use in such a case is vertical excavation, in which trenches or test pits are used to determine the depth of the time scale in the archaeological record.

They examine the stratigraphic profiles and the artifacts deposited in the layers to see whether the culture changed over the course of time during which the site was occupied. In contrast, a horizontal excavation exposes a large, relatively shallow area to understand larger site-configuration and function questions. Typically, horizontal excavations are used to study large-scale regional areas to understand how use of the environment differed across space. Horizontal excavations usually are not as deep as vertical excavations because time depth is not a critical component in such studies.

Stratigraphy, the study of layers of soil, is an important component of all excavations but particularly critical for vertical excavations. Stratigraphic data assist archaeologists in putting the archaeological record into context; the data provide a relative way to date the site and its contents and can provide

some contextual clues about natural formation processes that occurred after the site was abandoned. For stratigraphy to be used scientifically, the researcher must make two assumptions, both based on the work of Nicolaus Steno, a geologist from the seventeenth century. The first assumption is that soils accumulate in layers that are laid down parallel to the Earth’s surface. This is known as the Law of Horizontality. The second assumption, the Law of Superposition, assumes that older soils will typically (but not always) be found below younger soils (that the old stuff will be on the bottom). These two assumptions allow archaeologists and others using stratigraphy in their work to understand how the soils accumulated and to use the layers to “tell time.” Archaeologists often are on the lookout for a marker horizon when studying stratigraphy. Marker horizons are distinct layers, such as a layer of ash between layers of clay, that provide additional context to the stratigraphic profile or story.

Once archaeologists determine that an excavation is needed to answer their research questions, they must tackle several steps. The first step is to map the site and create a grid system that they base on the coordinates of a fixed point, the datum, which is used for all of their future measurements. The datum typically is a prominent geographic feature of the site such as a large boulder, building, or fence post to which a GPS point can be affixed. Using an immovable object as the datum point allows future researchers who excavate in the same area to make reference to earlier work.

After the site has been mapped, an excavation method is selected (if not already determined in the initial planning phases). The archaeologists consider whether to dig trenches or deep pits in a vertical excavation or a relatively shallow horizontal excavation over a large area of the site. Other excavation choices can be dictated by the archaeologists’ training. For example, most archaeologists who excavate in the United States do not use the Wheeler box grid method of excavation commonly used in other countries. In that method, intact baulks (walls) are left between each grid-square unit so the stratigraphy of the site can be more easily “read.” The baulks are sometimes removed at the end of excavation. The most common method used in the United States is open area excavation with no baulks left between units; the grid squares adjoin each other and are entirely cleared. Often, the natural geography, strata, and/or cultural layers dictate which excavation method is used.

When the excavation method has been selected, actual digging can begin. Archaeologists are systematic when they excavate since, as mentioned earlier, archaeological data cannot be renewed.

You have probably seen photographs of excavations, in this text and in other texts and publications, in which the “holes” are square rather than round. Why does the shape of the hole matter? By digging a square hole, archaeologists can easily calculate how many artifacts and other items are present per unit—in this case, a measure of volume. Since a square is made of up two equally sized right triangles, archaeologists ensure that the holes they dig are perfectly square using the Pythagorean Theorem:

a2 + b2 =c2. Using this calculation when the initial grid lines of the map are drawn and when individual units are established will ensure that each archaeological unit is a perfect square.

The next decision, likely made before excavation begins, is how deep each level will be since the excavation is in three dimensions—length, width, and depth. Some archaeologists elect to tie the depth of each level to the natural strata of the site with each layer representing a level. More often, though, archaeologists select an arbitrary strata depth such as 10 or 20 centimeters regardless of the stratigraphic layers.

When excavators reach the bottom of a natural or arbitrary strata level, several things occur. First, the archaeologist typically takes measurements of the depth of excavation across the entire square to ensure it was excavated to precisely the same depth throughout. This is important as the surface, where excavation begins, is typically naturally uneven, but the bottom of the strata level should be flat. And because the ground is rarely level, a plumb bob or line level is often used when taking the measurements. The archaeologist and workers then draw sketches of the excavated layer and its stratigraphic profile and photograph the entire unit, the stratigraphic profile, and important characteristics of the soil to document the stratigraphy. One photograph documents the unit’s location on the grid system and the depth of the layer excavated using a sign and a tool such as a trowel pointing north to make it easy to orient the unit and identify its location later.

This process continues until the archaeologists have gathered all the information they can from the unit, encounter something unexpected (such as the water table), or come to the end of the project. Before the unit is backfilled, they take high-quality photographs and draw sketches of it. Sometimes, before backfilling a site, the archaeologists put something modern, such as a contemporary soda can, at the final depth excavated. This indicates their stopping point to archaeologists who resume excavation there in the future. The depth and, of course, the marker are indicated in the archaeological report.

As excavating proceeds, the material removed is sorted using a screen. The screening method used varies with the circumstances, including the type of matrix or soil and the artifacts or other archaeological remains they expect to uncover. Typically, screens consist of a wooden frame with window screening material affixed to the bottom. The soil is put into the screening box, and workers sift the soil through the screen, which leaves larger chunks and objects behind. The screens’ dimensions vary based on the artifacts of interest to the archaeologist. The mesh’s hole size can be anywhere from one-half to one-sixteenth inch.

When archaeologists are especially interested in locating pollen or other small plant remains, they can use a water screening process called flotation, in which the excavated material is flushed through a water sieve that allows the lighter materials to float to the surface, making them easy to recover. Water screening is also sometimes used for larger objects encased in a matrix that is primarily clay or some other dense or wet soil. In that case, hoses or buckets of water are used to wash the dirt off the objects.

Decisions about whether to use wet or dry screening methods and the size of the screen to use have a dramatic impact on the kinds of artifacts that can be recovered and the condition in which they are retrieved. Small artifacts will be lost to time if the screen is too large, and pressure from a water hose can damage or even destroy fragile artifacts. So these seemingly small decisions are a critical part of planning an excavation.

During the screening process, workers sift the materials and pull out artifacts and ecofacts. Each item is preliminarily put in a bag clearly marked with its provenience (three-dimensional coordinate information, including its layer and its specific position relative to the surface—the depth at which it was found). Eventually, a field catalog will be created that records everything that was uncovered in the field. Both identification of the finds and creation of the catalog will be refined once the team returns to the lab.

It is important to realize that there is a lot of work to complete after excavating a site—many archaeologists would argue that most of the work is done after they return from the field! A common

estimate of the breakdown in time spent in the field versus the lab is 1 to 5. For every 1 week spent in the field excavating, archaeologists expect to spend at least 5 weeks in the lab processing what they found. Some archaeologists wash the artifacts when they return to the lab; others prefer not to wash them because they are interested in obtaining DNA or other types of trace materials for analysis. Each artifact and piece of archaeological material is given a catalog number that corresponds to a listing of it in the permanent catalog, which is built from the field catalog. The permanent catalog, which commonly is a computer database, records the provenience data for the item and a brief description of it and often includes a photo. The catalog number is written on the artifact in permanent, archival ink. These numbers need to be written legibly in an inconspicuous but noticeable place. So, obviously, not across the face of a Pakal’s mask! With such a mask, the catalog number would likely be written on the inside surface of the mask. The items are then placed in bags with the provenience information written on the outside of the bag and, usually, on a small tag placed inside the bag. This seeming duplication of information is critical in case the information on the bag rubs off or something happens to the number on the artifact.

The process used for underwater excavations is somewhat different for obvious reasons. Underwater excavations usually are not designed to recover the artifacts; rather, the task is to record all of the artifacts visible on the lake or sea floor. It is difficult and costly to bring artifacts to the surface, and, once exposed to air, many artifacts, such as metal encrusted with metallic salts, must be stabilized in a laboratory to prevent them from deteriorating. Miniature submarines, submersible watercraft, scuba gear, and other technologies allow archaeologists to see below the surface.

Side-scan sonar can also be used to locate shipwrecks and other archaeological sites beneath the surface. Side-scan sonar is similar to LiDAR; sound waves are sent to the ocean floor, and the scanner measures how long it takes for the sound waves to return, creating a topographical map of the floor’s surface. Side-scan sonar mapping is expensive, however, and a somewhat less sophisticated sonar technology used on fishing boats to locate fish has been used successfully in archaeological expeditions.

When underwater archaeologists do collect artifacts and bring them to the surface, additional technologies such as suction hoses and baskets with balloons attached are needed. The tools used depend on the depth of the water and the types of artifacts being removed.

Terms You Should Know

arbitrary strata datum

field catalog flotation

horizontal excavation Law of Horizontality Law of Superposition marker horizon natural strata

open area excavation permanent catalog Pythagorean Theorem side-scan sonar

stratigraphy vertical excavation Wheeler box grid

Study Questions

  1. Describe some of the pitfalls an archaeologist could encounter during an excavation. What can archaeologists do to avoid those pitfalls?
  2. How are horizontal and vertical excavations different?
  3. When and why would flotation be used as part of the screening process?
  4. Why are assumptions made about the formation of stratigraphy important for archaeologists?
  5. What are the roles of the field and permanent catalogs? How are they created, what kind of data do they store, and how is the data used later in the lab?

Activity 7.1 Excavating the Land of Candy: A Cultural Resource Management Exercise

Darcy L. Wiewall, Antelope Valley College

In this exercise, you have been hired to record and submit required Resource Record DPR (Department of Parks and Recreation) forms for an archaeological site that was discovered during construction of a new building at the college. The site has been temporarily identified as the “Candyland” site. The first part of this exercise requires you to participate in a team recording the newly discovered archaeological site, and the second part requires you to complete Resource Record DPR forms for submission to the California Office of Historic Preservation. You will be put into a team to complete this assignment.

Part 1: Recording Instructions

  1. Determine the site boundary. This is a team discussion. Each team will survey the site and determine its extent. When the density of the artifacts diminishes, each team should define a line as where they think the site boundary ends and mark it with the pin flags.
  2. Determine what archaeological materials are present. After marking the site boundary, the teams will mark the archaeological materials present (clusters of artifacts, ecofacts, and features) with pin flags. They will be mapped later.
  3. Determine the site’s dimensions. Based on the site boundaries, determine the size of the site in meters (e.g., 15 meters east/west by 22 meters north/south).
  4. Determine a scale for the site map. Your site map must fit on 8.5 x 11 inch graph paper. Allow room on the page for the north arrow, site name, scale indicator, team names (first and middle initials and last name (e.g., D.L. Wiewall)), date, and key/legend used to identify the types of artifacts, ecofacts, and features.
  5. Determine the best place for your datum. Where on the site can you observe and map all of the artifacts, ecofacts, and features?
  6. Overall site data. Each team will work together to determine and record the bearings in degrees, distances in meters, and densities of the features, artifacts, and ecofacts from the datum. Divide your team into pairs and have each pair record a different area of the site. For example, one pair can be in charge of recording the data (degrees, meters, description) and drawing the overall site map while the other pairs record information for identified activity areas. The data collected by each pair will be shared with the team to complete a final site map. Each cluster of artifacts, ecofacts, and features will be referred to as a locus (singular) and the collection of densities as loci (plural).
    1. Individual locus data: Record the bearing in degrees and the distance in meters from the datum point to each identified feature, artifact, and/or ecofact locus. Each feature and locus should have its own designations (e.g., Locus 1 Feature 1 and Locus 1 Feature 2).
    2. Inventory and Description of each locus. After determining how many loci the site contains, each student pair is to write a detailed description of the activity area describing the features, artifacts, and ecofacts present. Each pair must complete an inventory of the materials. For example, record the number of artifacts and ecofacts and describe them by color, size, shape, and condition, referring to the following key to determine what types of materials you are identifying (e.g., manos, projectile points, Gopherus agassizii bones).
    3. Interpretation. As a team, hypothesize about the activities that could have occurred at the site and at each locus.
  7. Part I Final Submission: Each team will submit (1) a site map, (2) an inventory and description of each locus, and (3) an overall interpretation of what activities are thought to have taken place at the site.

Key to the artifacts/ecofacts

Groundstones:

  1. Mano = small and large pink and green eggs
  2. Metate = black eggs
  3. Pestle = turquoise eggs
  4. Hammer stone = red and black striped eggs

Lithics:

  1. debitage = multi-colored candy in clear wrappers
  2. flake tools = multi-colored eggs
  3. bifaces = small and large blue eggs
  4. projectile points = butterscotch-colored and red-colored candy wrappers
  5. cores = small and large purple eggs
  6. obsidian = orange eggs
  7. fire-affected rocks = blue camouflage eggs

Ceramics:

1. Brownware pottery sherds = small and large yellow eggs

Fauna:

  1. Antilocapra americana = gold-foil butter-n-cream candy
  2. Lepus spp. = red striped candy
  3. Sylvilagus spp.= green striped candy
  4. Gopherus agassizii = strawberry wrapped candy

Part 2: Completion of the Resource Record Form

In the second part of the exercise, you will complete the four required Resource Record DPR 523 forms provided in Appendix 4. Consult the Resource Attribute Codes (also in Appendix 4) to complete the forms. Additional information on how to complete these forms can be found in the Office of Historic Preservation’s manual for recording of cultural resources (https://ohp.parks.ca.gov/?page_id=28351).

Note that the Primary Record P3a and Archaeological Record A4, A5, and A13 descriptions should be as specific as you can make them based on the types of artifacts, ecofacts, and features present. Use the assigned articles and other resources to describe what is present and determine what activities and behaviors took place at the site. Completed DPR sample forms will be provided to you.

What type of site do you have? How did you determine this? Be creative! Be sure to describe the flora and fauna associated with your site.

Dating Methods – Relative and Absolute Dating

By the end of this chapter, you will be able to:

    • Compare and contrast relative and absolute dating techniques
    • Describe several dating techniques, including when and where each would likely be used and their limitations
    • Explain the principle of radioactive decay and how radiometric dating techniques use it to determine the absolute age of archaeological evidence

Relative Dating

After excavating a site, one of the first questions to answer relates to time. Much of the meaning that can be inferred from a site comes from the context—when the site was used and when the various artifacts collected were made, used, and left behind. It is a straightforward question to ask, but one that has long been difficult to answer.

Newer, more advanced dating techniques now allow archaeologists to establish when sites were occupied and artifacts were made. We can determine when items were discarded, plants were harvested, wood and other items were burned, and tools were made. How specific these dates can be depends on the technique used. Most provide dates as ranges of time, and the ranges are subject to a margin of error (e.g., 10,000–20,000 years ago +/– 2,000 years). Archaeologists combine multiple techniques to further narrow these time frames and increase their accuracy.

Direct dating tests the archaeological evidence with techniques such as radiocarbon measurements while indirect dating estimates the age of archaeological evidence by dating something else, such the matrix in which the evidence was found. Dating techniques are also categorized by the kind of dates they provide. Relative dating estimates are based on associations and comparisons of the item with other things found at the site and describe an object as being older or younger than the comparison objects. Absolute dating determines an age range (and sometimes a margin of error) for the objects themselves.

Another way archaeologists date objects relatively is from the stratigraphy in which they were found. This method relies on the Law of Horizontality (the assumption that soil layers accumulate on top of one another) and the Law of Superposition (the assumption that younger soils are found above older soils), which form the basis of stratigraphic dating or stratigraphy, in which archaeologists construct a relative chronological sequence of the soil layers from earliest (at the bottom) to youngest (at the top). This technique provides relative dates not just for the layers in a deposit but also for objects found within them—in this case, the date of discard rather than the date of creation or use. As long as the layer has remained sealed and there has been no intrusion from other layers, stratigraphy tells archaeologists that anything in that layer is at least as old as the soil in which it was found.

Classifying artifacts using seriation, ordering objects chronologically, can also assist us in dating. When using seriation, the artifacts often are categorized or “typed” based on their qualities and attributes, such as the material from which they were made and their shapes and decorations. Changes in style are

particularly useful. Artifacts produced at the same time (and by the same group) will resemble each other in style, but stylistic changes occur gradually over time and small differences accrue. As a result, artifacts from different time periods can look quite different from one another. Consider television sets. You could probably easily put a collection of television sets from their invention nearly 100 years ago to today in correct chronological order based on a few basic characteristics such as screen size, screen depth, and features such as knobs, buttons, and antennas. This is a modern example of stylistic seriation in which dating relies on placing artifact assemblages in serial order based on stylistic changes in their features. Archaeologists frequently use stylistic seriation to date pottery, baskets, and projectile points.

Frequency seriation places artifact assemblages in serial order by examining the relative frequency of different types of artifacts. It is based on our understanding that stylistic differences in objects often follow similar patterns in terms of popularity—new styles are at first used in small numbers and then, if they become popular, are used more than older styles so more of them show up, at the time and in the archaeological record. A new style can eventually replace previous styles altogether. Charting the frequency of artifacts that have stylistic variations results in “battleship shaped” curves (think about what the deck of a battleship looks like from above) that are narrow at first (reflecting the artifact’s limited use), become wider as the item is adopted and used more frequently, and narrow again as it is displaced by newer styles. However, objects that are purely utilitarian typically have linear curves that appear as straight columns in frequency graphs. Frequency seriations are created for multiple sites in an area using stratigraphy to identify the periods of time to compare. Decorated pottery styles are often dated using frequency seriation. The colors and decorations of the ancestral Puebloans, for example, were sequenced by examining changes in their pottery styles.

Absolute Dating

While relative dating techniques offer many benefits, including use of techniques such as stratigraphy for virtually any type of material, they also have limitations. Relative dating techniques can be used to determine what is older and younger than something else but not how many years, decades, or millennia ago the item was made and used. Absolute dating techniques that can assign a range of years to an artifact were developed only in the past century and dramatically expanded archaeologists’ knowledge of the past and ability to classify objects.

Even historical records such as hieroglyphs in Egypt and Mayan ruler lists recorded on stelae (inscribed upright stone markers) must have some basic information to be dated. Establishing a chronology requires conscientious work to link their dates to our own calendar.

Coins and other items inscribed with dates are useful for determining the age of a site, though those kinds of items occur only in certain cultures and contexts. Because such items usually were marked when they were created and then were used long afterward, the date stamped on the item tells us only the earliest time of its use rather than when it was actually used at the site. This form of dating is known as terminus post quem, meaning “time after which.”

Natural annual cycles also provide methods for dating in some contexts. Varves, which are paired layers of outwash gravel and sediment deposited in glacial lakes by retreating ice sheets, allow archaeologists to date the deposits and evidence associated with them. This is possible because melting glaciers deposit coarse silt during summer months via running water and fine clays during winter months when

the lakes are covered by ice and fine particles suspended in the water gradually settle to the bottom. Each annually deposited pair of coarse silt and fine clay layers represents one year, allowing archaeologists to establish sequences that count back in time from the most recent layer, which has a known age, to the point at which artifacts were deposited. In Sweden, for example, these glacial sequences have been used to date items back as far as 12,000 years.

Perhaps one of the most commonly understood means of dating using natural cycles is dendrochronology. Many varieties of trees have one period of growth each year, producing a growth ring that can be seen in the cross-section of the trunk. These rings reflect the environmental conditions of that year’s growing season and are similar in the various trees growing in the same region, often with thick growth rings during wet years and thin rings in years of drought. Archaeologists compare the rings of living and dead trees to create regional sequences that count back from when the first tree in the sequence was cut down to when trees that were used for timber in archaeological sites were felled, such as for support beams for a structure.

Dendochronology works quite well at sites in which trees were used for building and the environmental conditions preserved the wood over time. Naturally, its use is limited to regions in which trees that produce clearly defined rings grow in climates that have marked summer and winter seasons. It has been applied extensively in the American Southwest, for example.

The specific conditions needed for absolute dating techniques such as dendrochronology and glacial seriation long limited the ability of archaeologists to provide a specific range of dates for many sites. That changed in the mid-twentieth century when studies of radioactivity led to tools for measuring the natural rate of radioactive decay, the loss of radioactivity, of elements in archaeological deposits. In fact, dates determined using radioactive decay are calculated from 1950, the year in which this dating method was developed. Radioactive materials such as uranium decay at a consistent rate known as a half-life—the number of years it takes for half of that radioactive element to decay (converting it into a non-radioactive element). Each radioactive element has a specific, known half-life, and these dating methods measure the amount of the radioactive element and of its stable decay product, called the daughter element, to determine how many half-lives (years) have passed since the decay process began. These methods are collectively called radiometric dating.

One of the most widely known radiometric dating techniques is radiocarbon dating, which measures the decay of Carbon-14 (C-14). Many elements exist in both stable and unstable (radioactive) forms called isotopes. Carbon, for example, has an atomic number of 6, which is the number of protons, and carbon isotopes vary by the number of neutrons they contain. Carbon-12 is a stable (non-radioactive) carbon isotope, named for its atomic weight, which is the total number of protons (6) and neutrons (6). Carbon- 14 is a radioactive isotope that has 6 protons and 8 neutrons. Its instability leads it to decay, and it has a half-life of 5,730 years.

Carbon-14 is significant for archaeology because it is common in archaeological deposits. It is produced when cosmic radiation strikes the atmosphere and is incorporated into molecules of carbon dioxide. As plants naturally absorb the carbon dioxide, they incorporate Carbon-14 into their structures, and organisms that consume the plants incorporate Carbon-14 into their tissues. Organic material found in archaeological deposits, including wood, plants, baskets, textiles, and human and animal remains, all contain this carbon. Over time, the Carbon-14 in the deposits decays at the rate of its half-life of 5,730 years so samples can be taken from organic remains in archaeological deposits to determine how much

time has passed since their deaths. The greater the ratio of Carbon-14 to its non-radioactive carbon by- product, the more recently the organic matter died (there has been less time for decay to occur). Small amounts of Carbon-14 relative to its non-radioactive by-product indicate that the organic matter died longer ago. Essentially, archaeologists can use anything found in the archaeological record that was once living (and ingesting carbon) to obtain a date using radiocarbon dating.

Radiocarbon dating is performed by chemists, who analyze samples sent to them by archaeologists. The samples must be kept free from contamination so recent sources of carbon (such as paper tags) must not be bagged with anything that will undergo C-14 analysis. This technique can date objects and materials with a high degree of accuracy but requires calibration as we now know that carbon concentrations in the atmosphere have not remained constant over time. The concentration of C-14 in the atmosphere at the time affects the amount of C-14 that is incorporated into the cells of plants and animals. Additionally, our ability to date accurately with this technique is limited to samples that are between 400 and 50,000 years old; accuracy declines beyond that range. There are other issues with

C-14 dating as well, including the marine reservoir effect, which affects radiocarbon dating of shells. Many marine organisms ingest both atmospheric carbon from the environment and older carbon from materials they consume that come from deep within the ocean and are transported to the surface by circulating water and currents. Radiocarbon dating performed on the remains of aquatic life requires calibration to account for these complexities.

Other radiometric techniques used by archaeologists are summarized in the following table.

Dating technique

Material dated

How it works

Potassium-Argon (K/Ar)

Igneous (volcanic) rock, which contains radioactive Potassium-40

The ratio of radioactive Potassium-40 to its daughter product, Argon-14, is measured in rock samples to determine the number of half-lives that have passed.

The half-life of Potassium-40 is 1.3 billion years so this method is most accurate for materials that are older than 1 million years.

Uranium series

Travertine (calcium carbonate), which is found in cave walls and floors

Provides highly accurate dates for materials that are between 50,000 and 500,000 years old.

Fission track

Obsidian and other glassy volcanic materials

Determines age based on the natural splitting (fission) of Uranium-238, which leaves tracks behind in the surface of the material.

Many other absolute dating techniques can be used depending on specific conditions and materials at a site. See the following chart for some common examples.

Dating technique

Material dated

How it works

Thermoluminescence

(TL)

Ceramics and glass

Over time, ceramics and glass trap electrons that have been released by natural radiation. Heating the material beyond a critical point allows it to release the electrons as light energy, which can be measured. This method is used to determine the last time the material was heated (such as when a ceramic was fired).

Effectively dates materials that are 100 to 500,000 years old.

Electron spin resonance

(ESR)

Materials that decompose when heated, such as tooth enamel

Similar to TL dating but less sensitive.

Effective for confirming dates obtained using other methods.

Archaeomagnetic dating

Clay

Earth’s magnetic fields have changed over time, causing the location of magnetic north to shift. Magnetic particles in clay record the direction of magnetic north at the time the clay was heated.

mtDNA

Mitochondrial DNA

Compares the DNA of individuals and populations found in their cells’ mitochondria (an organelle responsible for energy processing) to establish patterns of migration over time.

Y chromosome

Y chromosomes

Compares the DNA from Y chromosomes (male sex chromosomes) of individuals and populations to establish patterns of migration over time.

Additional space is provided for you to add other absolute dating techniques as directed by your instructor.

Dating technique

Material dated

How it works

Terms You Should Know

absolute dating archaeomagnetic dating atomic weight

Carbon-12 (C-12) Carbon-14 (C-14) daughter element dendrochronology direct dating

electron spin resonance (ESR) fission track dating

frequency seriation half-life

igneous indirect dating isotopes

Law of Horizontality Law of Superposition marine reservoir effect mtDNA dating

Potassium-Argon dating (K/Ar) radioactive

radioactive decay radiocarbon dating radiometric dating relative dating sedimentary rock seriation

stylistic seriation stratigraphic dating stratigraphy terminus post quem thermoluminescence travertine

uranium series dating varves

Y chromosome dating

Study Questions

  1. What is the difference between relative dating and absolute dating? Provide an example of each.
  2. Why was discovery of the principle of radioactivity so significant for archaeology? Explain the developments that were made possible and why they are so important.
  3. Using radiocarbon dating as an example, describe how radioactive materials allow for the dating of archaeological evidence.
  4. Your friend observes that you have just learned about many different dating techniques in your archaeology course and wonders why so many methods are needed to figure out how old something is. Describe how you might answer your friend’s question and consider at least two reasons for multiple dating techniques in archaeology.

Activity 8.1 Stratigraphic Dating and the Harris Matrix

Jess Whalen, Mt. San Jacinto College

Part 1. Stratigraphic Dating: A Café Scene

Relative dating methods establish the date of something as older or younger than something else rather than anchoring its age to an absolute, scaled timeline as in absolute dating. So, we determine the sequence of at least two things (two events, two deposits, etc.) and establish what happened first, what happened next, and so on.

In archaeology, relative dating relies on stratigraphy—what material is located above or below something else. The Law of Superposition tells us that material positioned underneath something else is usually older and material overlying a deposit is younger than the deposit unless the layers have been disturbed.

The following photos depict a collection of items on a table: a cup, saucer, newspaper, and tickets. Imagine that these items are part of a single context such as a layer in an excavation and you want to determine whether they were deposited all at once as a single event or one after the other over a longer period. Examine the photos and answer the following questions.

  1. Using the Law of Superposition, which material is the oldest?
  2. Which material is the youngest?
  3. Macintosh HD:Users:jesswhalen:Courses:Physical Anthropology images:Ch 9:new chap 9 images:Picture cup side view dark 2.jpegHow do you know this?

W o l c o t t P a s k e y & B e a s l e y C i s n e r o s

Creative Commons LicenseW o l c o t t P a s k e y & B e a s l e y C i s n e r o s

Macintosh HD:Users:jesswhalen:Courses:Physical Anthropology images:Ch 9:new chap 9 images:Picture 2.jpeg

Part 2. The Harris Matrix

To map the succession of layers in a context (site), archaeologists use a Harris Matrix. It allows us to draw a diagram of the materials above and below other materials so we can understand the succession of deposits and determine the site’s approximate date.

The Harris Matrix uses boxes and lines to clarify the stratigraphic relationship of the objects. Each item is represented by an individual box, and the boxes are drawn alongside, above, and below each other and connected by straight and parallel lines to show the stratigraphic relationships and, thus, their relative positions.

Three rules are important when drawing a Harris Matrix:

  1. Draw the boxes representing all of the materials from a single layer along a horizontal plane (in the same horizontal layer). Each horizontal plane/layer must be clearly distinguishable from the layers above and below it.
  2. Draw only straight vertical and horizontal lines—no curving lines.
  3. Connect the boxes representing materials that are directly associated—are touching each other—with horizontal lines. Do not connect boxes representing materials in the same horizontal plane that are not touching other materials with horizontal lines.
  4. Connect a box to boxes directly above and below it with vertical lines. Also use vertical lines to connect boxes representing a displaced (pushed aside) item and the box representing the item that disturbed it.

The following Harris Matrix shows boxes for five items listed as 10, 11, 12, 13, and 14. From the matrix, we can see that items 10, 11, and 12 were found in a single horizontal layer and that item 11 was touching items 10 and 12. Item 11 was found directly above item 13, and item 13 was found directly above item 14.

Use this Harris Matrix to answer the following questions.

  1. Macintosh HD:Users:jesswhalen:Courses:Archaeology:Archaeology Images:Screenshots Archaeology:Harris Matrix MY creation.pngWhich item is the oldest material in this context?
  2. Which item is the youngest material in this context?
  3. Draw a Harris Matrix representing the collection of items in the café photographs. Use boxes to represent the items (the cup, saucer, tickets, and newspaper) and place the boxes alongside, above, and below each other based on their positions in the photograph. Connect items that are directly associated (touching) with straight vertical and horizontal lines. Be prepared to share your matrix and answers with the class.

Part 3. Date Before Which and Date After Which

Even when using relative dating methods, we are interested in establishing at least approximate dates for our deposit. We do this by establishing the terminus ante quem (the “date before which” or DBW) and terminus post quem (the “date after which” or DAW) for deposit at the site.

terminus ante quem: date before which

The latest possible date for the materials

terminus post quem: date after which

The earliest possible date for the materials

Terminus Post Quem – Date After Which

The DAW is the earliest possible date for the materials. They cannot have been deposited before this date. The DAW is found by determining the latest possible use of the materials.

Consider a shaving kit found in a garbage pit that contains a razor, scissors, and tweezers. You determine that the razor was manufactured from 2009 through 2012 while the scissors and tweezers were manufactured only in 2015. Thus, the earliest possible date of deposit for this collection is 2015 since some of the materials did not exist prior to that year.

Terminus Ante Quem – Date Before Which

The DBW is the latest possible date for the materials. They cannot have been deposited after this date. In this case, dates of manufacture do not work since many utilitarian objects such as the razor and scissors in our example are used for many years and even across generations. Instead, we establish the date of the earliest known event that occurred after the materials were deposited.

Returning to our shaving kit, we know it was deposited no earlier than 2015 (the date of manufacture of the tweezers and scissors) but we do not know when the kit was thrown into the garbage pit. The first event we know of after 2014 is a volcanic eruption that covered the pit area with ash in August 2017.

Therefore, we know that the latest possible date for deposition of the shaving kit is August 2017.

  1. Fill in the blanks in the following passage.

In a single site context, we have two coins found inside a pair of jeans. One coin is dated to November 1998 and the other is dated to June 1992. The jeans were manufactured between July 2001 and June 2005. Therefore, earliest possible date for this context is . The material cannot have been deposited earlier than . This is the date which, also called the terminus quem.

  1. Is it possible for a pair of jeans to be worn after the last date of their manufacture? (Circle your answer)

Yes No

  1. How can you establish a terminus ante quem for the jeans using information about the coins inside? Use your imagination!
  2. Determine the earliest possible date for the café scene in the photographs by examining the photographs for dates on items such as the tickets and newspaper.

On the Harris Matrix you previously made for the café items, insert the dates you find for each ticket and the newspaper.

  1. What is the terminus post quem for the café scene?

How do you know?

  1. A terminus post quem is also called the “ ”. It is the possible date for a context.
  2. How could you establish a terminus ante quem for the café scene? Be prepared to share your ideas with the class.
  3. How long is the period during which you think the café items were deposited? Why?
  4. What do you think happened at the café site and why? Reconstruct the sequence of activities.

Activity 8.2 Stylistic and Frequency Seriation

Ilana Johnson, Sacramento City College

Stylistic and frequency seriations are important tools archaeologists use to understand how artifact shapes and styles change over time. Once a stylistic seriation is established for a region, new sites can be classified and cross-dated based on where the new artifacts fit into the master sequence. Frequency seriations record the number of artifacts of a particular style or type found, allowing archaeologists to observe a sequence of stylistic changes and infer cultural changes that would have gone along with them.

Part 1. Stylistic Seriation of Chevy Automobiles

Review the following photos of 1950s and 1960s Chevy automobiles and place them in order from earliest to latest based on their stylistic features (hint: pay attention to the grills and fins). There is one photo for each year. To help orient you, photo #4 is the oldest. We recommended cutting out the photos and putting them on the table in order. Once you have ordered the images, list the numbers of the images in the spaces below to assign them to years.

1950 4 _ 1951

1952

1953

1954

1955

1956

1957

1958

1959

1960

File:1952 Chevrolet Bel-Air (12870283653).jpgFile:Flickr - DVS1mn - 60 Chevrolet Bel Air.jpgFile:1950 Chevrolet Styleline Deluxe Sedan (33214149182).jpgFile:1958 Chevrolet Bel Air; Annandale, MN (42548164884).jpg

2

4

3

1

File:Chevrolet Bel Air (1955).jpgFile:1957 Chevrolet Bel Air Sport Sedan Brattleboro VT October 2017.jpgFile:Chevrolet Bel Air 1956 4door Sedan rear.jpgFile:54 Chevrolet Bel Air (9135129592).jpg

6

2

8

5

2

7

File:1951 Chevrolet Power clide photo-2.JPGFile:Flickr - DVS1mn - 59 Chevrolet Bel Air (1).jpgFile:1953 Chevrolet Bel Air (3088601108).jpg

10

11

9

Part 2. Frequency Seriation of New England Headstone Designs

Using the gravestone data set for Cambridge Cemetery in Massachusetts provided, tally the number of headstones of each type found in each time period. The first row has been completed for you as an example.

Time period

Death head

Cherub

Urn and willow

1820-1829

Tally marks count. Flat design, vector illustration on background.

1810-1819

1800-1809

1790-1799

1780-1789

1770-1779

1760-1769

1750-1759

1740-1749

1730-1739

1720-1729

Next, draw a horizontal bar representing the frequency of each style in the boxes in the following diagram starting with the center box to represent the number of gravestones from each time period.

The first row has been completed for you. You can make a “ruler” using the edge of a sheet of lined paper.

Time period

http://www.primaryresearch.org/PRTHB/seriation1.jpg

Death head

http://www.primaryresearch.org/PRTHB/seriation2.jpg

Cherub

http://www.primaryresearch.org/PRTHB/seriation3.jpg

Urn and willow

1820-

1829

1810-

1819

1800-

1809

1790-

1799

1780-

1789

1770-

1779

1760-

1769

1750-

1759

1740-

1749

1730-

1739

1720-

1729

Data Set for This Exercise from Cambridge Cemetery, Massachusetts

Date on Tombstone

Name

Death Head

Cherub

Urn and Willow

1729

Mallett, Thomas

X

1762

Hunter, Margaret

X

1744

Gidley, John

X

1773

Gidley, Sarah

X

1763

Fitch, Sarah

X

1730

Ayrault, Mary

X

1792

Foster, Deborah

X

1801

Whiting, Frances

X

1783

Bartlett, William

X

1722

Walker, Cornelia

X

1802

Henry, Charlotte

X

1754

Dickerson, Elba

X

1727

Dickerson, Josephine

X

1736

Dickerson, Margaret

X

1774

Nash, George

X

1811

Norton, Anna

X

1805

Glashan, Charlotte

X

1748

Glashan, Robert

X

1781

Adams, Catherine

X

1765

Edwards, Abby

X

1775

Greenwood, Hannah

X

1825

Herman, Ellen

X

1741

Jackson, Edward

X

1786

Wood, Helen

X

1797

Bucknam, Warren

X

1725

Bucknam, Elizabeth

X

1758

Newmarch, Caroline

X

1733

Downs, Harriet

X

1788

Norton, Charles

X

1779

Lane, Ruth

X

1792

Norton, Stillborn

X

1766

Goddard, Josiah

X

1790

Goddard, Lucy

X

1751

Woodman, Elizabeth

X

1814

Woodman, Albert

X

1772

Bixby, Eunice

X

1752

Fuller, Capt. Joseph

X

Date on Tombstone

Name

Death Head

Cherub

Urn and Willow

1738

Allen, Kinsley

X

1800

Langan, Emma

X

1777

Drue, Ebenezer

X

1762

Barton, James

X

1824

Newhall, Richard

X

1745

Mallen, Henri

X

1827

Kingsbury, George

X

1737

O’Dowd, Charles

X

1784

Anthony, Elizabeth

X

1808

Longly, Nathaniel

X

1786

Smith, Albion

X

1726

Bartlett, Michael

X

1816

Sampson, Rebeckah

X

1794

Fewster, Martha

X

1745

Archer, Hanna

X

1818

Wheat, John

X

1778

Murdock, Joanna

X

1782

Spear, Susan

X

1828

Lovell, Capt. Charles

X

1759

Oliver, Samuel

X

1767

Kenrick, William

X

1819

Parker, Hope

X

1822

Parker, Abraham

X

1795

Cahoone, Abigail

X

Activity 8.3 Pottery Seriation

Jason Edmonds, Cosumnes River College

Styles come and go over time. A new style is invented and, if it catches on, rises in popularity. At some point, its popularity peaks and then it fades away. As old styles recede, new styles emerge to replace them and begin the cycle again. This is true for cars, clothing, music, and memes and for ancientpottery. American archaeologists working in the early twentieth century combined this observation with data collected from excavations of stratified sites to create the relative dating technique called seriation.

Relative dating determines a chronological order without reference to calendrical dates. It is used to reconstruct the order of events and cannot directly determine the amount of time that has passed between individual events.

Seriation was frequently used by archaeologists working in the classificatory-historical paradigm during the first half of the twentieth century since they were interested in reconstructing cultural histories in relation to time and space. And reconstructing cultural histories continues to be an important part of current analyses of the past. It lays the foundation for further research questions regarding function, process, change, and explanation. Seriation is an effective tool for constructing cultural chronologies and defining culture areas. In this exercise, you will use frequency seriation to reconstruct a culture’s history.

For the purposes of this assignment, each assemblage represents surface collections from an archaeological site. Your goal is to determine the periods of popularity for each pottery style and then the temporal sequence of the pottery styles.

    1. The following data set of archaeological ceramics provides the number of pieces of each type of pottery found in six assemblages.

First, compute the relative frequency of each pottery style present in the assemblages (rows). For example, assemblage 3 contains 98 pot sherds and 10 of the sherds are corrugated. To determine the relative frequency of the corrugated sherds, you divide 10 by 98 (10/98 =

0.102 = 10%). Round the frequencies up or down following the usual convention (round 5–9 up and 1–4 down). Write the frequencies in the space provided to the right of the numbers in the cells.

Type 1

Type 2

Type 3

Type 4

Type 5

Corrugated

Black on white

Plain (buff)

Plain (red)

Black on red

Total

# % # % # % # % # %

Assemblage 1

30

0

89

8

0

127

Assemblage 2

31

27

103

25

21

207

Assemblage 3

10

0

88

0

0

98

Assemblage 4

8

33

38

4

47

130

Assemblage 5

34

10

119

30

6

199

Assemblage 6

13

20

47

8

22

110

    1. Next, transfer your frequency data to the following graph, which is divided by solid and dashed lines, by shading in cells. Each cell between dashed lines represents 10%. So, to transfer a frequency of 40% for a particular pottery style, you would shade in 2 segments to the left and 2 segments to the right of the solid line under Type. Frequencies of 0% require no shading. Shade the cells for all six assemblages, making sure to keep each assemblage together in a single row and to label the row with the assemblage number.

Type 1 Type 2 Type 3 Type 4 Type 5

50% 0% 50% 0% 50% 0% 50% 0% 50% 0% 50%

    1. Create a seriation from your data by moving the assemblages up and down to put them in the correct order by frequency.

Simply filling in the graph is not creating the seriation. You have to move the assemblages around until you achieve the correct order by creating the “battleship curves” typical of frequency seriation. The simplest way to achieve this is to cut each row of the chart into a strip and rearrange the strips until you arrive at the correct order. Be sure to keep the frequencies of each row together.

Following is an example and some hints to help you with the process.

Example

Frequency seriation showing percentages of artifact types by stratigraphic levels.

Type A

Type B

Type C

Type D

Level 1

80%

0%

0%

20%

Level 2

50%

0%

10%

40%

Level 3

20%

10%

20%

50%

Level 4

0%

30%

50%

20%

Level 5

0%

70%

20%

10%

This is a perfect seriation since it shows the expected correlation between the stratigraphic levels at a single site. Having a stratigraphic sequence can indicate whether a seriation is correct.

Helpful Hints

  • Notice that all of the zero percents are located at the top or bottom of the order. Zero percents are not allowed to appear in the middle of a sequence for an artifact style. So try moving the assemblages containing many zeros to the top or bottom of your order.
  • Each artifact style can have only one peak in popularity. The percentage of the peak will vary, but the frequency of a style cannot bounce up and down in a correct seriation. In the example, Types C and D peak at 50%. Above and below the 50%, the frequencies decrease. They do not rise and fall again. Your seriation should follow this pattern.
  • Also notice that some of the styles in the example do not create complete battleship curves. Type D comes closest to a full curve; in others, there are only the beginning or end of a curve, which is okay. Your seriation will likely be similar. As long as you follow the other hints, partial curves are not a problem.

Questions

Answer the following questions.

      1. What assumptions are necessary for seriation to work?
      2. What does the “battleship” curve represent?
      3. Can you determine which direction time is going (i.e., which sample is theyoungest)?
      4. What are some potential problems with seriation?
      5. What are some benefits of seriation over other dating techniques?
      6. What other methods or techniques can be used to confirm or verify a seriation?

Activity 8.4 Dating Conversions

Amanda Wolcott Paskey and AnnMarie Beasley Cisneros Cosumnes River College and American River College

Historical dates are expressed as AD (Anno domini—“in the year of the Lord”), BC (Before Christ), BCE (Before Common Era), BP (Before Present), and YA (years ago). This exercise gives you an opportunity to practice making basic conversions of dates from conventions commonly used outside of scientific disciplines (AD/BC or BCE and YA) to BP, the most accepted form used in science.

BC, BCE, AD  BP Conversion

Convert the following ages into BP dates using these formulas:

1950 – AD date = BP 1950 + BC/BCE date = BP

Example: California redwood tree rings excavated from the Northwest coast and dated as 755 ± 40 years AD equals 1195 ± 40 BP.

  1. Charcoal from a fire along the northern California coast: Dated 150 ± 80 years BCE =
  2. Tule reed fragments, possibly from a canoe, from California: Dated 560 ± 20 years BCE =
  3. Mediterranean cypress tree rings from Iran: Dated 979 ± 53 years AD =
  4. A woven net fragment made from yucca and milkweed: Dated 1251 ± 60 years BC =
  5. Woven sagebrush sandals from Fort Rock Cave, Nevada: Average date 10,981 ± 50 BCE =

Years Ago (YA)  BP Conversion

Using the current calendar year, convert the YA ages into BP dates using the following formula:

BP = Age – (Current year – 1950) Example: In 2020, an item date of 1,000 YA converts to 930 BP.

  1. A wooly mammoth tusk found in an ice patch in the Canadian Rockies: Age 20,800 ± 650 YA =
  2. Papyrus scrolls from Egypt: Dated 1,500 ± 35 YA =
  3. A blanket wrapped around an Incan mummy: Age 450 YA =
  4. Redwood planks from a house on the Pacific Northwest Coast: Age 800 ± 75 YA =
  5. A dog’s skull found at the site of a former village: Dated 8,700 ± 250 YA =
  6. What does the “±”in the dates refer to? Why would a very small ± number and a very large ± number be unlikely?
  7. Why is it important to consistently use a single dating convention?

Artifact Analysis

By the end of this chapter, you will be able to:

    • Describe the role of an artifact typology in archaeological analysis
    • Characterize the most common artifact types and how archaeologists study them
    • Explain the role of trace analysis in archaeology

The artifacts made and used by humans are critical to archaeological work and analysis of past humans’ behavior. Their interpretation and the information they provide largely depends on the environmental conditions to which the artifacts have been exposed, which influences their preservation. This chapter focuses on various kinds of artifacts and specific types of information archaeologists can learn from types of artifacts.

Once artifacts have been excavated, processed in the lab, and catalogued, what happens next? Usually, the artifacts are sorted into broad categories by the types of materials, such as stone (lithics), bone, and ceramic. Once sorted into those initial categories, the categories can be subdivided by other physical attributes such as decorations, color, shape, size and other physical dimensions, raw material sources (e.g., chert or obsidian for stone tools), and manufacturing techniques. These sub-categories can then be further refined until all the artifacts that share similar attributes and/or physical properties are grouped together and define artifact types, creating a typology. Typologies, which were used extensively by archaeologists working under the classificatory-historical paradigm, are thorough visual descriptions of a group of like artifacts. In their analyses, archaeologists often must determine the range of variation that is acceptable when assigning artifacts such as projectile points and arrowheads to a type. Typologies were particularly important tools prior to the development of radiocarbon dating techniques and are still used as a preliminary dating method in the lab and in the field.

Each artifact type is defined by features and attributes archaeologists look for when completing their analyses. Stone artifacts are one of the most studied types simply because of their excellent preservation and longevity. Some of the stone artifacts found in archaeological sites are more than 2 million years old. Stone tools such as projectile points consist of a core stone that will become the tool and a hammerstone that is struck against the core stone to shape it. The tool maker, called a flintknapper, removes large chunks from the core to begin to achieve the rough shape of the desired tool. Often, the first few hits of the hammerstone are designed to remove the cortex of the core, which is the rough outer covering of the rock. The resulting waste flakes are called debitage, and they provide archaeologists with important clues about how the tool was manufactured. After the large pieces of cortex are removed and the artifact is roughly the desired shape, the flintknapper switches to a finer, more-precise method of removing flakes using a softer touch and a softer material such as an antler or other object that applies less force. The debitage produced at this stage is typically called trimming flakes. Each flake (especially larger ones) carries critical information an archaeologist can use to recreate the process by which the stone tool was made. Archaeologists look for the striking platform (where the core was struck) and the bulb of percussion (a raised area formed due to percussion) on the flakes, which indicates the angle and exact point of contact of the hammerstone. Coming off the bulb of

percussion are ripples that are similar to ripples made when a stone is thrown into a lake; they extend outward from the point of impact.

Once they understand the process by which an artifact was produced, archaeologists’ next question is what the artifact was used for. The shape and dimensions of stone tools provide clues to their function, but other techniques such as microscopic wear analysis can provide additional information. Different activities, such as sawing back-and-forth motions and downward-angled engraving used for writing produce different marks on the edges of stone artifacts that are clearly visible under a microscope, allowing an archaeologist to perform microscopic wear analysis.

In experimental archaeology, archaeologists try to recreate artifacts using authentic methods and traditional materials. They have expanded our knowledge of ancient processes for manufacturing various types of artifacts. Archaeologists also fit collections of debitage back together like a three- dimensional puzzle to learn more about flintknappers’ processes and craft.

While stone is probably the most studied artifact type, there are many other types of artifacts archaeologists look at. Wood, for instance, was an important material for early tools made by humans based on what we know about current and ethnographic studies of tool materials. Wood was used for tools such as axes and spears, and plant and animal fibers were used to make things like baskets, cordage (ropes), and fabrics. However, as noted in earlier chapters, these types of organic artifacts do not survive for long periods unless deposited in an anaerobic, very hot, or very cold environment so they are much rarer than stone artifacts. Additionally, experimental archaeologists in particular have been able to draw conclusions about ancient organic tools by studying ethnographic artifacts and current makers of those tools (e.g., baskets). For example, the complex weaving rules used in basketry, such as twining versus coiling, and the difference between the warp (the longitudinal or lengthwise run of a fabric or fiber) and the weft (the transverse run of a fabric or fiber that is typically woven in an under- and-over pattern) are well known among weavers working today and archaeologists who primarily study those types of artifacts.

After stone tools, ceramic artifacts are probably the next most studied type. Pottery is typically seen as evidence that a group was sedentary since it is a heavy material. The earliest ceramics date back to the Jomon period in Japan, approximately 14,000 years ago. Pottery has been made using a variety of techniques, including coiling, building pots by hand, and using a potter’s wheel. Archaeologists who focus on the study of ceramics (ceramists) can determine how vessels were manufactured by looking at a piece, sometimes even a small sherd (piece of ceramic) and the firing method. Ceramics can be air- fired or fired in a kiln, and the extent of oxidation, which is the process of organic substances in the clay burning off, provides clues about how a piece was fired.

An important component of manufacturing ceramics and stone tools is the use of fire, or pyrotechnology. In addition to oxidizing, ceramic vessels can be glazed, vitrified, by intense heat. Heat- treating stone is a way to change its physical properties, allowing for thinner, more precise tools to be crafted.

Without fire, it would have been impossible to produce metal tools. Archaeometallurgy is the archaeological study of metal artifacts, which, at the most basic level, are categorized by the type of metal used: non-ferrous metals that do not contain iron and ferrous metals that do contain iron. Of all the non-ferrous metals used by humans in the past, the most important was copper. Copper, which is a

soft metal, can be combined with another metal such as tin, creating a stronger alloyed metal (bronze in the case of copper and tin). Metals contain trace elements that allow archaeologists to determine the original source of some artifacts. Additionally, through a metallographic examination in which a piece is examined microscopically, an expert can determine the exact manufacturing technique used to construct the tool. Only after basic heating and manufacturing techniques with metal were understood could more-advanced metal working with the ferrous metals begin. Iron is much more common than copper but could not be used to construct items until people developed smelting, in which iron is heated to a high temperature to remove all impurities, strengthening it.

Once archaeologists understand the basic properties of an artifact and the process of manufacturing it, they can begin to ask questions about human behavior related to the artifact, such as how they traded and exchanged goods. The first step in understanding more about exchange behavior is understanding the source of the artifact in question. Trace analysis, an examination of the chemical signatures of stone and metal objects, points to where the objects came from. Volcanos, for example, produce rocks that have unique chemical signatures. Obsidian produced by an eruption can be traced chemically back to its volcanic source using several methods that can be completed by an archaeologist or in an archaeological laboratory.

Once the source of the material is determined, archaeologists can begin to investigate how the artifact might have ended up where it was found, especially when the source area is not local. When investigating trading, archaeologists typically create a distribution map showing the locations of raw material sources in relation to where such artifacts have been found across the globe (such as all locations where pots with the same design have been found). By graphically identifying all of the locations, archaeologists can investigate patterns to understand how trading worked and if there were more-extensive exchanges and interactions.

Terms You Should Know

alloyed archaeometallurgy bulb of percussion core

cortex

experimental archaeology debitage

ferrous metals flintknapper hammerstone

metallographic examination microscopic wear analysis non-ferrous metals oxidation

pyrotechnology ripples

sherd smelting

striking platform trace analysis trimming flakes typology vitrified

warp weft

Study Questions

  1. Describe the role experimental archeology has played in the study of lithics and other classes of artifacts.
  2. Select one artifact class (i.e., stone, ceramic, metal) and describe the main components or attributes archaeologists look for when analyzing that type of artifact.
  3. What is the difference between ferrous and non-ferrous metals?
  4. Why is the study of debitage important to archaeologists?
  5. What insights can trace analysis provide in an archaeological analysis?

Activity 9.1 Artifact Classification

Darcy L. Wiewall, Antelope Valley College

In this exercise, you will sort and classify artifacts, which are also called material culture, and explore their physio-chemical and contextual attributes and functions.

  1. Classify the prehistoric materials into groups. It is up to you to decide how many groups to sort them into and what the criteria will be. Once you have finished, list the groups you created and their characteristics.
  2. Classify the modern material into groups. Once again, it is up to you to decide how many groups to sort them into and what the criteria for each group will be. Once you have finished, list the groups you created and their characteristics.
  3. Now, re-group the modern artifacts by color. (Remember, each color is an attribute state.) How many colors (attribute states) did you come up with? List them here.
  4. Do some of the artifacts in each small color group appear to have any other attributes in common? Give at least one example.
  5. Do the color attribute groups tell you anything about what the artifacts were used for or provide any information about an aspect of human behavior? Why or why not?
  6. Group the modern artifacts by material, such as metal, wood, and plastic. How many materials (attribute states) did you come up with? List them here.
  7. Does the material attribute category provide more information about the artifacts than the color category? If so, how?
  8. Now, group the modern artifacts by their apparent function by creating categories for items with a similar purpose, activity, or use. Remember, the items in a functional group do not have to be the same “thing.” Give each category a name and list them here (miscellaneous can be one of the categories).
  9. Note which of the artifacts in your functional groups differ in terms of attributes. How so?
  10. Now let’s look at contextual attributes, specifically associations and provenience. Group together artifacts that you think might be found in association with one another (e.g., school supplies). Are these groups broader (more inclusive) than the previous groups?
  11. Select a group of artifacts that might have been found in association with one another and think about a likely provenience for this group. Where might you find this cluster of artifacts?

Now think back to what was discussed in lectures and readings. The interpretive potential of an artifact often depends on its context (including contextual attributes, the matrix, provenience, and associations). For example, discovery of a pencil clustered with other school supplies and located inside the drawer of a desk could allow you to make inferences about the pencil’s function and its role in the cultural system.

Dealing with modern objects is relatively easy since you likely know what they are and what they are used for. What about the prehistoric artifacts?

  1. Briefly experiment with grouping the ancient artifacts using their contextual attributes, matrix, provenience, and associations. Is it more difficult to group the prehistoric artifacts by function? Why?

What we really need to know here is the context, right? If someone handed you a pot sherd, you might be able to record a few of its physio-chemical attributes, but little significant information is communicated when you don’t know where it came from. What was found in association with it? What kind of feature was it found in? What kind of site? What region?

Obviously, classifying archaeological artifacts is challenging, and context and provenience are critically important when interpreting an artifact’s role in the ancient past!

Activity 9.2 Three Classifications

Jess Whalen, Mt. San Jacinto College

In a sense, classification has nothing to do with the object and everything to do with the archaeologist. There is nothing intrinsic about the object that means that it must be classified in a certain way. Rather, the classifications are arbitrary and up to the archaeologist who places objects into them. Two archaeologists could come up with different classifications for the same object.

In this exercise, you will work in teams of three to classify ten cars on your campus. Your instructor will assign each team to different parking lots or areas of a parking lot. Choose cars in a range of sizes, colors, makes, and ages to sample.

Classify the cars according to each of the following classification systems:

  1. Chronological: The age of the vehicles.
  2. Utility: The function of the vehicles. Of course, all are designed for transportation, but do they mainly transport people, objects, or both? Are some meant to carry more cargo/people than others? Are some used to negotiate rough terrain and others for more-urban environments? Consider a variety of options here.
  3. Social: The social status of the owners of the vehicles.

It is up to your team to decide how you will classify the cars in each classification system. You will need to identify the attributes that are most useful in each system and create three or more sub-groups for each classification. This means that you will need to identify secondary and tertiary attributes that will allow you to classify the cars. Label the sub-groups in each classification system (using 1, 2, 3, 4 or a, b, c, d).

Make a data table that refers to the numbered sub-group when you list each car (e.g., 4 – Luxury vehicle with new chrome).

Tip: Use notepaper to work out the major sub-categories for each classification system and the primary (first), secondary (second), and tertiary (third) characteristics that define cars put into each sub-group. You may choose to revise these as you work.

Worksheet 1: Classification Schemes

With your team, brainstorm categories (sub-groups) you can use for the three classification systems and criteria that define those categories in the following table. Then, go to the assigned parking lot area and select the ten vehicles you will use as your observations. Once you have selected the vehicles, review the categories you came up with and make any modifications you feel will make your classification system more effective.

Chronological classification: Age of the vehicle

Sub-groups

Defining criteria

Utility classification: Function of the vehicle

Sub-groups

Defining criteria

Social classification: Social status of the owners of the vehicles

Sub-groups

Defining criteria

Worksheet 2: Data Table

Use the following data table to record the attributes each vehicle possesses using the criteria you defined for your sub-groups. Make sure that the characteristics you record reflect why you assigned each car to a particular sub-group. Note that you will not have enough time to look up characteristics such as the cars’ ages on the internet. Make your data table entries neat and readable!

Car number and basic

description

Chronological classification

Utility classification

Social classification

Car number and basic

description

Chronological classification

Utility classification

Social classification

Questions

  1. Did you modify any of the classification systems you created? Why?
  2. Do you feel that you were able to classify all ten automobiles using your system? Why or why not? If not, what would you have had to modify to accommodate all vehicles?
  3. Are there other broad categories you think would be better suited for classifying vehicles (For example, was function useful for your classification?)? Why or why not?
  4. Compare your categories to categories created by another group. Are they the same or different? If they are different, how so? Why might this be?
  5. How can classification systems lead researchers to look at and analyze a subject in a particular way?

Reconstructing Environments and Subsistence Patterns

By the end of this chapter, you will be able to:

    • Explain what archaeologists learn by reconstructing past environments
    • Describe what archaeologists learn by studying flora and fauna in the archaeological record
    • Outline the types of macro and micro evidence used by archaeologists
    • Articulate specific types of evidence archaeologists use to determine if a site was used by foragers or agriculturalists
    • Calculate minimum number of individuals (MNIs) and number of identified specimens (NISPs)

To understand and interpret past human behavior, archaeologists need a complete understanding of the past natural environment and regional climate at a site. Reconstructing the environment and climate allows archaeologists to identify the plants and animals with which humans shared the landscape and examine how humans at the time adapted in response to the resources available to them. This chapter reviews a few of the ways archaeologists can use data to reconstruct the environment and climate at the time a site was occupied and identify food resources in terms of the flora (plants) and fauna (animals) that would have been available to the site’s occupants.

Sedimentology, which analyzes how sediments were deposited at a site in the past, is one of the tools archaeologists use to analyze past environments and climates. The size and shape of deposits and the texture, size, and shape of the material they contain all give archaeologists clues about how the sediment ended up at a particular location. For example, a glossy, rounded sediment that’s relatively small in size was likely carried a long distance by water before being deposited. Scattered fields of rocks and other debris of various sizes and shapes, on the other hand, point to transportation by a glacier.

In terms of flora, tree rings can provide useful information about regional variations in climate, particularly in terms of the amount of rainfall at the time. For many types of trees, each ring in a cross- section of the trunk identifies one year of growth with widest rings during unusually wet years and thinnest rings during severe drought years. Individual tree species respond differently to climatic conditions and thus provide somewhat different data. Archaeologists trained in dendrochronology can “read” the tree ring data and obtain information about the climate that existed when the rings were created, including changes in the climate over time.

Other large plant remains, called macrobotanicals, are also useful in reconstructing environments. Archaeologists can identify plant species at a site even when they are no longer present from imprints left behind by seeds and fruits in sediment and from charcoal left behind from burning wood in a fire pit. Reconstructing the environment helps determine whether plants found at a site were native to the area or likely came from another region and environment, indicating travel and/or trading relationships. And by examining the associations between macrobotanical remains and other artifacts, we gain information about how the plants were used by humans in the past.

Small microbotanical remains include items such as pollen grains, which are microscopic, and small seed and plant structures. They are often abundant in archaeological sites but are not always studied because

collection requires fine screening techniques such as water flotation. Palynology refers to the study of pollen grains, which has been an integral part of archaeology since the early twentieth century. Their size, shape, and structure can be used to identify the genus of plant that produced the grains. Like all organic matter, pollen grains are best preserved in dry environments such as caves and in anaerobic conditions such as those found in peat bogs.

Pollen is collected using a tool similar to an auger probe. Archaeologists extract long vertical cores of soil and sediment and examine carefully measured segments of the cores under a microscope to view and identify the pollen. Sometimes a more-involved chemical process is needed to remove the pollen grains from the matrix. In that case, the task is turned over to a palynologist. Once the grains are visible, each type of pollen in the sample is identified (typically at the genus level only) and counted. The results can be presented graphically to show how plant species present at the site changed over time or during its occupation.

Phytoliths are another type of microbotanical remains. They are minute particles of silica (silica also makes up sand) from plant cells that can survive long after all other parts of a plant, including pollen, decompose. Plants produce these particles in large quantities, and phytoliths are commonly found in the remnants of hearths, in layers of ash, inside pottery that contained plants at one time, and wedged in the crevices of animal teeth. Phytoliths can, in many cases, identify plants at the genus and species level and are used to confirm pollen sequences determined from core samples.

Diatoms are a type of plant microfossil that consist of single-celled algae found in water that have silica cell walls instead of the cellulose cell walls found in plants. Thus, like phytoliths, diatoms survive long after cellulose plants decompose. Diatoms have been studied for more than 200 years, and many varieties, each with a unique structure, have been identified and classified. Their well-defined shapes allow archaeologists to identify the specific diatoms uncovered at a site, and the assemblage of diatoms present can be used to answer questions about the salinity (salts), alkalinity (bases), and nutrient content of the water in which they formed.

When archaeologists study animal (fauna) remains at a site, they are particularly interested in how the animals wound up there—whether they were raised there by occupants, were wild and occurred naturally at the site, or were brought there by the occupants or by predators. Generally, large animal remains (macrofauna) are not as useful to archaeologists when reconstructing an environment as small animal remains (microfauna). Animals such as deer, buffalo, and boars often occupy large territories that shift with changes in the environment. Small animals such as rodents, bats, and other insectivores tend to be associated with localized geographic features such as caves and swamps. Burrowing animals present a challenge, however, because remains found at a site could represent animals present when the site was occupied or animals that burrowed down to that location hundreds or thousands of years later.

Another example of microfauna remains that can be useful in reconstructing an environment is owl pellets—something you might have dissected in school. The pellets are the regurgitated remains of the owl’s meal, consisting of the bones, teeth, claws, and fur that they cannot digest. Owls do not travel far when hunting so their pellets provide a snapshot of the microfauna available at the time within a radius of just a few kilometers.

Remains of birds and of land and marine mollusks (snails) are also good indicators of climate change and the local environment. Both species are generally fairly well preserved, and the particular species present reflect the local climate. Birds, for example, occupy different types of climates in terms of annual average temperature and the presence or lack of fresh and salt water. Archaeologists compare modern species of mollusks and the habitats they prefer with changes in the percentage of various marine mollusks in the past to reveal interesting information about shifts in coastal micro-climates that determine whether a shore is rocky or sandy.

Whatever type of animal species archaeologists study when reconstructing a past landscape, it is important not to rely on a single species indicator. Basing a reconstruction solely on the calcium carbonate of land mollusks, for example, would likely miss important details represented by other animal remains at the site.

In addition to climates and natural environments, archaeologists reconstruct the diets of those who occupied a site using plant and animal remains. It is important to realize that there is a big difference between a meal and a diet. A meal is a single event—your dinner last night, for example. From an archaeological perspective, it is nearly impossible to reconstruct a single event at a site. That kind of information typically comes from analyses of fecal matter, stomach contents, and written records. Diet, on the other hand, is the long-term pattern of consumption and represents the types of foods eaten on a regular basis. Many lines of evidence are used to reconstruct the diet of a culture. Zooarchaeology is the study of animal bones, and paleoethnobotany is the study of past uses of plants. However, as noted earlier, archaeologists have to understand the preservation of the site and its taphonomy (study of what happens to archaeological remains after burial or deposition) to determine whether the archaeological materials in question were brought to the site and consumed by humans or wound up in the archaeological record in another way.

When trying to reconstruct diet using macrobotanical remains, archaeologists need a large sample size. One cannot conclude anything about diet from the presence of one peach pit or one grape seed; in fact, from such scant evidence, it is not clear whether the fruit was eaten at all, let alone whether it was a regular part of a human’s diet. When using pollen data, archaeologists must collect a minimum of 100 grams of pollen of a species before they can clearly determine the plant’s importance in a diet.

Whatever types of plant remains are recovered, it is important to quantify the remains by weight and number and arrange them graphically by abundance much in the same way palynological pollen data is presented when reconstructing a past landscape. Plant remains are both weighed and counted because either method alone would favor certain types of plants over others.

It is important to reconstruct diets not only for hunter-gatherers and other prehistoric groups but also for more-recent agricultural groups. An analysis of chemical residues such as proteins, fatty acids, and DNA can be used for simple identifications of plants in agricultural settings. Residues found on artifacts such as stone sickles (phytoliths) used to harvest wheat, for example, can confirm that the occupants engaged in harvesting practices. The study of processes of domestication of wild species is also important in archaeology. Sometimes the transition from wild to domestic is fairly easy to see archaeologically, such as morphological changes in a plant’s structure (e.g., the transition from maize to the corn cob we know today is obvious).

When analyzing animal remains for their role in a people’s diet, archaeologists have to take several factors into account. One is how the animal ended up at the site. Another important consideration is whether the animal was eaten or was used for some other purpose, such as providing milk or antlers, horns, and skins for tools and clothing. To determine if the animal was used for food, archaeologists look for marks on bones that indicate that a human scraped meat from the bone with a tool or cut the bones versus marks of predators gnawing on the carcass and etching of the bones by plants. A scanning electron microscope can examine the bones for minute signs of wear. Human-made tools typically leave V-shaped marks while gnawing of carnivores leaves more rounded marks.

When trying to make sense of animal remains at an archaeological site, some basic data are collected and tabulated before they are examined more thoroughly. Often the first step is to identify the species, if possible. Then, the remains are quantified to determine both how many pieces of bone there are and the likely number of individuals the remains represent. The raw count of pieces of bone is the number of identified specimens (NISP). So, say, twelve femurs from ancient cattle. The minimum number of individuals (MNI) accounts for how many individual animals can be represented by the number of specimens. Consider the twelve femurs from cattle. If four of the specimens are right femurs and eight are left femurs, the MNI (minimum number) is four since each cow had only one right femur.

Archaeologists also calculate the meat weight provided by an individual specimen, which varies with the age and sex of the animal and the season in which it died.

After collecting basic quantitative data about bones at a site, archaeologists study other aspects of the remains, such as the sexes and likely ages of the animals, which can provide clues about whether the animals were wild or domesticated. Methods for determining the age and sex of animals from bones are similar to ones used with human skeletons. Like humans, male and female animals have different pelvic structures. Archaeologists also look at teeth, horns, and antlers since female deer species do not have antlers and male carnivores typically have larger canine teeth. They also examine the eruption and amount of wear on teeth and how developed long bones such as femurs are, which points to the age of the animal. Seasonality—when the animals died—is estimated using the animals’ characteristics, such as births and shedding of antlers that occur only in certain seasons. Migratory patterns are also useful for determining the time of year when many species of mammals and birds died.

One last feature that is important to archaeologists is whether the animals were domesticated or wild. As with plants, many physical properties of an animal change as a result of domestication. In general, as they are domesticated, animals tend to get smaller, and changes in their diets can be reflected in their teeth. The presence of some agricultural tools such as plows and yokes indicate that the animals were used to work the land. Finally, some deformities and diseases evident on animal skeletons also point to domestication; osteoarthritis, for example, is often present in the lower limbs of animals used for plowing and transportation.

Finally, to truly understand what human occupants of a site ate, archaeologists examine and analyze their teeth. Abrasive particles in food can leave striations on the enamel, and the orientation and length of the striations are directly related to the occupants of the site and their food preparation and cooking processes. Abrasive particles in food also lead to tooth decay. Native Californians, for example, routinely ate acorn meal, an extremely gritty food that left marks on their teeth and accelerated tooth decay, distinguishing them from other native people who did not consume acorns. Substantial tooth decay and loss can also be an indicator of diets dominated by starchy and sugary foods and carbohydrates, which

would have been consumed because they were the most abundant food source. In recent years, analysis of isotopic markers found in both teeth and human bones have expanded our knowledge of past peoples’ long-term dietary patterns, including whether they relied primarily on land or marine resources for food. Additionally, isotopic markers can identify substantial shifts in diets, which are typically understood to have arisen when individuals moved to new locations.

Terms You Should Know

diet diatoms

macrobotanical macrofauna meal

meat weight microbotanical microfauna

minimum number of individuals (MNI) number of identified specimens (NISP) owl pellets

paleoethnobotany palynology phytoliths sedimentology zooarchaeology

Study Questions

  1. Suppose you have an archaeological site that contains the remains of sloth bones. In the assemblage are 6 phalanges (toe bones), 5 complete skulls, 10 femurs, and 55 vertebrae. Calculate the MNI and NISP for the sloths at this site.
  2. What can phytoliths and diatoms tell archaeologists about a past environment?
  3. What is the difference between a meal and a diet? Give an example.
  4. What specific kinds of archaeological evidence related to flora and fauna can provide archaeologists with clues that the site was occupied by agriculturalists?
  5. Why are macrofauna less useful than microfauna when reconstructing the past environment?

Activity 10.1 Reconstructing Paleoenvironments

Gillian Wong, University of Tübingen

Hi, I’m Gillian Wong, a zooarchaeologist who specializes in using microfauna—small animals like rodents, insectivores, bats, reptiles, and amphibians—to reconstruct past environments. I use these reconstructions to address questions about hunter-gatherer landscape use and adaptation. This exercise uses a fictional data set but is based on actual work I did for my Ph.D. at a site in southwestern Germany.

Our first year of excavation at the site was a year of test excavations, meaning we were testing the location for intact archaeological deposits. As the faunal analyst for the site, I first addressed the task of determining whether the site was from the Holocene (11,700 YA to the present), the Pleistocene (2,580,000 to 11,700 YA), or both. This temporal distinction allowed us to predict what cultural remains would likely be present. Fortunately, we can use the rodent and insectivore remains from a site to make this determination, which tends to be much faster than using C-14 dating.

Rodent and insectivore (insect-eating) remains are deposited in archaeological sites as a result of predation by raptors and small carnivores; they almost never end up at sites in large numbers as a result of human activity. Many rodents and insectivores live only in specific environments, and the latest Pleistocene and Holocene environments in central Europe were very different. During the latest part of the Pleistocene, the environment in central Europe was primarily cold, dry tundra and steppes (forestless grass lands). During the Holocene, the environment was warmer and was forested.

The data set and excavation methods presented in this activity are based on work conducted for my Ph.D. and excavation methods used by the University of Tübingen.

Activity Goal:

Determine whether you can detect the Pleistocene-Holocene boundary at the site using the microfaunal remains recorded in the data set. If you can detect the boundary, state where it is stratigraphically.

About the data:

The following data describe remains found at Paleolithic rock shelter sites in southern Germany. The fictional site has five archaeological horizons (strata) numbered from the top layer and proceeding downward as 1, 2, 2a, 3, and 4.

The fictional site was excavated in quadrants that were 1 meter by 1 meter in dimension. Each quadrant has its own “find numbers,” meaning that more than one quadrant can produce the same find number. Therefore, each artifact is identified by the designation of the quadrant (A, B, C, etc.) and the find number—A112, for example, signifies that the artifact was the 112th find from quadrant A.

Microfaunal remains, usually bones and teeth, were recovered during screening because of their small size. In the following database, all of the microfaunal remains came from water-screened sediment so the Artifact Type for those lines is “Sediment Bucket.” All of the macrofaunal specimens yielded by a bucket of sediment (from several to hundreds) were assigned a single find number.

Most of the recorded data describe teeth. You’ll notice, for example, many references to “lower M1” in the Element column. This means that the specimen recorded is a lower first molar. You’ll also see “lower P4,” which refers to lower fourth premolars. “C” stands for canine and “I” stands for incisor.

Instructions:

  1. Review the microfauna database.
  2. Use the following database and information about rodent and insectivore environmental preferences to determine whether a stratigraphic differentiation between the cold, open Pleistocene and the warm, forested Holocene is evident at the site.
  3. Present your results:
    1. Make a figure showing the presence or absence of cold-adapted and warm-adapted microfauna for each archaeological horizon.
    2. Make a table quantifying the number of specimens belonging to each taxon (genus and species) for the five archaeological horizons.
    3. Write a report that clearly states the following:
      1. whether you were able to find a Pleistocene-Holocene transition at the site and, if so, where it was located stratigraphically.
      2. the data you used to draw your conclusions.
      3. Any uncertainties presented by the data.

Environmental Preferences of Microfauna*

Common name

Species name

Environmental preference

Comments

Common Shrew

Sorex araneus

Prefers habitats that have dense vegetation and are damp, such as riparian forests and reed beds.

Does not live in very dry (arid) habitats.

Insectivore; from the sub-family Soricinae (red-toothed shrews).

Eurasian Water Shrew

Neomys fodiens

Prefers to live near streams, lakes, and marshes.

Insectivore; from the sub-family Soricinae

(red-toothed shrews).

Common Mole

Talpa europaea

No specific preference except for ground that is dig-able (not frozen or close to bedrock) because they live almost their

entire lives underground.

Insectivore; identifiable by its teeth, cranium, and forelimb long bones

(such as the humerus).

Edible

Dormouse

Glis glis

Prefers to live in woodlands,

especially deciduous woodlands.

Rodent.

Yellow-Necked

Mouse

Apodemus flavicollis

Prefers to live in woodlands,

especially deciduous woodlands.

Rodent.

Common name

Species name

Environmental preference

Comments

Red-backed Vole

Myodes glareolus

Prefers forested areas or densely covered clearings on the margins

of forests.

Rodent.

Water Vole

Arvicola Terrestris

Prefers to live near bodies of water (rivers, streams, marshes, lakes) in both lowlands and on

mountains.

Rodent.

Common Vole

Microtus arvalis

Lives in a wide variety of open habitats but has no particular preference.

Rodent; only identifiable by its lower first molar. Often grouped with M.

agrestis.

Field Vole

Microtus agrestis

Prefers areas with dense vegetative cover and areas that are wet.

Rodent; only identifiable by its lower first molar and upper second molar. Often grouped with M.

arvalis.

Narrow-headed Vole

Microtus gregalis

Prefers tundra and steppe environments that are open and cold. In forests and semi-deserts,

it lives in grassy areas.

Rodent; only identifiable by its lower first molar.

Eurasian Snow Vole

Chionomys nivalis

Prefers mountainous areas above the tree line where it is rocky, open, and cooler.

Rodent; only identifiable by its lower first molar or baculum

(penis bone).

Collared

Lemming

Dicrostonyx

torquatus

Prefers cold tundra

environments.

Rodent.

* The environmental preference data come from the following sources:

Mathias et al. 2017. Microtus agrestis (Rodentia: Cricetidae). Mammalian species 49(944): 23-39. Niethammer, J. and Krapp, F. 1982. Handbuch der Säugetiere Europas. Band 2/I Nagetiere II.

Akademische Verlagsgesellschaft Wiesbaden.

The IUCN Red List of Threatened Species: https://www.iucnredlist.org.

Walker, Ernest P. 1968. Mammals of the World. Second Edition. Volume II. The John Hopkins Press, Baltimore.

Data Set

Quad.

Find #

Arch. Horizon

#

Taxon

Element

Side

Portion

Comment

A

7

1

12

Microtus arvalis/agrestis

lower M1 (molar 1)

L

complete

oxide staining

A

7

1

4

Microtus arvalis/agrestis

lower M1

R

complete

A

7

1

1

Glis glis

upper M3 (molar 3)

R

complete

oxide staining

A

7

1

1

Sorex araneus

lower P4 (premolar 4)

L

complete

A

7

1

2

Myodes glareolus

lower M2 (molar 2)

R

complete

A

15

1

2

Microtus arvalis/agrestis

lower M1

L

anterior (back) half

oxide staining

A

15

1

5

Microtus arvalis/agrestis

lower M1

R

complete

A

15

1

1

Apodemus flavicollis

lower M1

R

complete

articulates with the mandible and lower M2 and M3

A

15

1

1

Apodemus flavicollis

lower M2

R

complete

articulates with the mandible and lower M1 and M3

A

15

1

1

Apodemus flavicollis

lower M3

R

complete

articulates with the mandible and lower M1 and M2

A

15

1

1

Apodemus flavicollis

Mandible (lower jaw)

R

horizontal ramus (back part of jaw)

articulates with the lower M1, M2, and M3

A

21

1

2

Microtus arvalis/agrestis

lower M1

L

nearly complete

oxide staining

A

33

1

4

Microtus arvalis/agrestis

lower M1

L

complete

A

33

1

6

Microtus arvalis/agrestis

lower M1

R

nearly complete

A

33

1

3

Myodes glareolus

lower M1

L

complete

oxide staining

A

33

1

1

Talpa europea

humerus (upper arm bone)

R

nearly complete

A

35

1

7

Microtus arvalis/agrestis

lower M1

L

complete

oxide staining

A

35

1

5

Microtus arvalis/agrestis

lower M1

R

complete

oxide staining

Quad.

Find #

Arch. Horizon

#

Taxon

Element

Side

Portion

Comment

A

35

1

1

Arvicola terrestris

upper M2

R

complete

oxide staining

A

35

1

1

Arvicola terrestris

upper M1

R

complete

A

35

1

1

Myodes glareolus

lower M1

L

complete

A

51

2

1

Sorex araneus

mandible

L

complete

oxide staining

A

51

2

1

Sorex araneus

lower P4

L

proximal (upper) horizontal ramus

A

51

2

10

Microtus arvalis/agrestis

lower M1

L

nearly complete

A

51

2

3

Myodes glareolus

upper M3

R

complete

oxide staining

A

51

2

12

Microtus arvalis/agrestis

lower M1

R

nearly complete

A

52

2

3

Myodes glareolus

lower M1

L

complete

oxide staining

A

54

2

8

Microtus arvalis/agrestis

lower M1

L

nearly complete

A

54

2

2

Microtus arvalis/agrestis

lower M1

R

nearly complete

oxide staining

A

54

2

2

Myodes glareolus

upper M1

R

complete

oxide staining

A

54

2

1

Myodes glareolus

upper M2

R

complete

A

55

2

2

Microtus arvalis/agrestis

lower M1

R

complete

oxide staining

A

55

2

1

Glis glis

lower M2

L

nearly complete

A

72

2

1

Microtus arvalis/agrestis

lower M1

L

complete

oxide staining

A

72

2

3

Microtus arvalis/agrestis

lower M1

R

complete

oxide staining

A

72

2

1

Sorex araneus

lower I1 (incisor 1)

L

complete

articulates with the mandible and lower C

A

72

2

1

Sorex araneus

lower C (canine)

L

nearly complete

articulates with the mandible and lower I1

A

72

2

1

Sorex araneus

mandible

L

complete

articulates with the lower I1 and C; oxide staining

A

73

2

1

Talpa europea

humerus

L

complete

oxide staining

Quad.

Find #

Arch. Horizon

#

Taxon

Element

Side

Portion

Comment

A

73

2

3

Microtus arvalis/agrestis

lower M1

L

nearly complete

A

73

2

9

Microtus arvalis/agrestis

lower M1

R

nearly complete

oxide staining

A

76

2

4

Microtus arvalis/agrestis

lower M1

L

nearly complete

oxide staining

A

76

2

4

Myodes glareolus

lower M1

L

nearly complete

oxide staining

A

77

2

2

Microtus arvalis/agrestis

lower M1

R

nearly complete

A

77

2

5

Microtus arvalis/agrestis

lower M1

L

nearly complete

oxide staining

A

77

2

2

Myodes glareolus

lower M2

L

complete

oxide staining

A

77

2

1

Myodes glareolus

lower M3

R

complete

oxide staining

A

77

2

1

Myodes glareolus

upper M3

L

complete

oxide staining

A

77

2

4

Myodes glareolus

lower M1

R

anterior half

oxide staining

A

103

2

6

Myodes glareolus

lower M1

R

complete

A

103

2

7

Myodes glareolus

lower M1

L

complete

oxide staining

A

103

2

1

Microtus arvalis/agrestis

lower M1

L

complete

A

108

2

2

Microtus arvalis/agrestis

lower M1

R

nearly complete

A

109

2

1

Myodes glareolus

lower M1

R

anterior half

oxide staining

A

112

2

1

Apodemus flavicollis

lower M1

L

complete

oxide staining

A

112

2

1

Apodemus flavicollis

upper M1

L

nearly complete

A

112

2

7

Microtus arvalis/agrestis

lower M1

L

nearly complete

oxide staining

A

112

2

2

Microtus arvalis/agrestis

lower M1

R

nearly complete

A

122

2A

3

Myodes glareolus

lower M1

L

complete

oxide staining

A

122

2A

1

Myodes glareolus

upper M1

L

complete

oxide staining

A

122

2A

2

Myodes glareolus

upper M1

R

complete

oxide staining

Quad.

Find #

Arch. Horizon

#

Taxon

Element

Side

Portion

Comment

A

122

2A

3

Myodes glareolus

lower M1

L

nearly complete

A

122

2A

1

Talpa europea

humerus

R

proximal epiphysis and shaft (upper end and long part)

oxide staining

A

122

2A

4

Microtus arvalis/agrestis

lower M1

R

complete

A

124

2A

1

Soricinae

mandible

R

horizontal ramus

A

124

2A

2

Microtus arvalis/agrestis

lower M1

L

complete

oxide staining

A

124

2A

3

Microtus arvalis/agrestis

lower M1

R

nearly complete

oxide staining

A

124

2A

2

Myodes glareolus

lower M1

L

complete

A

125

2A

1

Myodes glareolus

lower M1

R

complete

oxide staining

A

125

2A

5

Myodes glareolus

lower M1

L

nearly complete

oxide staining

A

125

2A

1

Dicrostonyx torquatus

lower M1

R

posterior half

oxide staining

A

126

2A

1

Glis glis

molar

-

half

oxide staining

A

126

2A

4

Microtus arvalis/agrestis

lower M1

L

nearly complete

A

126

2A

1

Microtus arvalis/agrestis

lower M1

R

complete

oxide staining

A

138

3

1

Dicrostonyx torquatus

lower M1

L

distal (lower) half

A

138

3

3

Dicrostonyx torquatus

lower M1

L

nearly complete

A

138

3

2

Dicrostonyx torquatus

lower M2

R

complete

A

138

3

9

Microtus arvalis/agrestis

lower M1

L

complete

A

140

3

11

Microtus arvalis/agrestis

lower M1

R

complete

oxide staining

A

140

3

3

Microtus gregalis

lower M1

L

complete

A

140

3

1

Talpa europea

radius (lower arm bone)

R

nearly complete

oxide staining

Quad.

Find #

Arch. Horizon

#

Taxon

Element

Side

Portion

Comment

A

140

3

4

Dicrostonyx torquatus

lower M1

L

anterior half

A

141

3

5

Dicrostonyx torquatus

lower M1

R

nearly complete

A

141

3

7

Dicrostonyx torquatus

upper M3

L

nearly complete

A

141

3

1

Dicrostonyx torquatus

lower M3

R

complete

A

143

3

2

Dicrostonyx torquatus

upper M1

L

complete

A

143

3

2

Microtus gregalis

lower M1

L

nearly complete

A

143

3

1

Microtus gregalis

lower M1

R

complete

oxide staining

A

143

3

2

Dicrostonyx torquatus

lower M2

R

complete

oxide staining

A

143

3

4

Microtus arvalis/agrestis

lower M1

L

nearly complete

A

143

3

4

Microtus arvalis/agrestis

lower M1

R

nearly complete

A

156

3

3

Microtus arvalis/agrestis

lower M1

L

nearly complete

A

156

3

2

Dicrostonyx torquatus

upper M3

L

complete

A

156

3

6

Dicrostonyx torquatus

upper M3

R

complete

A

156

3

2

Dicrostonyx torquatus

lower M1

R

anterior half

A

159

3

1

Microtus arvalis/agrestis

lower M1

R

nearly complete

A

159

3

3

Microtus arvalis/agrestis

lower M1

L

nearly complete

oxide staining

A

159

3

15

Dicrostonyx torquatus

lower M1

L

complete; nearly complete

A

159

3

10

Dicrostonyx torquatus

lower M1

R

nearly complete

A

159

3

1

Dicrostonyx torquatus

lower M1

L

anterior half

A

159

3

2

Dicrostonyx torquatus

upper M1

R

complete

A

159

3

4

Dicrostonyx torquatus

lower M2

L

complete

oxide staining

Quad.

Find #

Arch. Horizon

#

Taxon

Element

Side

Portion

Comment

A

160

3

4

Microtus gregalis

lower M1

L

nearly complete

A

160

3

1

Myodes glareolus

upper M2

L

complete

A

160

3

6

Dicrostonyx torquatus

upper M1

R

nearly complete

A

160

3

3

Dicrostonyx torquatus

upper M1

L

complete

A

160

3

1

Dicrostonyx torquatus

upper M2

L

complete

A

160

3

3

Dicrostonyx torquatus

upper M3

L

complete

A

160

3

2

Dicrostonyx torquatus

upper M3

R

complete

A

160

3

5

Dicrostonyx torquatus

lower M1

L

nearly complete

oxide staining

A

160

3

8

Dicrostonyx torquatus

lower M1

R

nearly complete

A

160

3

7

Microtus arvalis/agrestis

lower M1

L

nearly complete

A

160

3

4

Microtus arvalis/agrestis

lower M1

R

complete; nearly complete

A

163

3

2

Microtus gregalis

lower M1

L

nearly complete

A

163

3

3

Microtus gregalis

lower M1

R

nearly complete

A

163

3

2

Microtus arvalis/agrestis

lower M1

L

nearly complete

A

163

3

1

Microtus arvalis/agrestis

lower M1

R

nearly complete

A

163

3

2

Dicrostonyx torquatus

lower M1

L

posterior half

oxide staining

A

163

3

4

Dicrostonyx torquatus

lower M1

R

nearly complete

A

163

3

4

Dicrostonyx torquatus

lower M2

L

nearly complete

A

163

3

3

Dicrostonyx torquatus

lower M2

R

complete

A

163

3

2

Dicrostonyx torquatus

lower M3

R

complete

A

163

3

6

Dicrostonyx torquatus

upper M1

L

complete

A

163

3

4

Dicrostonyx torquatus

upper M1

R

complete

Quad.

Find #

Arch. Horizon

#

Taxon

Element

Side

Portion

Comment

A

163

3

1

Dicrostonyx torquatus

upper M2

L

nearly complete

A

163

3

4

Dicrostonyx torquatus

upper M3

L

complete

A

163

3

1

Dicrostonyx torquatus

upper M3

R

complete

A

163

3

1

Neomys fodiens

lower M2

L

complete

articulates with lower M1 and mandible

A

163

3

1

Neomys fodiens

lower M1

L

complete

articulates with lower M2 and mandible

A

163

3

1

Neomys fodiens

mandible

L

complete

articulates with lower M1 and M2

A

163

3

10

Dicrostonyx torquatus

lower M1

L

posterior half

A

163

3

8

Dicrostonyx torquatus

lower M1

R

nearly complete

A

163

3

2

Dicrostonyx torquatus

lower M2

R

complete

A

163

3

2

Dicrostonyx torquatus

upper M1

L

complete

A

163

3

4

Microtus arvalis/agrestis

lower M1

L

nearly complete

oxide staining

A

163

3

3

Microtus arvalis/agrestis

lower M1

R

nearly complete

A

163

3

5

Microtus gregalis

lower M1

L

complete

oxide staining

A

184

3

4

Dicrostonyx torquatus

lower M1

L

nearly complete

A

184

3

4

Dicrostonyx torquatus

lower M1

R

nearly complete

A

184

3

1

Dicrostonyx torquatus

small tooth fragment

NA

3 triangles

A

184

3

2

Dicrostonyx torquatus

upper M1

L

nearly complete

A

186

3

1

Chionomys nivalis

bacculum

NA

complete

A

186

3

2

Microtus arvalis/agrestis

lower M1

L

nearly complete

A

186

3

3

Microtus arvalis/agrestis

lower M1

R

complete

A

186

3

2

Dicrostonyx torquatus

lower M1

L

complete

Quad.

Find #

Arch. Horizon

#

Taxon

Element

Side

Portion

Comment

A

186

3

1

Dicrostonyx torquatus

upper M1

L

complete

A

189

3

9

Dicrostonyx torquatus

lower M1

L

nearly complete

A

189

3

11

Dicrostonyx torquatus

lower M1

R

nearly complete

A

189

3

2

Dicrostonyx torquatus

lower M2

L

complete

oxide staining

A

189

3

3

Dicrostonyx torquatus

lower M2

L

complete

A

189

3

2

Dicrostonyx torquatus

upper M1

R

nearly complete

A

189

3

3

Microtus gregalis

lower M1

L

complete

A

189

3

1

Microtus gregalis

lower M1

R

complete

oxide staining

A

191

3

1

Chionomys nivalis

lower M1

L

complete

A

191

3

4

Microtus arvalis/agrestis

lower M1

L

complete

A

191

3

5

Microtus arvalis/agrestis

lower M1

R

nearly complete

A

191

3

3

Dicrostonyx torquatus

lower M2

R

complete

A

191

3

1

Dicrostonyx torquatus

lower M3

R

complete

A

191

3

2

Dicrostonyx torquatus

upper M3

R

complete

A

191

3

2

Microtus gregalis

lower M1

L

complete

A

220

4

12

Dicrostonyx torquatus

lower M1

L

nearly complete

A

220

4

7

Dicrostonyx torquatus

lower M1

R

anterior half

oxide staining

A

220

4

5

Dicrostonyx torquatus

lower M2

L

complete

A

220

4

4

Dicrostonyx torquatus

lower M2

R

nearly complete

A

220

4

2

Dicrostonyx torquatus

lower M3

L

complete

A

220

4

8

Dicrostonyx torquatus

upper M1

L

complete

A

220

4

11

Dicrostonyx torquatus

upper M1

R

complete

oxide staining

A

220

4

3

Dicrostonyx torquatus

upper M2

L

nearly complete

A

220

4

4

Dicrostonyx torquatus

upper M3

L

complete

A

220

4

2

Dicrostonyx torquatus

upper M3

R

complete

Quad.

Find #

Arch. Horizon

#

Taxon

Element

Side

Portion

Comment

A

220

4

7

Microtus arvalis/agrestis

lower M1

L

nearly complete

A

220

4

9

Microtus arvalis/agrestis

lower M1

R

complete; nearly complete

A

223

4

4

Microtus arvalis/agrestis

lower M1

L

complete; nearly complete

A

223

4

8

Microtus arvalis/agrestis

lower M1

R

nearly complete

A

223

4

1

Dicrostonyx torquatus

lower M1

L

posterior half

A

223

4

9

Dicrostonyx torquatus

lower M1

R

nearly complete

A

223

4

3

Dicrostonyx torquatus

lower M2

L

complete

A

223

4

1

Dicrostonyx torquatus

lower M3

R

complete

A

223

4

6

Dicrostonyx torquatus

upper M1

L

complete

A

223

4

7

Dicrostonyx torquatus

upper M1

R

complete

A

223

4

2

Dicrostonyx torquatus

upper M2

L

nearly complete

A

223

4

4

Dicrostonyx torquatus

upper M2

R

complete

A

223

4

3

Dicrostonyx torquatus

upper M3

R

complete

A

223

4

6

Microtus gregalis

lower M1

L

complete

A

223

4

5

Microtus gregalis

lower M1

R

complete

A

224

4

1

Talpa europaea

humerus

R

complete

A

224

4

4

Dicrostonyx torquatus

lower M1

L

nearly complete

A

224

4

5

Dicrostonyx torquatus

lower M1

R

nearly complete

A

224

4

2

Dicrostonyx torquatus

upper M1

L

complete

A

224

4

1

Dicrostonyx torquatus

upper M1

R

complete

A

224

4

3

Microtus arvalis/agrestis

lower M1

L

nearly complete

A

224

4

3

Microtus arvalis/agrestis

lower M1

R

complete

A

228

4

3

Microtus gregalis

lower M1

L

complete

Quad.

Find #

Arch. Horizon

#

Taxon

Element

Side

Portion

Comment

A

228

4

1

Glis glis

upper M2

L

crown complete, roots broken

oxide staining

A

228

4

5

Microtus arvalis/agrestis

lower M1

L

complete

A

228

4

4

Microtus arvalis/agrestis

lower M1

R

complete

A

228

4

12

Dicrostonyx torquatus

lower M1

L

nearly complete

A

228

4

14

Dicrostonyx torquatus

lower M1

R

nearly complete

A

228

4

4

Dicrostonyx torquatus

lower M2

L

complete

A

228

4

4

Dicrostonyx torquatus

lower M2

R

complete

A

228

4

2

Dicrostonyx torquatus

lower M3

L

complete

A

228

4

6

Dicrostonyx torquatus

upper M1

R

complete

A

228

4

8

Dicrostonyx torquatus

upper M1

L

complete

A

228

4

2

Dicrostonyx torquatus

upper M2

L

complete

A

228

4

2

Dicrostonyx torquatus

upper M2

R

nearly complete

A

228

4

2

Dicrostonyx torquatus

upper M3

L

complete

A

228

4

3

Dicrostonyx torquatus

lower M1

R

posterior half

A

249

4

2

Dicrostonyx torquatus

upper M3

L

complete

oxide staining

A

249

4

1

Dicrostonyx torquatus

upper M3

R

complete

A

249

4

2

Dicrostonyx torquatus

upper M2

L

nearly complete

A

249

4

2

Dicrostonyx torquatus

upper M1

L

nearly complete

A

249

4

2

Dicrostonyx torquatus

upper M1

R

complete

A

249

4

1

Dicrostonyx torquatus

lower M3

L

complete

A

249

4

1

Dicrostonyx torquatus

lower M3

R

complete

A

249

4

3

Dicrostonyx torquatus

lower M2

L

nearly complete

A

249

4

5

Dicrostonyx torquatus

lower M2

R

complete

Quad.

Find #

Arch. Horizon

#

Taxon

Element

Side

Portion

Comment

A

249

4

7

Dicrostonyx torquatus

lower M1

L

nearly complete

A

249

4

11

Dicrostonyx torquatus

lower M1

R

nearly complete

A

249

4

4

Microtus arvalis/agrestis

lower M1

L

complete

oxide staining

A

249

4

4

Microtus arvalis/agrestis

lower M1

R

complete

A

251

4

3

Microtus gregalis

lower M1

L

complete

A

251

4

7

Microtus gregalis

lower M1

R

complete

A

251

4

4

Dicrostonyx torquatus

lower M1

L

nearly complete

A

251

4

5

Dicrostonyx torquatus

lower M1

R

nearly complete

A

251

4

1

Dicrostonyx torquatus

upper M3

R

complete

A

251

4

1

Dicrostonyx torquatus

upper M1

R

nearly complete

A

251

4

4

Microtus arvalis/agrestis

lower M1

L

complete

A

252

4

1

Microtus arvalis/agrestis

lower M1

L

complete

A

252

4

6

Microtus arvalis/agrestis

lower M1

R

nearly complete

A

252

4

2

Dicrostonyx torquatus

lower M1

L

anterior half

A

252

4

8

Dicrostonyx torquatus

lower M1

L

nearly complete

A

252

4

9

Dicrostonyx torquatus

lower M1

R

nearly complete

A

257

4

1

Chionomys nivalis

lower M1

R

complete

A

257

4

2

Dicrostonyx torquatus

lower M1

R

anterior half

A

257

4

4

Dicrostonyx torquatus

lower M1

R

nearly complete

A

257

4

1

Dicrostonyx torquatus

lower M1

L

complete

A

257

4

2

Dicrostonyx torquatus

upper M1

R

complete

A

257

4

2

Dicrostonyx torquatus

upper M1

L

complete

A

257

4

2

Microtus gregalis

lower M1

L

complete

Quad.

Find #

Arch. Horizon

#

Taxon

Element

Side

Portion

Comment

A

257

4

3

Microtus arvalis/agrestis

lower M1

L

nearly complete

A

299

4

2

Dicrostonyx torquatus

lower M2

L

nearly complete

A

299

4

1

Soricinae

lower M2

L

nearly complete

A

299

4

2

Dicrostonyx torquatus

lower M3

R

complete

A

299

4

4

Dicrostonyx torquatus

lower M1

R

nearly complete

oxide staining

A

299

4

1

Dicrostonyx torquatus

upper M1

L

complete

A

299

4

2

Dicrostonyx torquatus

upper M3

L

complete

A

299

4

3

Dicrostonyx torquatus

upper M3

R

complete

A

300

4

4

Dicrostonyx torquatus

lower M1

L

nearly complete

A

300

4

1

Dicrostonyx torquatus

lower M2

L

complete

A

300

4

1

Microtus agrestis

upper M2

R

complete

A

300

4

3

Microtus arvalis/agrestis

lower M1

L

nearly complete

A

300

4

2

Microtus arvalis/agrestis

lower M1

R

complete

A

304

4

9

Dicrostonyx torquatus

lower M1

L

nearly complete

A

304

4

12

Dicrostonyx torquatus

lower M1

R

nearly complete

A

304

4

2

Dicrostonyx torquatus

lower M1

R

posterior half

A

304

4

4

Dicrostonyx torquatus

lower M1

R

anterior half

oxide staining

A

304

4

4

Dicrostonyx torquatus

lower M2

L

complete

A

304

4

5

Dicrostonyx torquatus

lower M2

R

complete

A

304

4

3

Dicrostonyx torquatus

lower M3

L

complete

A

304

4

1

Dicrostonyx torquatus

lower M3

R

complete

A

304

4

7

Dicrostonyx torquatus

upper M1

L

nearly complete

A

304

4

10

Dicrostonyx torquatus

upper M1

R

nearly complete

Quad.

Find #

Arch. Horizon

#

Taxon

Element

Side

Portion

Comment

A

304

4

1

Dicrostonyx torquatus

upper M2

L

complete

articulates with maxilla and upper M3

A

304

4

1

Dicrostonyx torquatus

upper M3

L

complete

articulates with maxilla and upper M2

A

304

4

1

Dicrostonyx torquatus

maxilla (upper jaw bone)

L

only tooth row

articulates with upper M2 and M3

A

304

4

2

Dicrostonyx torquatus

upper M2

L

complete

A

304

4

4

Dicrostonyx torquatus

upper M2

R

nearly complete

A

304

4

1

Dicrostonyx torquatus

upper M3

L

complete

A

304

4

4

Dicrostonyx torquatus

upper M3

R

complete

A

304

4

4

Microtus arvalis/agrestis

lower M1

L

nearly complete

A

304

4

7

Microtus arvalis/agrestis

lower M1

R

nearly complete

A

304

4

6

Microtus gregalis

lower M1

L

nearly complete

A

304

4

6

Microtus gregalis

lower M1

R

nearly complete

A

305

4

6

Dicrostonyx torquatus

lower M1

R

complete

A

305

4

2

Dicrostonyx torquatus

lower M1

L

posterior half

A

305

4

1

Dicrostonyx torquatus

lower M2

R

nearly complete

A

305

4

2

Dicrostonyx torquatus

upper M1

L

complete

A

305

4

3

Dicrostonyx torquatus

upper M1

R

nearly complete

A

305

4

3

Dicrostonyx torquatus

upper M3

L

complete

A

305

4

2

Microtus arvalis/agrestis

lower M1

L

nearly complete

A

305

4

4

Microtus arvalis/agrestis

lower M1

R

nearly complete

A

305

4

1

Microtus arvalis/agrestis

lower M1

R

complete

articulates with mandible

Quad.

Find #

Arch. Horizon

#

Taxon

Element

Side

Portion

Comment

A

305

4

1

Microtus arvalis/agrestis

mandible

R

nearly complete

articulates with lower M1

Activity 10.2 Reconstructing Diet and Subsistence: Comparing Foraging and Farming

Jenna Santy, University of California, Santa Barbara

The two data sets provided for this activity are based on actual archaeological excavations and have been modified for the purposes of this activity (see the citations for more information). Each data set contains information about plant and animal remains found in an archaeological assemblage—one from the Owens Valley in eastern California and one from Veracruz, Mexico. The two sites date to about the same time period.

The study of archaeological plant remains is called paleoethnobotany and the study of archaeological animal remains is called zooarchaeology. For this activity, you will compare and contrast the two data sets and make some inferences about how the residents of each site made a living. Here’s a big hint: one group obtained much of their food from farming and the other did not.

Online Resources:

  • Google Maps or Google Earth
  • Calflora.org

Use Google Maps (or Google Earth) to look up Bishop, California, and then zoom out so you can see both the Sierra Nevada Mountains to the west and the White Mountains to the east.

Next, look up Lago Catemaco in Veracruz, Mexico, and zoom out so you can see the Gulf of Mexico to the northeast.

Site 1: INY-1384

An ancestral Owens Valley Paiute site located near Bishop, California, at the foot of the eastern Sierra Nevada Mountains, near McGee Creek, and south of the Owens River. The assemblage was radiocarbon-dated to 1750 +/– 40 BP (AD 160 to 240) and came from a single excavated house deposit that included four associated features.

Site 2: Bezuapan

A terminal formative period Olmec site located in Veracruz near the Gulf of Mexico, along the Bezuapan River in lowlands near the Sierra de los Tuxtlas Mountains, and west of Lago Catemaco. The assemblage was radiocarbon-dated to 1790 BP +/– 80 years (AD 80 to 240) and came from two partially excavated house deposits and three associated features.

What was the environment like at each site when it was occupied? How are the sites’ environments different?

The data sets (provided at the end of this activity) represent spreadsheets of subsistence data, one from each site, that contain data on plants and animals, providing a relatively full picture of the resources the residents of the sites at the time used.

This is a relatively full picture but not a complete picture. Why not?

What is preservation bias, and how does it skew our interpretation of these assemblages? Hint: be sure to read the following important notes.

Important Notes:

  • All of the plant remains counted by the paleoethnobotanists are carbonized (charred, burned) because other types of plants were not preserved.
    • Think about the process by which food becomes burned. In what context or during what activities do you think the plants were burned? Have you ever accidentally burned something? What were you doing?
  • Most of the identifications include the genus and species name (the genus name is capitalized and the species name is lower case). When you see Genusname sp., only the genus of the specimen could be identified. It can be difficult to tell several different but closely related species apart.

Go to https://www.calflora.org and search for “Chenopodium.” Be sure to limit the search county to Inyo and check the “Native to California” box.

How many species (including subspecies) of Chenopodium are there in Inyo county?

“Taxa” is the plural version of taxon, and both are inclusive terms that can be used to refer to families, genuses, and species. For example, if three specimens are identified to the species level, two to a genus, and one to a family, six taxa are represented. There are eleven plant taxa represented in INY-1384 and seven in Bezuapan.

After reviewing each data set, answer the following questions.

Question for INY-1384 and Bezuapan

How many animal taxa does each assemblage have?

Questions for INY-1384

  1. What is the most abundant plant taxon? What is the most abundant animal taxon?
  2. What environments (mountains, deserts, rivers, lakes, etc.) did the animal resources come from? Are they the same environments as the site or would the occupants have had to travel some distance to hunt them?
  3. What environments did the plant resources come from? Are they the same environments as the site or would the occupants have had to travel some distance to gather them?
  4. The data set labels some of the faunal remains as “unidentified.” What might make bones unidentifiable?
  5. Several Cyperus tubers were found. What is a tuber? (Check Google if you don’t know and be sure to cite the source of your answer.) List one example of an edible tuber.

Questions for Bezuapan

  1. What is the most abundant plant taxon? What is the most abundant animal taxon?
  2. What environments (mountains, deserts, rivers, lakes, etc.) did the animal resources come from?
  3. Are any of the plants familiar to you? Which ones? How do you obtain those plants to eat and how are they produced?
  4. How do you think the residents of Bezuapan obtained most of their plant resources? Do you think they had to go far to get them?
  5. How do you think the residents of Bezuapan obtained most of their animal resources? Was it in the same way they obtained the plants?

Comparative Questions

  1. Plant parts found by paleoethnobotanists are not necessarily the parts of plants that were used by site inhabitants; archaeologists can find only what is preserved. When humans use nicotine (even today), what part of the plant is used?
  2. What parts of plants were found at INY-1384?
  3. When humans eat avocados, what part of the avocado do they primarily consume? What parts of avocado plants were found at Bezuapan?
  4. Gophers of different types were found at INY-1384 and Bezuapan. Do you think that the inhabitants at those sites hunted gophers or did their remains wind up in the archaeological deposits in some other way? How?
  5. Some of the plant and animal taxa found in the assemblages were not used for food. List two of the taxa that probably were not eaten.
  6. Were any resources found at both INY-1384 and Bezuapan? If so, which ones?
  7. Are there differences in how the occupants of INY-1384 and Bezuapan obtained their plant resources? How about their animal resources? Who were the farmers and who are the foragers?

INY-1384 Data Set

Taxon

Common name

Classification

Part

Count

Note

Plants

Achnatherum hymenoides

rice grass

aquatic plant

seed

2

Artemisia tridentata

big sagebrush

valley floor bush

seed

60

Chenopodium sp.

goosefoot

valley floor / disturbance plant

seed (achene)

28

Ever heard of quinoa? Same genus, different species!

Helianthus sp.

sunflower

valley floor / foothill plant

seed (achene)

1

Mentzelia sp.

blazing star

valley floor plant

seed

5

Scirpus sp.

tule

aquatic plant

seed (achene)

5

Eriogonum sp.

wild buckwheat

valley floor / foothill bush

seed (achene)

2

Fabaceae

bean family

?

seed (bean)

50

only identifiable to family level

Nicotiana sp.

nicotine

disturbance plant

seed

12

probably non-food

Pinus monophylla

single-leaf pinyon pine

mountain slope tree

nutshell

38

pine nuts are a staple, seasonal food source

Cyperus esculentus

yellow nutsedge

aquatic plant

tuber

6

Animals

all remains are bones

Catostomidae

sucker family

fish

5

probably Catostomus fumeiventris, Owens sucker

Siphateles bicolor

Owens tui chub

fish

3

unidentified fish

fish

12

Callipepla sp.

Quail

bird

1

Mareca strepera

Gadwall duck

bird

3

unidentified bird

bird

6

Thomomys sp.

pocket gopher

small mammal

2

Lepus californicus

blacktailed jackrabbit

small mammal

18

3 burned bones

Sylvilagus sp.

cottontail rabbit

small mammal

6

Antilocapra americana

pronghorn

large mammal

6

also called pronghorn antelope

Ovis canadensis

big horn sheep

large mammal

2

lives in Sierra Nevada mountains at high altitudes

Odocoileus hemonius

mule deer

large mammal

5

2 burned bones

unidentified large mammal

large mammal

23

6 burned bones

Bezuapan Data Set

Taxon

Common name

Classification

Part

Count

Note

Plants

Zea mays

maize

field crop

kernel

184

Phaseolus vulgaris

common bean

field crop

seed (bean)

3

Phaseolus coccineus

scarlet runner bean

field crop

seed (bean)

24

Persea americana

avocado

tree crop

pit (fragment ed)

492

Pouteria sapota

sapote

tree crop

pit (fragment ed)

130

Opuntia sp.

prickly pear

other fruits

seed from fruit

1

probably

O. fig-indica

Psidium guayana

guava

other fruits

seed from fruit

1

Animals

all remains are bones

Cichlasoma sp.

Mojarra

fish

4

Bufo sp.

toad

amphibian

23

Staurotypus triporcatus

Mexican giant musk turtle

reptile

2

Cairina moschata

Muscovy duck

bird

2

Meleagris gallopavo

Wild turkey

bird

4

Orthogemoys hispidus

Hispid pocket gopher

small mammal

1

Didelphis sp.

opossum

small mammal

4

Taxon

Common name

Classification

Part

Count

Note

Dasypus movemcinctus

nine-banded armadillo

small mammal

3

Sciurus sp.

tree squirrel

small mammal

3

Sylvilagus sp.

cottontail rabbit

small mammal

4

1 burned bone

Canis familiaris

domestic dog

medium mammal

18

2 burned bones

Tayassu tajacu

collared peccary

medium mammal

2

Odocoileus virginianus

white-tailed deer

large mammal

10

3 burned bones

Citations:

Basgall, Mark E. and Michael G. Delacorte.

2012. Middle Archaic Cultural Adaptations in the Eastern Sierra Nevada: Data Recovery Excavations at INY-1384/H, INY-6249/H, INY-6250, and INY-6251/H. Report on file at Caltrans District 9, Bishop, CA.

VanDerwarker, Amber M.

2006. Farming, Hunting, and Fishing in the Olmec World. University of Texas Press: Austin.

Activity 10.3 Subsistence Signatures

Jason Edmonds, Cosumnes River College

In this activity, you are acting as an assistant professor of archaeology, and you have just been invited by a colleague to participate in a symposium she is organizing for the Society for American Archaeology meeting in the spring. The symposium is titled “From Foragers to Food Producers” and deals with the shift from hunter-gatherers to agriculturalists. You have been asked to present a talk on distinguishing between foragers who intensively use wild plants and agriculturalists who actively cultivate plants to produce food. As luck would have it, you recently returned from surveys at two of your research locations and have two site cases that will work well for the symposium.

Unfortunately, you will only have time to present one of them.

Your instructor will assign you a site to work on—the Ricegrass site or the Hester site. Read the summary of the sites provided at the end of this exercise.

  1. Determine whether the occupants at your assigned site were hunter-gatherers or agriculturalists using the following list of signatures of hunter-gatherers and agriculturalists and how the evidence relates to subsistence strategies.

Signature evidence

Hunter-Gatherer

Agriculturalist

Ceramic form

X

Groundstone technology

X

Hunting tools

X

X

Were the occupants of your site hunter-gatherers or agriculturalists?

  1. Create a table like the one above and list at least 5 kinds of signature evidence from the site you were assigned that support your case for the occupants being either hunter-gatherers or agriculturalists.

For each piece of evidence, indicate whether it suggests hunter-gatherers, agriculturalists, or both. Some kinds of evidence are ambiguous. It is fine to include that evidence, but it should not dominate your table. You need to make clear distinctions between hunter-gatherers and agriculturalists. Though the table above lists only 3 examples, your table must include 5 kinds of evidence. The table must be included in your write-up, which is explained in the next step of the activity.

  1. Briefly discuss your conclusions about the site in two pages or less, double spaced. This paper should include the following sections:
    • Introduction: Briefly describe the site and set up your argument regarding evidence that the site was occupied by hunter-gatherers or by agriculturalists.
    • Body paragraph 1: Explain some of the archaeological signatures typically left by hunter-gatherers and agriculturalists.
    • Body paragraph 2: Apply the signatures you explained to your site in light of the evidence indicated in your table and include the table in the paper. Were the inhabitants hunter-gatherers or agriculturalists? What evidence supports this and why?
    • Conclusion: Summarize your arguments and list three additional kinds of analyses and/or fieldwork you would like to conduct in the future to verify your conclusions. Briefly explain why each additional exploration would be useful (what new information it would reveal).

Archaeological Evidence Relevant to Subsistence Strategies

Archaeological signatures of hunter-gatherers

  • Relatively small sites that likely were inhabited only briefly or seasonally
    • Site deposits are only minimally altered by human activity
  • A relatively large variety of site types and functions within a local area
  • Hunter-gatherers did make pottery and generally used it for cooking rather than for storage
    • Their cooking pots usually had a V-shaped cross-section, wide at the top and narrow at the base
    • Their pottery vessels were sometimes cached/stored for use in following years
  • Cooking and processing features located in communal areas
    • Food shared as a communal resource
  • When present, groundstone tools are often simple and expedient
  • Structures were generally small and relatively ephemeral
  • Typically very few or no differences in the distribution of artifacts and raw materials among structures

Archaeological signatures of early agriculturalists

  • Relatively large sites that indicate year-round occupation
    • Site deposits are often heavily altered by human activity
    • Sites more commonly include human burials
  • Habitation sites are often located near permanent water sources
  • A smaller variety of site types in a local area with certain parts of the landscape sometimes relatively abandoned
  • Relied heavily on use of pottery and typically made finely crafted vessels for a variety of functions, including cooking, storing, and serving
  • Food processing, cooking, and storage features located within individual houses
    • Food was a private, household resource
  • Groundstone tools were used to process plants and were highly refined and curated
  • Structures were relatively large and longer-lasting
  • Households differed in terms of size and access to prestige or luxury goods

Archaeological signatures that are ambiguous with respect to subsistence strategies

  • Both hunter-gatherers and plant agriculturalists hunted wild game so the presence of hunting tools and faunal remains is not a reliable indicator
  • Likewise, both groups engaged in long-distance trade so the mere presence of non-local materials likely is not related to subsistence strategies

Site Summary 1 – Hester Site

The Hester site is located in a freshly plowed, modern agricultural field adjacent to a creek in a temperate grassland at an elevation of 60 feet above sea level. The general region is a mix of grassland and temperate deciduous forest. Unfortunately, plowing has disturbed many of the surface artifacts so it is difficult to see patterns initially. However, careful collection methods and subsequent plotting of artifact distributions reveal seven distinct clusters of artifacts generally associated with darker soil containing charcoal and charred bone fragments. These are taken to indicate the remains of separate structures situated around individual hearths, but no direct evidence (postholes, etc.) of structures remains. You have permission from the landowners to excavate at the site, but, due to time constraints, you are not able to excavate during this field season. The site is moderately sized at 580 square meters. Line Creek is located 75 meters north of the site and flows throughout the year as it is fed by many underground springs. The artifact density is remarkably high, soils at the site are extremely dark, and the organic preservation is surprisingly good.

Bone is present in large numbers but is fragmented. Some of the collected specimens have been identified, however, and they include white-tailed deer, cottontail rabbit, freshwater turtle, and gray fox. Freshwater mussel shells are common at the site, and much of the soil is speckled white with their fragments. You have also identified human remains in the form of a second molar and a distal phalange (toe bone); no other human remains have been identified.

Lithics are the most common artifact and include flakes and finished tools. Flakes are the most abundant, but projectile points and modified flake tools are also common. The projectile points date occupation of the site to roughly 1,200 to 800 YA. Unfortunately, obsidian is not available in this area, and all of the lithics are made of chert. Chert is more difficult to source, but you recognize the bluish gray variety, Swift River chert, which is only found 150 miles to the east. You also determine that five of the seven artifact clusters lack Swift River chert and contain only chert that appears to be local. The other two clusters contain a high percentage of non-local material and are larger so they are considered to be larger houses.

The site contains numerous remains of pottery, all of which are fragmentary. No complete vessels remain. You notice several distinct types of pottery based on the surfaces. The red ware has a smooth, polished surface that has had a red slip applied to change the color of the drab gray body clay. The cord- marked pottery has a roughened outer surface produced by pressing small twined cords or ropes of grass fiber into the wet clay before firing the pot. The complicated ware is marked by intricate incisions and punctuations carved into the wet clay during manufacture of the pottery. Some of the sherds of the complicated ware have this decoration only on the outer surface, some only on the interior lip, and some on both surfaces. The curvature of the rim sherds suggests that the red ware pots represented at the site are a roughly equal mix of vessels with broad and narrow openings. The cord-marked vessels all appear to have had moderate-sized openings, and the complicated ware is dominated by broad openings with only a few having narrow openings. The pottery fragments are clustered tightly around possible hearth features with very few sherds found in what was likely common areas of the site.

The groundstone artifacts are also clustered tightly around hearth features and are made of local sandstone. The most common groundstone artifacts at the site are deeply ground mortars, followed by cylindrical pestle fragments. Additionally, two grooved groundstone ax heads were found along with one grooved sandstone arrow-shaft straightener.

Your survey of the area found several similar sites from the same time period along Line Creek and Shelby Creek a few miles to the south. This site type appears to dominate in the area during this period in time. In forested uplands to the west and north, only two isolated projectile points date to the same time as the Hester Site. All other sites in the uplands appear to be older and composed solely of lithic flakes and projectile points.

Site Summary 2 – Ricegrass Site

The Ricegrass site is located in Crystal Lake Valley. This is a high desert environment that receives little precipitation during the summer. The site is located on the valley floor at an elevation of 4,500 feet above sea level. It is moderately sized at 700 square meters and contains a high concentration of artifacts, indicating either intensive occupation or consistent re-occupation. The site is located 15 meters from a small creek that flows out of the mountains and toward the east. While you were working at the site in late summer, the creek was nearly dry, but it most likely carries much more water during spring and early summer due to snow melt in the mountains.

You have documented five separate rock ring features that appear to be the remains of structures, possibly houses. Additionally, there are some smaller rock rings that likely represent storage features. The soil at the site is darker in color than the matrix off-site.

The relatively few projectile points found date the site to the late prehistorical period about 500 YA. There are numerous obsidian flakes and, fortunately, many are from distinct types of obsidian from the region that you can identify visually. Most of the flakes appear to be from the Dyer source, which is 75 miles to the south, but some are from the local Boonie source. There does not appear to be any differences in distribution of the obsidian sources at the site or between individual rock rings.

Pottery is present, and you have collected a small number of sherds from the surface.

More interesting, however, is a found cache of 12 whole pots. They are all similar in size, holding approximately 6 liters. Each pot flares upward from a fairly narrow base to a wide mouth at the top, generally forming a V-shaped cross-section. The pot walls are fairly thin, appear to be crudely made, and are similar to the pot sherds found. Their exterior surfaces are roughened but not decorated and are darker in color than the interior surfaces. The pots are completely empty aside from sand blown into them by the wind.

Other artifacts found at the site include a few beads made of marine shells from the Pacific coast far to the west and milling stones made from a dark-colored local basalt. The milling stones are relatively large and heavy and are distributed throughout the site with no apparent pattern. There are also several hearth features, some within the rock rings, and there is one large concentration of fire-cracked rock near one of the larger hearth features.

Unfortunately, you did not have a permit to excavate and were not able to investigate the features or collect samples from them.

During your survey of the valley, you found other sites in the uplands and on the valley floor, but few of those sites appear to have been as intensively occupied as the Ricegrass site. The sites in the mountains are somewhat smaller, have fewer features and rock rings, and are almost completely devoid of pottery. Most of the remains found at the sites on the valley floor are lithics—many flakes and a few projectile points. However, you found three sites near creeks that closely resemble the Ricegrass site but are not

as large. Previous researchers have speculated about the possibility of prehistoric irrigation canals between some of the larger creeks, but so far, you have not discovered any.

Social Archaeology

By the end of this chapter, you will be able to:

    • Describe the four categories used to characterize political organization
    • Compare and contrast egalitarian, rank, and class stratified societies
    • Explain some of the methods used by archaeologists to better understand the social characteristics of the societies they study

Answering basic social questions requires that we consider two dimensions of social interaction—how a site is integrated externally with other sites (Is it politically independent? A base camp? A city within a larger empire?) and its internal organization (Does the site reflect egalitarian social interactions or was it stratified?).

Political Organization

Political organization describes how social groups organize themselves to identify “us” versus “them” and to make group decisions, such as establishing rituals and rules, choosing when to migrate to another site or area, and determining how to deal with internal and external conflicts, including incursions by groups from nearby territories. Archaeologists have long used traditional classifications of societies’ political complexity such as tribes, villages, chiefdoms, and states to categorize sites in terms of how they were integrated into larger social organizations and to identify the largest group territorially with which they were associated using a system established by anthropologist Elman Service. These same categories are used to classify living societies that can be directly observed.

In reality, of course, societies often fall somewhere along a continuum of degrees of political organization and do not necessarily fit neatly into traditional categories. Archaeologists assess the complexity of a group’s political organization by analyzing its settlement patterns and written records and by observing and inferring the political structures by comparing them with structures observed in other cultures.

One of the categories used by archaeologists and cultural anthropologists is the band, which refers to mobile hunter-gatherer groups that typically number less than 100 individuals and are rarely integrated politically with others. These relatively small societies tend to forage for food over a large area and are nomadic, moving frequently with the seasons and availability of various food resources. Consequently, their sites are some of the most difficult to identify archaeologically because they leave few artifacts behind in widely distributed archaeological deposits. The number of individuals and families making up nomadic bands varies with the season, as family and gender groups separate for a time and then rejoin in seasonal movements known as seasonal rounds. Usually, leadership in a band is informal and impermanent, and many decisions are made by the community, though individuals who are admired can have greater influence. One example of a society organized as a band is the Paiute from the Great Basin of the western United States, who were studied extensively by archaeologist Julian Steward. In the pre- contact era (before colonists from Europe came to North America), the Paiute lived in family bands and moved frequently to access various seasonally available food resources, including grass seeds, pinyon nuts, ducks, geese, and jackrabbits. Archaeological evidence uncovered from their occupation sites

consists primarily of projectile points and other lithic artifacts and a few other items, such as tule reed and feather duck decoys that were stored in caches in protected areas for future use. Bands typically leave behind little evidence of areas they occupy—occasionally, archaeologists find remains of temporary sites used for making projectiles and for butchering and preparing food.

A second political organization is the tribe, which consists of several small territorial populations that mostly act autonomously but sometimes interact with other groups linked to them by customs, kinship, and/or age for political or military purposes and sometimes send representatives to tribal gatherings.

They usually join together in pursuit of a limited objective or gather informally in social customs. Tribes tend to be egalitarian and produce their own food by gardening (horticulture) and/or tending herd animals (pastoralism). They typically are more sedentary than bands, establishing relatively permanent settlements in which hundreds of individuals live. Tribal archaeological sites include villages containing numerous semi-permanent dwellings indicated by post holes, hearths, and/or food storage pits that reveal both longer-term occupations and the relatively coordinated labor of a greater number of individuals. Leadership in individual tribal groups typically consists of part-time leaders.

Chiefdoms represent a shift from the loosely organized political structure of tribes to more formal political structures involving multiple communities. The chief has greater authority and higher social standing (rank) than the rest of the communities’ members, and the role is permanent and can be hereditary and passed on to children. Chiefdoms typically are densely populated and use intensive agriculture, horticulture, and/or pastoralism. Chiefs typically do not have the power to compel others to obey them but are highly respected, often as religious authorities, and redistribute goods, direct public behavior, and perform other leadership tasks. Societies organized as chiefdoms often erect large-scale monuments made possible by the coordinated labor of a large number of people. One such monument is Stonehenge in England. These early, relatively hierarchical social organizations also led to differentiated burials in which individuals were buried with items valued by their cultures that pointed to differences in status.

State societies represent an even greater level of integration; they are autonomous political units that link and govern many communities in a territory. States are characterized by centralized governments that have the power to collect taxes, draft people for labor and to fight wars, and enact and enforce laws. States typically rely on intensive agriculture and pastoralism for subsistence and therefore need additional territory as they expand. Consequently, colonialism was a common way to obtain access to needed resources. States tend to incorporate multiple communities, often separated by great distances. In addition, state societies are stratified, assigning individuals to classes or castes, and frequently construct large public monuments such as palaces, temples, and public buildings.

State societies typically leave behind abundant archaeological evidence, including terraced fields, highways, record-keeping devices (e.g., the Incan complex system of knotted string known as khipu), monumental buildings and cities (e.g., Machu Picchu and Cuzco in South America), and mummified human remains. These elements of infrastructure and monumental works are characteristic of state societies because they are possible only when rulers can conscript thousands of human laborers and compel taxes.

Grave goods in state-level societies vary substantially because of social stratification in those cultures. A well-known, one-of-a-kind example of the grandiosity of grave goods often included in burials of state leaders is the burial of Qin Shi Huang, the first emperor of China, which included 6,000 life-size warriors

molded from terra cotta and a depiction of the world in miniature, complete with stars above and rivers made of liquid mercury.

Social Stratification

Within a society there is an internal organization that typically is based on whether the advantages of the society are equally available to everyone or are available only to higher status individuals. There are three basic categories of advantages:

    • economic resources: things that are considered valuable in a culture, such as land, tools, money, goods, and wealth.
    • power: the ability to make others do things they do not want to do, such as slave labor.
    • prestige: particular honor or respect.

When some groups have greater access to these societal advantages because of their identities rather than having to earn them, the society is considered to have social stratification: unequal access to resources, power, and/or prestige. Evidence of social stratification first appears in the archaeological record at the same time as the development of agriculture. At the ancient Egyptian site of Gebel el Silsila, for example, the remains of four young children (between four and nine years old) showed evidence of mummification and were buried, likely in a wooden coffin, with multiple valued items as grave goods, including amulets, a bronze bracelet, and pottery. Since the children would not have earned the status associated with those items (achieved status) in their short lives, they likely inherited their status through kinship, which is called ascribed status.

The degree to which different social groups possess access to society’s advantages is used to characterize the degree of social stratification in a society. In egalitarian societies, individuals are not grouped by access to economic resources, power, or prestige. They can individually achieve status in their lifetimes, but their status is not passed down to other members of their families. Everyone in an egalitarian society is born with an equal opportunity to attain society’s advantages, and prestige is granted to anyone who earns it through exceptional skills or efforts. Most egalitarian societies were comprised of foragers, horticulturalists, and pastoralists. They relied heavily on sharing to attain needed items, which ensured equal access to economic resources and functionally separated actual wealth from recognition of skill. In these societies, there is no dominant leader, and the group uses social levelling devices to maintain equality. These devices consist of behavior such as ridiculing, teasing, and shunning of would-be leaders that reduce their status in the group and prevent them from becoming more powerful than others.

Rank societies, which are typically agricultural and sometimes pastoral, assign individuals to social groups that have unequal access to prestige (but not to wealth or power). Coastal fishing societies in northwestern North America were rank societies. The abundance of salmon and their success in harvesting and preserving the fish allowed them to stockpile food resources that were subsequently given away in ceremonies known as potlatches that served to reinforce the host’s social status as high ranking. Rank societies were often ruled by chiefs since no one had the ability to force people to work but could influence others to work by working hard themselves.

In class societies, social groups have unequal access to economic resources, power, and prestige. Some have greater opportunities in life simply because of the social group into which they are born. Class societies are also called fully stratified societies. They can be open class societies, in which individuals can move into a different class, or closed class societies (caste societies), in which individuals can never change their class status. Because many past class societies have assigned classes based on specialized professions and crafts, archaeologists can infer the presence of a class society from dedicated sections of cities by occupation.

Methods of Analyzing Social Stratification

Archaeologists use a variety of techniques to identify the social dynamics of the societies they study. Settlement analysis identifies patterns in how different groups of people use particular locations using surveys, remote sensing, and other techniques and then compares those patterns to patterns of settlement at other sites. Traded and other non-local items are useful when identifying multiple sites occupied by a single group at different times. For example, site surveys, some excavation, and ethnoarchaeology methods can be used to better understand how a hunter-gatherer group used a regional location in its seasonal rounds. All of these lines of evidence can be used by an archaeologist to determine if any and what type of social stratification was practiced by a particular group whose remains are being studied archaeologically.

Another approach used by archaeologists to analyze the social organization of a group is burial analysis, which examines human remains and analyzes the rank and status indicated by the grave goods that accompany them. They analyze the skeletons to reveal the age and sex of the individuals when they died, their causes of death (e.g., disease, dietary deficiencies), and whether the remains were buried individually or communally. Sex and age differences contribute to determining potential differences in wealth and status. If, for example, only some older adults were buried with status goods, archaeologists interpret those burials as reflecting achieved status, a marker of an egalitarian society. Status goods sometimes found buried with children and babies point to ascribed status, indicating a stratified society.

Monuments and public works are particularly useful when analyzing the type of stratification present in a society. The size, spacing, and construction requirements associated with public works such as roads, irrigation systems, earthen works, monuments, and large-scale buildings tell us a great deal about the social structure of the society that produced them. The larger and more involved the project, the more hours of labor required to construct it. Thus, large-scale projects require a greater level of social and political organization. The Great Wall of China, for example, represents multiple generations of labor organized during a series of dynasties spanning 2,000 years. The oldest sections cover more than 13,000 miles, representing the labor of at least 400,000 people, many of whom died from the harsh conditions experienced during construction.

Naturally, a society’s historical records provide important information about the social structure at the time. The ancient Egyptians and the Chinese during some of the earliest dynasties kept detailed records of family lineages and individual families’ ties with past leaders. Other cultures have recorded business transactions, taxations, literature, and laws. Of course, many cultures did not keep written records, and many of the records that were kept were lost to time or poorly preserved. Inscriptions in clay and on stone buildings and stelae (inscribed upright stone markers) can potentially survive, but records made using papyrus and other perishable organic materials are only rarely preserved.

Other Types of Social Analysis

Ethnicity—one’s membership in a particular cultural group defined by language, religion, and other cultural traits—can be challenging to identify in the archaeological record. One indicator archaeologists use is distinctive styles of pottery and other materials. For example, excavations in one section of the Mesoamerican city of Teotihuacan have uncovered distinctive pottery styles and burial practices associated with the Zapotecs in Oaxaca. Archaeologists believe that this site reflects a community of Oaxacan Zapotec immigrants living in Teotihuacan. Much of the information discovered so far about ethnicity has come from written records. But even when documents remain, it is difficult to infer much about people’s ethnicities and potential differences in their social status unless there is some kind of obvious separation as there is in Teotihuacan.

Gender analysis is used by anthropologists and archaeologists to understand the social and cultural roles and relationships assigned to each biological sex (male, female, and sometimes other sexes). We can often infer more about gender roles than about ethnicity from documents and representations of daily life and rituals for some ancient cultures, but much of that information is not preserved.

Consider the ethnic groups and gender identities present in our culture today. What aspects of those identities could be preserved for future archaeologists to discover and what types of sites would those archaeologists study? What kinds of evidence of ethnic and gender identities likely would not be preserved?

Despite the challenges associated with interpreting the archaeological record to understand ethnic groups and gender roles of past cultures, the potential discoveries are worth the effort and benefit from new technologies. A Viking burial that was first excavated in the 1870s was recently re-analyzed, and archaeologists discovered that a highly ranked warrior uncovered during those early excavations was not a man, as had always been assumed, but was a woman. None of the items in the burial were typically associated with women in Viking culture. Some have speculated that this grave points to a transgender warrior, but researchers have cautioned against trying to interpret the site through such a narrow lens. Archaeologists recognize that gender roles within a culture are unique and that we cannot apply terminologies and categories from Western cultures to ancient civilizations.

Terms You Should Know

achieved status ascribed status band

burial analysis cache

caste society chief chiefdom class

closed class society economic resources egalitarian

Elman Service ethnicity

gender grave goods horticulture

Julian Steward khipu nomadic

open class society pastoralism potlatch

power prestige rank

seasonal round settlement analysis social levelling device social stratification state

tribe

Study Questions

  1. What characteristics distinguish a tribe from a chiefdom?
  2. Compare and contrast egalitarian, rank, and class stratified societies. In what ways are they similar? What is most significant among their differences?
  3. How do achieved status and ascribed status differ? In which forms of social stratification are achieved status and ascribed status most significant?
  4. Why do you think ethnicity and gender can be complex to identify and study archaeologically?
  5. What are two ways in which monuments are significant to social archaeology?

Activity 11.1 Analyzing Cars: Social Archaeology

Brian Stokes, Allan Hancock College

The chapter explored social and political organizations of culture from an archaeological perspective. This exercise combines those topics by exploring symbolic expressions of differential wealth in our own stratified society.

Assumptions:

As a member of this culture, you know that wealth is directly correlated with economic status (i.e., lower class, middle class, upper class) and that, though some individuals acquire wealth (and status) through inheritance, most have to earn it through personal effort. In the sub-culture of your college, the ability to earn wealth and status are predicated on completing one’s education. By this definition, then, virtually all students have less wealth and status than the college’s staff. Naturally, some students have greater wealth than your college’s employees and college employees do not necessarily express their wealth through expensive cars or jewelry. For this exercise, however, assume that the average student has less wealth than the average employee.

Methods:

In this exercise, you will test the hypothesis that your college’s staff members are wealthier than your college’s students. To accomplish this task, you will collect data about the cars students and staff members drive, which you can identify by the types of permits displayed in or on them and the spaces in which the cars are parked, which provide you with an unusually detailed archaeological record regarding social status!

Your analysis involves an independent variable—wealth—and dependent variables that give you information about the relative wealth of the driver of each car. Many characteristics of a car point to the driver’s relative wealth. Most obvious is the make and model, which you can identify using exterior emblems and logos. The year the car was made is less obvious but can be estimated based on your knowledge of body styles and license plate numbers. The retail value of the car is easy to determine using websites such as Autotrader.com and KBB.com, which provide estimates of a car’s value based on make, model, and year.

In addition to the make and model, you need to collect data for three other dependent variables: the car’s cleanliness, body damage, and personalized embellishments such as stickers, emblems, and personalized plates.

Record data on 10 student cars and 10 employee cars in the following tables. Record data on the first cars you encounter (based on the starting point provided by your instructor). A minimum of 5 cars for each group must display some sort of sticker/emblem or personalized license plate or frame.

Dependent variables to record:

Make: The car’s manufacturer (e.g., Toyota, Ford, Mercedes).

Model: The particular type (model) of car (e.g., Toyota Prius, Ford Explorer, Mercedes E-class).

Cleanliness: In your opinion, overall, is the car clean, moderately clean, or filthy?

Damage: Record your observations on the condition of the vehicle. For example, are there any dents, missing parts, different colored body panels, or other types of damage? Your instructor will provide an example of the kind of data to record.

Bumper stickers and related emblems: Record the presence, content, and condition of any bumper/window stickers and other emblems or signs applied to the vehicle.

Personalized license plates and license plate frames: Record any symbolic images and text displayed on the car’s license plate and plate frame (e.g., sports teams, statements).

Record the make and model for each vehicle and then scan it to determine its cleanliness and presence of any damage and record those observations. Next, record information about each personalization of the vehicle in terms of who or what it represents. Finally, research and record the approximate value of the cars online.

After you have collected your data, you will analyze it to identify similarities and differences, overall, in cars owned by students and by staff and write a report on your analysis and findings.

Write-Up Format:

    • Introduction – Define and describe social archaeology and explain how this project represents a social archaeology study. Refer back to concepts discussed in Chapter 11.
    • Methods – Describe when and how you collected your data. Be sure to identify the parking lot(s) you took your samples of cars from and reference a map of the college.
    • Data – Include the data tables you completed on the cars you surveyed in your report and be sure to reference them (“See Table 1.”) as needed in the analysis section.
    • Analysis – Address all of the following questions.
    1. Based on trends in your data, can student and employee vehicles be distinguished on the basis of their makes and models? Explain why or why not. Which group included the most prestigious car sampled? Which group had the greater number of higher-priced vehicles? Explain and use evidence from your samples.
    2. Which group (students or employees), on average, had the cleanest cars? Was there any correlation between the cars’ makes and models and their cleanliness? What sorts of information can you infer from these patterns from a social stratification perspective? Explain how and why you came up with these inferences.
    3. Which group had the greater number of damaged cars? Describe the most heavily damaged car in your sample. What information can you infer from these patterns from a social stratification perspective? Explain how and why you came to these conclusions.
    4. Can student and employee vehicles be discriminated on the basis of stickers, emblems, and personalized license plates and plate frames? What information can you infer from these patterns from a social stratification perspective? Did any of the

personalizations give you insights into the owners’ age, gender, or social class? Explain how and why you drew these inferences using evidence from your samples.

    1. Based on your study, discuss whether there were patterns of differences between student and employee cars and, if so, what the most obvious differences were. Use specific evidence to support your claims. Based on your study, is wealth correlated with education? Explain why you think it is or is not.
    • Conclusion – Discuss whether your study accurately reflects wealth and status differences between students and employees at your college. Why or why not? Describe types of factors (social and/or behavioral) that could obscure such differences in wealth. Formulate a new hypothesis that could be tested with additional data from vehicles. Based on the data from your study, personal observations, and cultural knowledge, what are your predictions for the hypothesis and why?

Assignment inspired by:

Sassman, K. (2005) Ant 4114: Principles of Archaeology. Retrieved from http://www.clas.ufl.edu/users/sassaman/pages/classes/ant4114.

Data Collection Tables

Table 1: Student Cars

#

Make

Model

Cleanliness – clean, moderate, or filthy

Damage

Stickers, emblems, personalized license plates, personalized license plate

frames

Approximate value of vehicle

1

2

3

4

5

6

7

8

9

10

Table 2: Employee Cars

#

Make

Model

Cleanliness

– clean, moderate, or filthy

Damage

Stickers, emblems, personalized license plates, personalized license plate

frames

Approximate value of vehicle

1

2

3

4

5

6

7

8

9

10

Activity 11.2 Classroom Garbology

Ilana Johnson, Sacramento City College

Many kinds of human activity leave no trace in the archaeological record, and artifacts that are left behind are not necessarily preserved over long periods of time in the ground. Some materials disintegrate; others are reused or consumed. Also, some materials that survive tell us little about past activities while others are highly specialized and clearly reveal what happened in the past.

Garbology is the careful observation and study of the waste products produced by a population or people. What people in the culture might consider common pieces of trash can be valuable and interesting artifacts to archaeologists. We can learn about a population’s activities from their disposal of waste and consumption of food and everyday items.

In this activity, you will be an archaeologist studying the material culture of a group of people.

Your instructor will provide you with a collection of trash or will give you directions for how to obtain the trash you need for this analysis.

  1. Record the material remains from your investigation site by listing what you found, including how many of each item were found (e.g., six Diet Pepsi aluminum cans).
  2. Based on the trash in your sample, what types of activities were carried out in the room where this trash was found?
  3. What conclusions can you draw about the people who used the room? Consider lifestyle, diet, gender, and socio-economic status.
  4. What conclusions can you draw about American culture and society from the trash?
  5. Can you determine what room your trash came from? How do you know?
  6. What kinds of conclusions can be easily drawn based on the trash?
  7. What kinds of conclusions could not be drawn from the trash you examined?

Activity 11.3 Garbology of Lancaster, California

Darcy L. Wiewall, Antelope Valley College

The vast majority of archaeological materials are, literally, garbage. Discarded stone tools, remnants of meals, a broken ceramic vessel, rotting remains of a seasonally occupied structure, and so on are artifacts in the same sense that a discarded Coke can is a modern artifact. Prehistoric “middens” are simply large collections of refuse that contained food scraps, domestic trash, and sometimes even dead bodies. In antiquity, many cities were literally built atop heaping piles of refuse covered with soil as a means of constructively using trash, and, in the recent past, the shapes of coastal American cities, including Boston, New York, and San Francisco, were transformed and extended by dumping garbage into coastal bays to create filled land.

Archaeological analysis is the interpretation of all that garbage. So, you may wonder, what if archaeologists dug up the remains of our time? What would they think of early twenty-first-century types?

In this exercise, you will interpret modern “archaeological” data—somebody’s trash—presented along with some context for the archaeological excavation following the instructions.

You will interpret the trash evidence in the provided data to answer the following questions.

Be sure to clearly specify the archaeological artifacts you use to support each of your interpretations. Also, consider other possible interpretations even if you think they are less likely than yours.

  1. In or after what year was this assemblage deposited? How do you surmise the date?
  2. During what time of year was the assemblage deposited? What material suggests that to you? Is there evidence of seasonal activities that would not have occurred during other parts of the year? What material suggests this?
  3. How many people likely lived in the residence? What items suggest that? Be specific.
  4. What ages and genders appear to be represented in this household? What indicates that to you? Is it possible to interpret the gender of the inhabitants differently than you did?
  5. Can you identify the ethnicity of the people in the household? What sorts of material appear to reveal their ethnic background? Why?
  6. How would you characterize the household’s income based on the sample? What sorts of material point to their economic standing and in what way?
  7. What kinds of household activities appear to be represented?
  8. Most of the data is related to food consumption. How would you characterize their diet? For instance, what range of foods do they appear to have eaten? How healthy was their diet? Does their diet appear to have been expensive, cheap, trendy? What does their diet suggest about their lifestyle?

About the Lancaster Excavation

During an archaeological survey of the now-abandoned west coast region of North America, you identified a rare twentieth-century domestic site known during the period as an “apartment complex.” At the site, you uncovered two undisturbed receptacles of material culture. The receptacles are typical of the period—high-density plasticine-based potpourri-scented 13-gallon “kitchen bags.” Fortunately, these receptacles preserved their contents quite well. All wrappers and glass and plastic containers were preserved. Specialists know that this style of receptacle dates to the 1990s, during the late-Hedonistic period. Archaeologists who specialize in this period know that such receptacles were usually used to construct heaping middens that formed rich ecozones predominated by avifauna and rodents. The two bags remained in the space in which the trash was originally collected so you can attribute the assemblage to a particular household. The bags were recovered from a single stratum in the food preparation zone, which this culture referred to as a “kitchen” (before the advent of food replicators).

Consequently, you can infer that a single household was almost certainly responsible for the deposit, but you have no other information on the inhabitants and are compelled to rely on your expertise in analyses of this society.

Archaeological Data

Each object recovered from the assemblage is listed by type of good (e.g., milk), brand or manufacturer when possible (e.g., Pillsbury), container type (e.g., paper, plastic), and remains of any unconsumed product (e.g., half-filled bottle of pickles). The material is listed here in no particular order. Some additional explanation is listed in brackets [like this] for some of the goods.

    • 2 egg shells
    • 5 Huggies Supreme brand diapers, weight class 26-34 pounds, used
    • 4 plastic wrappers, Old El Paso brand green chili burritos
    • 1 8-ounce plastic bottle, Food-4-Less brand dish detergent [Food-4-Less was a local grocery supermarket]
    • 1 half-gallon container Food-4-Less brand chocolate ice cream
    • 2 coffee filters each containing 4 ounces ground Caffe Del Sol coffee (saturated during brewing) with empty coffee bag from Online Coffee Company
    • 1 7-ounce box Annie’s Shells and White Cheddar Macaroni and Cheese
    • 1 32-ounce plastic bottle Gatorade brand sport drink
    • 1 half-gallon plastic container Stonyfield Farms Organic Whole Milk purchased from Trader Joe’s
    • 3 12-ounce bottles Sam Adams Winter Ale
    • 1 empty 3-foot-square unevenly ripped fragment of paper with pictures of small-statured individuals in cold weather clothing cavorting in a winter landscape
    • 3 12-ounce bottles Guinness Stout
    • 4 5.5-ounce cans Precise Feline Senior Formula
    • 1 cellophane wrapper for 6 ounces Gouda cheese from Trader Joe’s, containing roughly 3 ounces remaining with thick mold growth on surface
    • 1 cellophane wrapper for large Trader Joe’s focaccia [an Italian-style bread]
    • 1 paper bag from McDonalds containing two paper boxes for “Big Mac” type hamburgers (each containing roughly one-quarter of an uneaten hamburger), two paper bags for French fries,

17 uneaten French fries, five unopened salt packets, six unused napkins, three packets

unopened catsup, one packet opened catsup, one Happy Meal box shredded with unintelligible pen markings

    • 1 store receipt for “Summer in San Francisco” Barbie from Target (cost $69.98, charged to American Express)
    • 2 automatic teller machine banking transaction receipts dated 11/06/00 and 11/20/00, each for withdrawal of $10.00 (account balance $898.33 on 11/06/00 and $523.45 on 11/20/00)
    • 1 paper magazine PC Gamer
    • 1 32-ounce jar Pace brand hot salsa, several ounces remaining with mold growth affixed to vessel interior rim
    • 38 sections unidentified-brand paper towels saturated with alcohol-based lemon-scented cleaner; seven covered with egg stains
    • 1 paper booklet “Showcase of Antelope Valley Homes” containing illustrations of structures throughout the region
    • 6 3-ounce cans Petguard Organic Chicken and Vegetable Entree
    • 1 Road Runner Sports catalog
    • 1 unopened paper envelope from Citibank with certified mail receipt affixed
    • 1 opened paper envelope from F.C. Tucker Realty
    • 1 opened paper envelope from National Geographic Society
    • 1 opened paper envelope from American Consumer Credit Counseling
    • 1 22-ounce bottle Rogue Shakespeare Stout
    • 1 paper tag from Levi Strauss brand women’s jeans, size 14 relaxed fit style
    • 1 Performance Bike catalog
    • 1 package Krusteaz Honey Wheat Berry bread machine mix
    • 1 Cambria Bicycle Outfitters catalog
    • 1 7-ounce box Panda Licorice chews
    • 1 Brookstone store catalog
    • 1 empty 12-ounce box Good-N-Plenty [candy]
    • 1 package from 12-inch Tombstone Bacon Cheeseburger pizza
    • 1 10-ounce container Barbasol Ultra Premium shaving cream, empty, rusted base
    • 1 opened paper envelope from American Express
    • 1 unopened paper envelope from Maxim
    • 1 paper magazine, Entertainment Weekly, cover detached, dated November 28, 2000
    • 1 1-pound container Pacific Chai Green Tea Latte purchased from Sprouts
    • 12 opened paper envelopes (all empty and from separate addresses); one opened containing paper card with lithograph of hoofed animals in flight and indecipherable ink-inscribed interior message
    • 1 copy November 23, 2000 National Enquirer
    • 1 unopened paper envelope from Sierra Club
    • 4 Power Bar wrappers
    • 1 paper box from dozen Krispy-Kreme original glazed doughnuts
    • 1 empty prescription bottle from CVS for Colesevelam (brand name Welchol)
    • 7 fragments of orange peel that can be reconstructed into a single orange
    • 5 8.4-ounce cans Red Bull Energy Drink
    • 1 ink pen, one end extensively modified by human tooth marks
    • 1 box Kraft Easy-Mac
    • 1 4.4-ounce box Tofu Burger Fantastic Foods
    • 1 64-ounce plastic bottle Pepsi-Cola
    • 1 empty 5-pound bag basmati rice with price tag from O’Malia’s
    • 1 empty plastic bag from Wal-mart
    • 1 paper cash register receipt from Hollywood Video for $6.00 movie rental of two selections, “Eraserhead” and “The Muppet Christmas Carol” due December 3, 2000

Inspired by the archaeology and material culture website www.iupui.edu/~anthpm/a103trashex.html.

Activity 11.4 Someone Else’s Trash

Darcy L. Wiewall, Antelope Valley College

Most people consider human archaeology to be the study of past cultures and activities. However, the basic ideas of archaeology can also be used to study and learn about the present. By examining the material culture of today’s population, archaeologists can draw inferences about its inhabitants in the same way they learn about past peoples and societies. This is the premise behind garbology, which was introduced into archaeology by Professor William Rathje of University of Arizona. Garbology is just what it sounds like—the study of garbage! More specifically, it is the careful observation and study of the waste products produced by a population or people—common pieces of trash become valuable and interesting artifacts. The goal is to learn about the population’s activities from their disposal of waste and consumption of food and everyday items. We can learn a lot about your family’s eating habits just by looking in your trash can!

Part 1: Assignment Description and General Instructions

Record everything you throw away at your residence for one week to create an inventory of your trash. In Part 2 of this activity, your inventory will be given to another student to interpret. (While the goal is to record all of your residence’s trash, keep in mind that others in your class will be looking at what you record – anything you consider private can be omitted.)

  1. Select a trash container or other type of trash deposits in your home or apartment.
  2. Collect everything you throw away (the assemblage) for one week (5-7 days). If you wish, you can record your findings in a series of shorter periods of 2-3 days to make it easier to inventory (your house may produce a lot of trash).
  3. Inventory: Be as accurate as possible when compiling your inventory. Your list should look like the Garbology at Lancaster list in the preceding activity (11.3). Each object recovered in the assemblage must be listed by type of good (e.g., milk), brand or manufacturer when possible (e.g., Pillsbury), container type (e.g., paper, plastic), and remains of any product left in containers unconsumed (e.g., half-filled bottle of pickles).
  4. We recommend that you keep a clipboard or notebook handy so you can write down items as you throw them away. Alternatively, you can collect and then inventory your trash after a couple of days, but that can get gross! It is completely up to you to decide how to conduct your inventory.
  5. Take several photographs of your trash/midden assemblage and submit the photographs with your inventory list. This documentation will make it easier for your fellow student to analyze your trash.
  6. You should choose a source that provides a diverse assortment of kinds of refuse. Your inventory list must include at least 50 different kinds of things.

Bring TWO copies of your inventory list to class on the date specified by your instructor—one for you to receive points and the other to give to a student to analyze.

Part 2: Interpretation of the Data

You will receive another student’s list of modern “archaeological” data—their trash—and your assignment is to interpret that data. Interpretation of the data is the tricky part! Ask yourself questions about the garbage and what it tells you (and doesn’t tell you). Consider focusing your questions about what the garbage tells you on three major categories:

    • The culture in general
    • The specific domestic unit
    • What the garbage doesn’t tell you Following are more-detailed questions to help you.
  1. What does the refuse tell you about the household?
  2. What in this assemblage suggests the time of year in which it was deposited?
  3. How many people do you think lived in the residence?
  4. What ages and genders appear to be represented in this household? How do you know? Is it possible to interpret the gender of the inhabitants in a different way than the one you used?
  5. Can you identify the likely ethnicity of the people in the household? What sorts of material in the assemblage provide clues to their ethnic background? Why?
  6. Can you infer the socio-economic class of the household?
  7. How would you characterize their diet? For instance, what range of foods appear to have been eaten? How healthy is their diet? Does their diet appear to be expensive, cheap, trendy? What does their diet suggest about their lifestyle?
  8. What does this refuse tell you about the political and economic system of the culture?

Keep the following written interpretation in mind as you analyze the assemblage. You will need to be able to describe how the items of refuse provide the interpretations you present in the written report.

Part 3: Complete a Written Interpretation of the Artifacts

Compose a written interpretation of the assemblage that describes and supports your inferences from the artifacts and gives an image of the culture that created the refuse.

Though the preceding questions can be answered in a few words, your written interpretation of them must clearly link your interpretations to specific artifacts in the assemblage. Be thorough as incomplete and/or unclear answers will be graded down. Points are given for articulate interpretations that also consider the range of ways one can interpret the material so USE specific EXAMPLES (lines of evidence) that support your interpretations.

Consider other potential interpretations even if you think they are less likely than yours.

Be careful not to overstate your data and avoid cultural bias and “assumed” knowledge. Everything you write about the assemblage’s culture must come directly from the specific items in the trash.

Your final written report should be typed. Your instructor will provide you with other specific criteria for this assignment.

The best refuse lists will include an inventory list of 50 or more items with each object recovered described in detail in terms of the type of good, brand or manufacturer, container type, and remains of products in containers. Photographs of the assemblage may be included.

The best written analyses will discuss the individual domestic unit and culture as a whole using concrete examples from the garbage inventory. In addition, aspects of the data that may be ambiguous are discussed.

Bioarchaeology

By the end of this chapter, you will be able to:

    • Explain the types of questions that can be answered by studying human skeletons from archaeological sites
    • Describe the process of studying a human skeleton
    • Explain how archaeologists determine biological sex and gender from an examination of human skeletal remains
    • Articulate how a human skeleton can record information regarding the individual’s work, stresses, and diseases during life

Bioarchaeology is the study of human skeletons in archaeological sites, which can answer many questions concerning human behavior and ways of life of groups that occupied a site. Bioarchaeologists have extensive training in forensics, osteology (study of bones), and archaeological field methods. They typically study bones, bone fragments, hair, and depressions left by bodies in places like Pompeii, where volcanic ash entombed residents.

Archaeologists’ methods for analyzing human skeletons are similar to methods used for animal remains. First, it is important to determine if bones recovered from a site are, in fact, human rather than some other kind of animal. Archaeologists can often determine that from the context of the artifacts, including other materials associated with the bones. It is also important to determine whether the bones are part of a complete skeleton and whether they are isolated or are part of a burial population—a group of human burials in a limited area and from a relatively small period of time.

Much can be determined from complete skeletons and from certain “diagnostic” bones. Biological sex, for example, can be determined relatively easily from a complete skeleton that still has soft tissue. If the remains are strictly skeletal, determining biological sex requires training in osteology. The bones most commonly used to identify biological sex are in the pelvis. Adult male pelvic bones tend to be markedly smaller than adult female pelvic bones because of changes that occur during pregnancy and childbirth. The pelvic bones of females can also be marked by parturition scars that develop as a result of childbirth. The skull is the second most reliable bone used to determine biological sex. Male skulls are typically larger than female skulls, and there are other features that vary consistently by sex, including the size of the chin and the degree of protrusion of the bone between the eyes, which is called the glabella.

Once biological sex has been determined, archaeologists consider the age of the individual at death. In general, it is difficult to determine exact ages, but archaeologists can assign age ranges to skeletons: fetal refers to before birth, infant to 0 to 3 years, child to 3 to 12 years, adolescent to 12 to 20 years, young adult to 20 to 35 years, middle adult to 35 to 50 years, and older adult to older than 50 years.

However, ancient and poorly preserved bones often can be reliably identified only as infant, child, or adult, which can be quite frustrating!

Dental eruption and wear are other common methods used to determine age at death. Dental eruption is quite reliable when evaluating younger individuals and is most reliable for individuals who were younger than 15 when they died. The timing of eruption of permanent teeth and loss of deciduous (baby) teeth varies somewhat but is fairly predictable (most of the children in one of the author’s daughter’s first grade class are missing front teeth!). Dental eruption cannot be used for adult skeletons since no eruptions occur after the third molars (wisdom teeth) come through. Dental wear, on the other hand, is useful only when analyzing older individuals. When using dental wear to assess age, archaeologists must consider the person’s likely diet since some foods, such as acorn meal, are abrasive and wear the teeth down relatively quickly.

Archaeologists can also use long bones such as leg and arm bones to estimate the age of children and young adults. When you are born, you have 300 bones; in your late twenties, you have only 206 bones. Where do the missing bones go? Well, they don’t actually go anywhere; instead, some bones fuse with other bones to form a new, single bone. At birth, our long bones consist of three separate segments— the two ends of the bone (epiphysis) and the shaft (diaphysis). Their fusion is a gradual process, and the age at which it begins and ends for each kind of bone is predictable so the degree to which the bones are fused in a skeleton is a fairly reliable indicator of age. One of the last bones to fuse is the collarbone (clavicle), which is not completely fused until about age 26 (there is some variation). Is your clavicle fused?

Once the fundamental questions of biological sex and age of a skeleton have been answered, archaeologists can analyze the bones for information about the individuals’ overall health and how they lived and died. They estimate an individual’s stature (height) from bones from the trunk, arms, and legs; caries (cavities) and wear on the enamel of teeth reveal information about the individual’s diet.

Paleopathology is the study of ancient diseases, disorders, and traumas revealed by skeletons. Many diseases affect bones, including osteoarthritis, nutritional deficiencies, and tuberculosis, which invades the sternum and chest bones and can collapse and fuse portions of the vertebral column. Visible and/or microscopic lines on long bones, called Harris lines (dense areas), and on teeth, called enamel hypoplasia, are signs of stunted growth due to malnutrition and/or nutrient deficiencies experienced when the bones and teeth were forming. Both can be seen via X-rays and are permanent. The width between the lines indicates how long the nutritional stress or deficiency lasted.

In osteoarthritis, cartilage between bones breaks down, causing the bones to rub against each other and leaving behind signs of wear that can be seen in skeletal remains. It was already common in ancient times. Osteoarthritis is also a sign of repetitive and mechanical stress on joints. Therefore, where osteoarthritis occurs in a skeleton gives archaeologists information about the individual’s activities.

Women, for example, tend to develop arthritis in their lower backs, which can be associated with carrying their children on their backs in cradleboards and other types of infant carriers as well as with carrying baskets and other containers when harvesting food and collecting water.

Multiple remains from a burial population allow archaeologists to infer paleodemographic information—the overall health, typical life expectancy, and common causes of death in a group of people. Mortality profiles describe these characteristics for males and females and by age categories.

In recent years, archaeologists have begun to reconstruct the appearance of ancient peoples from their remains. This is a highly specialized task performed by forensic artists who understand the human

skeleton and the locations and depths of connective tissue and fatty deposits. The reconstructions are based on scientific data but are still artistic endeavors, and many human features (such as hair color, hair style, and eye color) cannot be determined from skeletal evidence. DNA analysis, however, is beginning to provide information on skin, hair, and eye color.

Terms You Should Know

bioarchaeology burial population caries

deciduous dental eruption diaphysis

enamel hypoplasia epiphysis

Harris lines osteoarthritis

Study Questions

  1. Sketch a long bone and label the epiphyses and diaphysis.
  2. Name two methods archaeologists use to determine age of a skeleton at death. What are some limitations of those methods?
  3. Compare and contrast the features of male and female pelvic bones. Why are the differences present?
  4. Compare and contrast the features of male and female skulls.
  5. What are some cautions to consider when looking at artistic reconstructions of ancient humans?

Activity 12.1 Bioarchaeology: Burial Practices

Cecil Worthen, Bakersfield College

In this activity, you will delve into the most common examples of burial practices used by different cultures. Answer each of the following questions with one or two paragraphs and be sure to answer all parts of the questions. Your instructor will tell you how to format your paragraphs.

  1. Explain the various aspects and environments in which you can encounter burials or human remains, which can be interred in various ways, including mummification (intentional and unintentional), cremation, and in coffins.
  2. Explain the difference between intentional and unintentional burials. Provide examples, such as Egyptian mummies vs. bog bodies.
  3. Choose a civilization or group from the past and describe their burial practices in detail, including preservation methods, types of interment, and burial settings, and what makes this style of burial unique.
  4. List the burial practice you would like to have used for your remains after you die. Explain why you chose this particular manner of interment. What kind of data would you leave behind for future archaeologists?

Activity 12.2 Bioarch in the News

Amanda Wolcott Paskey and AnnMarie Beasley Cisneros Cosumnes River College and American River College

Bioarchaeology offers incredible insights into the past, providing an intimate portrait of the bodies and lives of past peoples. In this assignment, you have the opportunity to learn more about recent research in bioarchaeology and to select a specific case you would like to learn more about and share what you learn with your classmates.

Read “The Seven Most Fascinating Skeletons of 2018” by bioarchaeologist Kristina Killgrove at https://www.forbes.com/sites/kristinakillgrove/2018/12/31/the-7-most-fascinating-skeletons-of-2018. The article is intended for the general public, and it provides a brief overview of these captivating new discoveries.

Select a case study from the article to investigate further using the links in the article and others provided by your instructor.

Then, prepare a poster or digital slide presentation about the case to share with your classmates. You need to address the following questions in your presentation.

  1. Where and when was the discovery made?
  2. What time period and culture does the find date to? (If possible, describe the specific dating technique used.)
  3. What parts of the skeleton were discovered? What is the significance of those elements?
  4. Are there any other significant non-skeletal elements to this discovery, such as artifacts or context?
  5. What conclusions did the archaeologists draw from the find?
  6. How do their conclusions about this new discovery fit with existing knowledge in this area of archaeology? Does the find confirm what was already known or challenge previous findings?

Archaeological Interpretation and Application of Theory

By the end of this chapter, you will be able to:

    • Articulate how bias can enter archaeological interpretations and its effects
    • Explain why deductive reasoning is preferred in scientific explanations
    • Describe the limitations of monocausal explanations
    • Compare and contrast specific and general explanations

As you’ve learned through this course, archaeology is more than just digging holes and looking at the treasure discovered. An archaeologist’s job is to uncover patterns of human behavior by excavating and analyzing artifacts and other archaeological materials. Their explanations of these patterns of human behavior are strongly influenced by the paradigm under which they operate. Think of a paradigm as a pair of sunglasses you put on. Sunglasses cut through glare, making some areas easier to see, but also dim the light coming through the lenses, making other areas more difficult to see. Paradigms operate the same way—effectively dimming some aspects of a group and its culture while bringing others into focus. Archaeologists’ paradigms also influence the types of research questions they are interested in answering and the methodologies they use in their studies. This chapter examines how archaeologists develop explanations by examining how the scientific method is applied to archaeological questions.

Fundamental to all scientific work, and to archaeology in particular, is our innate tendency to be biased by our culture, knowledge, training, and experiences. Bias, whether conscious or unconscious, occurs when our perspectives prejudice or favor one explanation over another. We touched on bias briefly in our discussion of the history of archaeology; early on, for example, archaeologists from Europe presumed that all societies developed as theirs had and tried to apply the three-age system of stone, bronze, and iron to cultures that did not follow that line of development. They were influenced by their culture, limited knowledge of other cultures, training in the archaeological paradigm of the time, and experience. Archaeologists are now aware of the drawbacks and risks associated with their biases, but they still must actively work to avoid letting those innate tendencies influence their work.

Colleges and universities generally train their archaeology students in a particular paradigm, and that paradigm, while providing a useful framework for study, is also often a strong source of bias in that paradigms frame one’s research, including what qualifies as an acceptable explanation. Archaeologists don’t explicitly describe the paradigms that guide their work, but other archaeologists can usually figure this out based on the focus of their work, the types of research questions they ask, and the types of conclusions they draw.

Other sources of bias include the archaeologist’s age, biological sex, gender, nationality, ethnicity, and personal experiences, which have shaped who they are and, most importantly, how they see the world. This world view influences all aspects of their lives, including their work. Education and training also bias research. Most scientists are strongly influenced by their faculty mentors and professors, especially in graduate degree programs. It is often quite easy to trace scientists’ influences back to their mentors, not unlike building a family tree, based on how they approach their work.

Cultural and current events can also bias scientific explanations. In the 1960s, for example, many archaeological explanations of people’s movements and the failure of societies were centered on warfare because of U.S. involvement in the Vietnam conflict and what it suggested about cultures around the world. By the 1970s, explanations of social problems had shifted to ecological and environmental explanations in response to the environmental movement.

Finally, it is important to realize that the archaeological record is biased by what past people left behind and by which of those things were preserved. It seems like stone tools and ceramics played a dominant role in past human cultures based on the surviving evidence. It is important to remember that there likely were many other types of tools used by past cultures that did not survive.

When addressing any question, archaeological or otherwise, we can formulate two basic types of explanations: general and specific. The general explanations, generalizations, result from scientists’ efforts to identify large-scale patterns from data. Archaeologists seek to identify broad patterns of human behavior applicable to most, if not all, societies and cultures. The broadest of these general explanations are called universal laws and are considered to apply to all humans. Processual archaeologists focused intensely on identifying these types of broad maxims about human behavior— why humans acted the way they did regardless of where they lived and any other regional circumstances. For example, archaeologists in the 1960s and 1970s were keen to understand why agriculture was established around the world. As we discuss in more detail later in this chapter, they tried to come up with overarching explanations for the origin of all complex state-level societies.

Admittedly, the idea of universal laws is appealing to scientists. Physicists have long searched for such unifying concepts to explain matter and energy. But we better understand now how unlikely such universal laws are in archaeology given the diversity of cultures discovered and studied in the past 50 years. Generalizations are, by their nature, difficult to support with data.

Specific explanations, on the other hand, tend to be easier to support with data since they address an isolated event or behavior at a particular site. Sometimes, these explanations are solely historical in nature, addressing why specific groups of people in the past made certain decisions. For example, archaeologists are interested in understanding why California Native Americans included acorns as a major staple in their diets when other sources of food required significantly less effort to process. Their resulting specific explanation is that the sheer abundance of acorns in their environment made the effort to process them for food worthwhile.

Another important consideration when conducting scientific research is how to approach the problem— the process that will be used. Scientific studies are made using deductive reasoning, which is based on the scientific method and involves formulating a research question and a hypothesis and then collecting data to determine whether the hypothesis is correct. Inductive reasoning, on the other hand, starts with the desired conclusion. The researcher gathers data that support that conclusion and then develops a hypothesis. This type of reasoning can be useful for predictive purposes but is not ideal for most other scientific applications. Obviously, for a study to be truly scientific, it must address the research question using deductive reasoning.

When developing an explanation of archaeological data, two types of arguments are primarily made: monocausal and multivariate. A monocausal explanation attributes an event such as a culture change or a past human behavior to a single cause. Multivariate explanations are more complex and attribute a behavior or cultural change to the influence of multiple factors.

A common example of monocausal explanations is numerous theories about the origins of state-level societies. Each of these theories was originally presented as the “only” explanation that truly took all of the available evidence, or at least all of the specific evidence, into account. These explanations variously associated the development of complex and state-level societies with conflict between neighboring groups, intense population growth coupled with greater crop yields, class conflicts resulting from increased wealth in the hands of fewer individuals, and increased fertility of alluvial plains thanks to large-scale irrigation. Which one is correct (or most likely)? Remember, you can select only one!

Multivariate explanations, while more complex, tend to be better at accounting for all of the data from a site or civilization than monocausal explanations. A good example of a multivariate explanation is Jared Diamond’s book on the collapse of Mayan civilization, Collapse: How Societies Choose to Fail or Succeed. Diamond argues that choosing corn as their dietary staple, the dry climate of some of the Mayan homeland that provided only seasonal rain, the fairly deep water table, the large size of the Mayan population, and its stratified social structure all played a part in their decline. Corn is difficult to store during wet winter months and provides relatively little protein and other nutrients. The Maya also had no beasts of burden to use as draft animals for agricultural work and to transport goods over long distances, limiting their agricultural production and trade opportunities. Additionally, internal and external warfare became more frequent and more intense, and the Mayan territory was vast, which made it difficult to maintain a cohesive society. All of these factors were compounded by numerous droughts. During the droughts, the Maya suffered from a lack of food and water. But between the droughts, the population expanded rapidly, causing huge population spikes that put additional pressure on an already strained economic and social system. Rather than reducing the massive cultural change represented by the collapse of the Maya, Diamond’s multivariate explanation provides a rich, comprehensive picture that considers all aspects of the culture and the environment.

Terms You Should Know

beasts of burden bias

deductive reasoning generalizations inductive reasoning monocausal explanation multivariate explanation specific explanations universal laws

Study Questions

  1. What is the difference between a specific and a general explanation?
  2. Identify some biases you might bring to archaeological interpretation. Describe each bias and the potential impact it could have on your archaeological work.
  3. What are some pitfalls of monocausal explanations? In what situations could a monocausal explanation could be useful?
  4. Describe Jared Diamond’s multivariate explanation of the collapse of the Mayan civilization. How is this type of explanation different from a monocausal explanation?

Activity 13.1 Studying Patterns in Human Cultural Behavior

J.S. Noble Eisenlauer, Pierce College

Archaeologists are like detectives studying a murder scene. Physical evidence is present, but the victim is deceased and the perpetrator is absent. Prehistoric cultures leave behind buildings, implements, burials, food remains, and other evidence, but the people themselves are long gone. Because there is no surviving member of the culture to consult, archaeologists seek to determine the original form and function of such objects based on their location and physical features alone, and the ultimate objective is to reconstruct and understand prehistoric behavior. If you think about it, nearly all of the things left behind by previous cultures are products of their behavior. So, as archaeologists, we study the tangible remains of a culture to understand the behavior of its people.

This activity is designed to teach some basic analytical skills used by archaeologists while introducing the hypothetico-deductive scientific method of investigation. You will formulate a scientific hypothesis regarding some aspect of cultural behavior and then design a methodology for testing your hypothesis using field observation only. Next, you will analyze your data (field observations) and present the results of your analysis graphically. Finally, you will compare your findings to your hypothesis. At that point, you should be able to make some general statements, supported by your data, that explain your observations. The goal of your study is to identify a potential behavioral pattern, identify variables to quantify, outline a methodology for quantifying the variables, collect and analyze the data, and describe and critique your results.

Please carefully read the following information about this activity before beginning. A detailed example of the process is provided after the instructions.

Setting the stage: Imagine for a moment that some calamity has removed all living creatures from the environment except you (the archaeologist). All you have to work with are the structures and objects left behind by others. Thus, the freeways, street lights, high-rises, fast food restaurants, and used car lots, everything you see around you on a daily basis, are components of the archaeological site you are studying. The obvious caveat is that you cannot observe people doing things because there are no people left.

While conducting your study, you can access supporting information (e.g., age of a neighborhood, relative income levels of residents of a city) via the internet but will collect your primary data by making actual observations of your environment.

Topic selection: You are not observing people. Instead, you are observing the distribution of objects in a given environment to learn something about the behaviors of the people who left those objects behind. For example, what does the distribution of shopping carts and liquor bottles in a neighborhood say about shopping and drinking behavior? Do you observe different types of liquor bottles in various areas of the neighborhood? How can you explain this?

Note that two things (variables) are being compared here: liquor bottle types and relative locations. When you select your topic, you must compare two or more “variables” so that you can look for patterns of co-variation.

You must clear the topic you have chosen with the instructor before collecting data.

Hypothesis formulation: A hypothesis is simply a predictive statement describing how you expect things to be given the conditions you specify. Your hypothesis must be both testable through simple field observations and falsifiable (not an already established fact). Do not consider hypotheses that cannot be tested by simple observation and do not suggest a hypothesis based on something you already know is true.

You will formulate, by means of a hypothetical statement, a proposed relationship between two or more variables and then gather your own observational data (such as the number of shopping carts and number and type of liquor bottles in various areas) to quantify and analyze. As an example, consider the hypothesis that relative income varies by neighborhood location. Do wealthier neighborhoods tend to be located on higher ground? Does the location of a household mailbox say anything about the age of the house? Older houses might tend to have mailboxes on posts at the head of the driveway while newer houses might more often have mail slots on or near the garage or have communal mailbox centers. Does the content of billboards tell you about the ethnic composition or income level of a neighborhood? They could advertise a new Mercedes dealership or a local junkyard. Are ads for bail bondsmen and pawn shops more or less common? Good comparisons often can be made between clearly opposite categories—old versus new, wealthy versus poor, etc.

Keep in mind that it is irrelevant to the instructor whether your hypothesis ends up being validated or invalidated. Scientists often propose and test many hypotheses before identifying the correct one. It is the process rather than the outcome that is important. You are doing science if you follow the hypothetico-deductive process, and you cannot expect every hypothesis you propose to be proven correct, particularly when dealing with the spotty archaeological record of human behavior.

Field methodology: Your hypothesis will suggest the types of observations you need to make. For example, if you hypothesize that messages on billboards can provide information on the socio-economic structure of the neighborhood in which they are located, you need to go to at least two areas and record the locations of billboards there and the messages found on them.

Note that you are doing a comparative analysis (billboard messages vs. billboard locations). The comparison is necessary to test your hypothesis.

Design your study so that you can get all the information you need solely through observation. Do not interview anyone and do not obtain data from any sources other than your own inspection and analysis of the “evidence.”

Data analysis: Your observations must be quantified in some way to generate statistics that support or disprove your hypothesis. You will use your statistical data to construct a spreadsheet (further direction and a sample will be provided by your instructor). Then, you will take the figures from the table and produce at least one chart or graph (e.g., a histogram or pie chart).

Paper: Your final task is to write a report of your study describing what you did and what you found. The following topics must be addressed and can be used as section headings to organize your paper.

Introduction: why this topic, your unique qualifications.

Hypothesis: the predictive statement you tested and an explanation of its significance.

Operational definitions: definitions of the terms used in your hypothesis.

Methodology: a description of the procedure you employed to test your hypothesis, which must include a site map showing the locations at which you collected data.

Data analysis: a discussion of your findings that includes your spreadsheet and graphs/charts.

Conclusion: general summary comments about your observations that include self-reflection (how you could have improved this study) and suggestions for future research (how someone else might expand on your work in the future).

You also must attach your field notes: all of the observations you recorded on paper. Do not retype those notes. If you recorded your observations on napkins from Carl’s Jr., those napkins need to be attached (stapled) at the end of the paper.

Tips for success:

  • Start working on the assignment early
  • Organize your report using the suggested headings
  • Proofread your paper for typographical mistakes and errors before handing it in
  • Properly label all charts, graphs, maps, and tables

Example Study

Perhaps you have noticed that bus stops seem to be more elaborate and better equipped in wealthier areas. Based on that observation, you might ask whether there is a relationship between the relative wealth of a neighborhood and bus stop designs.

To formulate a hypothesis, you can rephrase the question as a statement: There is a relationship between bus stop design and the wealth (or lack thereof) of a community. This is a viable hypothesis as it is both testable and falsifiable.

Now that you have a working hypothesis, you can do a trial run to see if your assumption appears to hold up after closer scrutiny. You can take a long bus ride that passes through several neighborhoods that vary in terms of how affluent their residents are and observe the features of each bus stop on the route to determine whether the bus stops seem to vary based on the nature of the neighborhoods in which they are located.

If your trial run (a general survey) supports your hypothesis, meaning that you recognized some degree of covariation in the two variables (neighborhood wealth and bus stop design), the next step is determining how to test this hypothesis in a more scientific manner. You first must define two geographic areas (cities, towns, or neighborhoods) that clearly differ in apparent wealth and have bus routes. The contrast in this case is between “wealthy” and “poor” communities, and you need to define what you mean by those terms (operational definitions). For example, you could use your computer to find statistics on the per capita income of each community and define a “wealthy” community as one that has a per capita income of $500,000 or more and a “poor” community as one that has a per capita income of $20,000 or less. You should obtain maps of each community. Obviously, both communities must have established bus service, and you need to obtain maps showing the locations of the bus stops studied for the paper you will write at the end of this activity.

The next step is to either ride the bus or walk to every bus stop on the selected routes and note the specific features of each. The variations you noted in your test run can guide you in drawing up a checklist of features, which will make it easier to record multiple observations. The checklist would include things like the presence or absence of a bench seat, a roof, windbreaks, and lighting since the original hypothesis suggests that stops in the higher-income neighborhood will have more of those features.

Along with recording your observations, you would take several photographs of each bus stop and include some photos of “wealthy” and “poor” stops in your written report so readers can see the differences in features.

Once your observations are complete, you then count the number of bus stops and their discrete features to generate your raw data. The number of observations (bus stops) is the sample size, and the needed sample size varies with the subject of the study. In general, the larger the sample size, the better. For a study of bus stops, the minimum sample needed would be about 50 stops in each type of neighborhood.

The next step is to analyze the data. Say you observed that 13 of the 50 bus stops in the poor neighborhood and 47 of the 50 bus stops in the wealthy neighborhood had a roof. You also noted that the bus stops in the wealthier neighborhood were better maintained and better lit. By reviewing the data, you are identifying PATTERNS of bus stop design to determine if the kind and qualify of the bus stops is related to the community’s level of affluence.

You then transfer your data to a simple table with the numbers generated for each category (bench seat, roof, windbreaks, lighting, and maintenance) from the poor neighborhood in one column and the numbers from the wealthy neighborhood in another column. This contingency table will be used to create graphs and charts for the written analysis.

Activity 13.2 Report on Time Team America: Range Creek

Darcy Wiewall, Antelope Valley College

To understand how archaeologists study and interpret artifacts, you need to become familiar with archaeological materials and the methods and techniques archaeologists apply to that material to interpret past human behaviors.

Watch the Range Creek episode of Time Team America (http://www.pbs.org/time-team/explore-the- sites/range-creek).

  1. While watching the video, identify at least three archaeological materials, methods, and techniques (e.g., artifacts, ecofacts, experimental archaeology) applied in the project.
  2. Examine the three examples you observed in the video that relate to archaeological materials, methods, and techniques. Use information from your lecture notes and readings to explain what those materials, methods, and techniques are called by archaeologists. Explain, in a written paper, how the archaeologists applied them to interpret past human behaviors.
  3. Answer the following questions in paragraphs of four to six sentences each and identify the archaeological materials that led you to those conclusions.
    1. How many people likely inhabited the canyon?
    2. Why did they store and hide food in places that were extremely difficult to get to?
    3. What happened to the Fremont people?

Activity 13.3 Excavation and Interpretation of Sites at Huaca de la Luna, Peru

Ilana Johnson, Sacramento City College

Different types of archaeological evidence inform us about different aspects of a particular culture. Some tell us about their daily lives while others give us insight into their religious and spiritual beliefs. We have to remain aware that these sets of information give us only one piece of the puzzle we are trying to solve. When we put all of the information together, we can begin to understand the culture on a much more complex level and to decipher the political organizations and religious beliefs of past societies.

In this activity, students will be assigned to one of five groups, and each group will analyze a data set from excavation of one or more related sites from Huaca de la Luna in the Moche Valley of Peru.

Answer the following questions. Your instructor will guide you through this analysis.

  1. Describe the artifacts in your data set.
  2. What types of activities do the artifacts represent?
  3. What can you say about the people who made or used them (social status, gender, etc.)?
  4. What conclusions can you draw about the Moche culture regarding their: Daily life?

Technology?

Craft production?

Social organization?

Religious beliefs?

Gender roles/ideologies?

Other conclusions?

    1. What kinds of information are missing from your data set? Why is it missing? Consequently, what aspects of Moche culture cannot be inferred from your data set? Why not?

Be prepared to give a short presentation to share your data set and conclusions with the class.

    1. After listening to all of the presentations, how can you use the other data sets to draw additional conclusions regarding the Moche culture in terms of their political organization, spiritual practices and beliefs, economic organization of craft production and labor, and how the city was planned and organized? Indicate the specific data that allowed you to draw those conclusions!

Historical Archaeology

By the end of this chapter, you will be able to:

    • Describe the role of historical archaeology and the unique opportunities associated with it
    • Identify the types of evidence used by historical archaeologists
    • Provide examples of how historical archaeology “checks” the historical record and provides a nuanced and sometimes contradictory interpretation of the past

Historical archaeology uses archaeological techniques to investigate relatively recent societies that kept and preserved historical records. Historical records include newspapers, census documents, diaries, property deeds, taxation records, and birth, marriage, and death certificates and registers. The point at which such record-keeping developed varies, of course. In Europe, the earliest historical records date from the emergence of city-states such as Greece and Rome. For other parts of the world, the historic period has typically been set as beginning with colonization, although historical documents were produced by Mayan and Aztec civilizations prior to contact.

The methods used to find historical archaeological sites and field techniques used to survey and excavate them do not vary much from the methods and techniques used by prehistory archaeologists. However, it is important not to understate the usefulness of historical documents in archaeological analyses. Documents can lead archaeologists to sites and allow them to refine their research questions based on demographic information regarding past occupants and uses. Furthermore, the archaeological analysis can often extend far beyond a basic understanding of the site and its uses.

When historical documentation is available, one can sometimes identify an individual’s behaviors— where, for example, a person worked, slept, and ate and even what the person ate in some cases. In San Francisco, California, a woman conducting construction on her home discovered an early-1900s burial of a child in a glass coffin. Archaeologists combined relatively new archaeological techniques and extensive research of historical documents to positively identify the young girl and tell her story—that she had wound up isolated on the property because the cemetery there had been moved and her coffin had been unintentionally left behind and that she had suffered from a disease that caused her body to waste away, explaining why she appeared to have been malnourished for some months prior to her death.

Similar work was done in Sacramento, California, investigating a store owned by several individuals and families for decades. Archaeologists used original advertisements of the shop to identify how its inventory and focus had changed over time from goods for miners headed to the gold fields to a junk shop in its later days. By analyzing the remains of food at the site, they determined that a Jewish family and a Chinese family had once owned the store based on the types and cuts of meat. The archaeologists examined the zooarchaeological evidence (determining whether the meat was beef, pork, or chicken, for example) and researched the types of meat cuts sold at the time. The frequency of occurrences of certain types of meat and meat cuts relative to remains of meat at sites nearby revealed the ethnicity of the owners.

So historical archaeologists often dig up stories of people who were previously lost to history or were not represented in history books. It is important to remember that most of those books were written by

colonizers, the “winners” in historical conflicts, and that many groups, including indigenous communities, immigrants, the poor, slaves, and other colonized populations generally were left out of those books or misrepresented because of bias.

Archaeologists acknowledge the bias inherent in historical documents, especially diaries, newspapers, and reports from colonizers, and can test the accuracy of those types of documents by comparing them to archaeological remains. It is common for their excavations to reveal that many historical accounts of people’s behaviors and practices are inaccurate. Artifacts found during ongoing excavations at Jamestown, Virginia, for example, have been rewriting the history of the first British settlers in what would later become the United States. Extensive excavations, led in part by the National Park Service, have uncovered millions of artifacts that represent the daily lives of the people who lived and worshiped at Jamestown. Through their research, archaeologists have tested numerous “eyewitness” accounts from the 1600s and proven that the fort was not actually located where it was described. They have also uncovered evidence of the first Africans to arrive in the new world in 1619. Perhaps most surprising was their discovery of a skeleton of a young girl among bones from various animals. Her bones showed signs of extreme mutilation, likely as a result of cannibalism during a particularly rough winter. Work is ongoing at the site, and new information is constantly coming to light that adds to and changes the existing narrative about the original inhabitants of Jamestown.

Another example of the effect of historical archaeology involves rewriting the story of the Donner Party, the infamous western settlers who got caught in the Sierra Nevada Mountains in Nevada and California during winter and were said to have survived, barely, by eating the remains of their fellow travelers who had perished. Historical archaeologists have been studying the supposed area of the Donner Party’s winter encampment to determine the accuracy of the many stories surrounding it. These tales had led many, including employees of the National Park Service, to believe that a particular tree in a meadow was the camp’s location. Later excavations revealed, however, that no one had camped near that tree in the mid-1800s. More recently, historical archaeologists have been looking at the types of bones found at confirmed Donner Party camps. Most of those bones were tiny and difficult to analyze, but bones large enough to positively identify were not human; they came from horses, oxen, deer, dogs, rabbits, and rodents. While this evidence does not rule out cannibalism, it does indicate that their food sources were varied and that they had not subsisted entirely on human flesh as sometimes said. Stories passed down to Native American inhabitants of the area also do not refer to cannibalism by the Donners.

Historical archaeology is often more accessible to the public than prehistoric archaeology, and they can more easily identify with people who are relatively similar to themselves. It is also exciting to learn about specific people from their communities’ pasts. While historical archaeology presents unique challenges, it also offers many fascinating topics for research.

Terms You Should Know historical archaeology Study Questions

  1. How is historical archaeology similar to prehistoric archaeology? How is it different?
  2. In what ways can historical archaeology evaluate, supplement, and even change what has been accepted as fact?
  3. Name an area of history for which historic archaeology could allow us to better understand the past. Why would you like to see archaeological research conducted in that area and what kind of information could a historical archaeological investigation clarify or expand?

Activity 14.1 Rewriting History: Jamestown Amanda Wolcott Paskey and AnnMarie Beasley Cisneros Cosumnes River College and American River College

Historical archaeology offers the opportunity to uncover evidence about the past and to verify stories previously told about the past. In many cases, traditional views of history are quite different from the story told by archaeological data. In this activity, you will examine previously held beliefs about Jamestown Colony, one of the original pilgrim settlements established beginning in 1607.

  1. View the website 13 Colonies for Kids (https://13colonies.mrdonn.org/jamestown.html), which was designed to give young children an overview of Jamestown Colony. Note the key points brought up regarding life at Jamestown Colony and other groups of people also present there.
  2. View the website Jamestown Rediscovery (https://historicjamestowne.org) and pay specific attention to the Archaeology and Collections tabs to learn about information discovered through archaeological excavations and research concerning the daily life of Jamestown Colony and its inhabitants.
  3. Rewrite the text on the Jamestown Colony from 13 Colonies for Kids to reflect the new conclusions drawn from archaeological data you uncovered at the Rediscovering Jamestown website.

Consider the following questions before beginning your rewrite:

    • Are there any groups of people who were present in Jamestown that 13 Colonies for Kids did not address? What materials have been uncovered that demonstrate the presence of previously undocumented groups at the colony?
    • Based on recent archaeological discoveries, does 13 Colonies for Kids accurately present relationships between the colonists and other groups at and near Jamestown? What artifacts and discoveries best demonstrate the nature of those relationships?
    • Is the description of how the colonists adapted to life in North America presented in 13 Colonies for Kids accurate? What materials have recently been uncovered that document daily life and survival at Jamestown?

Using the Map of Discoveries at the Rediscovering Jamestown Archaeology tab, select one specific archaeological excavation completed at Jamestown and add what you learned from the excavation to your rewrite of the original 13 Colonies for Kids website.

  1. After completing your rewrite of the 13 Colonies for Kids text, reflect on your experiences while completing the activity.
  2. If any part of your early education occurred in the United States, think about what you learned about Jamestown when you were young and how it is the same or different from what you learned on the Rediscovering Jamestown website.
  3. How does archaeology inform, reimagine, and correct historical interpretations? Think about who writes the accounts on which histories are based and groups of people who

tend to be studied by archaeologists. What kinds of groups are likely to remain poorly understood or even lost to history without archaeological analysis of historical sites? In what ways does archaeology enrich our understanding of the historic past?

New Frontiers in Archaeology

By the end of this chapter, you will be able to:

    • Identify pseudoarchaeology and explain why it is so damaging to the real work archaeologists do
    • Characterize the ways in which archaeologists share what they have learned with the public
    • Describe some emerging applications of archaeological research

While archaeology is the study of the material culture of past peoples, modern issues such as immigration, warfare, and homelessness can be addressed and studied through the lens of archaeological research. In response to inaccuracies about archaeology presented in the media, archaeologists have had to take a more active, and at times activist, approach to their discipline and work. This chapter examines how archaeologists have worked to correct misinterpretations of their discipline and to actively promote the science as a way to investigate complex issues, demonstrating how archaeology is relevant to modern issues.

Though informing the public about the past has long been a major goal of archaeology, archaeologists as a group are really terrible at it! In the United States, archaeological work is not a common feature of the evening news or frequently printed in newspapers. And when new finds are brought up by mainstream news outlets, they tend to be either barely noted or exaggerated and sensationalized. Sites representing day-to-day life tend not to be picked up by the media, which would rather focus on sites with lots of spectacular artifacts or that can be interpreted in a multitude of ways, many of which are not scientific. Some networks have tried to present good science TV (e.g., The Discovery Channel, National Geographic Channel) but have ended up hyping the science to excite viewers and gain ratings. Consequently, some archaeologists have taken a more active role by announcing new finds and holding open houses and public displays of artifacts. Even then, they sometimes have been motivated as much by attracting funding as by educating the public.

Most people know what they know about archaeology from watching and reading stories in the media, and many of those stories have promoted incorrect and even alternative explanations that are pseudoarchaeological. Pseudoarchaeology uses selective bits of archaeological evidence to promote non-scientific, false accounts of the past. Examples include the films “National Treasure” and “The Da Vinci Code,” which promoted false stories about real archaeological data. Other areas in which pseudoarchaeological stories have confused the truth include the idea that crop circles and megalith sites such as Stonehenge, a Druid worship site, were constructed by aliens. Another example is the lost city of Atlantis, an amazingly advanced society that supposedly vanished overnight according to Plato’s story in the fifth century BC. Atlantis continues to pop up in fake archaeology stories despite the fact that there is absolutely no archaeological evidence to support its existence.

While archaeologists have a duty to share legitimate finds with the public and need to expose pseudoarchaeological stories, the public also has an important part to play! We need to be smarter consumers of archaeology in popular media and take a default position of skepticism. Naturally, archaeologists want the public to join them in being excited about their research. With the trove of genuine archaeological resources available online, members of the public can research what they have

seen and read to verify its accuracy. They also can support real archaeologists at work by attending their public lectures and museum exhibits and by donating to archaeological work at local colleges and universities. Archaeologists want everyone to be involved in real archaeology!

Perhaps the most common way members of the public become engaged with archaeology is by visiting archaeological sites such as the Colosseum in Rome and Mayan ruins in Central America. As tourists, we are enthralled by the creations of past people but rarely think about our impact on the archaeological sites. What damage is caused by thousands of people visiting the site? What about misinformation and stereotypes that are shared by turning the site and the past peoples who occupied it into commodities? These are important things to think about as you consume archaeological information.

For example, archaeologists excavating a site in California during the 1970s and 1980s held an open- house event to give the public an opportunity to share in their finds and to ask questions about actual archaeological work. The event was publicized in the newspaper and on local television broadcasts. The night before the event, looters broke into the site, stole numerous artifacts, and aimlessly dug into already open pits looking for more treasures to sell. The project lost important artifacts, including some that were extremely rare for the time period and location, and, worse, archaeologists lost their faith in entrusting access to the public. That project is ongoing, but the archaeologists working it are much more cautious about sharing information, and their collection is contained in an unmarked laboratory that is relatively unknown even to other campus staff members.

Some archaeologists have begun to monitor archaeological sites to prevent looting and to record damage done as a result of looting. Dr. Sarah Parcak, a professor of archaeology at the University of Alabama at Birmingham, has used satellite imaging to identify potential archaeological sites across the globe. The $1 million she received for winning a TED prize allowed her to create an online portal called GlobalXplorer that trains anyone interested in how to identify potential looting activity in satellite images. After a six-minute training, these individuals are allowed to view small sections of actual satellite images to look for potential signs of looting. Images flagged by several reviewers are passed on to archaeologists to confirm the reviewers’ suspicions. Dr. Monica Hanna, head of the Cultural Heritage Unit and associate dean of the Arab Academy for Science, Technology, and Maritime Transport in Aswan, Egypt, is an important activist for protection of archaeological resources in her home country of Egypt and globally. She documents looting events by photographing them and posting the photographs to social media. Her goal is for everyone to understand the irreparable damage done to archaeological sites by looting.

Other archaeologists are developing new lines of inquiry that demonstrate how archaeology can be used to explore some of today’s major problems. For example, Dr. Craig Lee from the University of Colorado is an ice-patch archaeologist. He is studying the edges of glacial ice as it melts in response to warming global temperatures. His study area, centered in the Rocky Mountains, has largely been under ice for thousands of years. As that ice begins to melt, previously undiscovered archaeological sites are being revealed. In addition to documenting past living habits and patterns of behavior denoted by the artifacts, he is documenting the rate of melt of high-altitude ice.

Archaeologists are also looking at how their unique training can give a voice to groups of people who have been disenfranchised or even treated as invisible. Archaeologists are trained to examine material remains and infer patterns of behavior from them. Now, they are beginning to use those skills to tackle current issues, including strongly disputed political questions, to provide new perspective. For example,

Dr. Jason de Leon, professor of anthropology and Chicana/o studies at UCLA, runs the Undocumented Migration Project. He is using his archaeological training and ethnographic observations to study people crossing the U.S./Mexico border from northern Mexico into Arizona. He studies the artifacts they leave behind, including water bottles, backpacks, and clothing. Dr. de Leon and his team pieced together how the artifacts were specifically used (e.g., the water bottles were filled from stagnant pools and livestock watering tanks) and discarded and, ultimately, have been able to tell a detailed story of their difficult migration and dangerous border crossing. Another example is the work of Dr. Larry Zimmerman, retired professor at Indiana University – Purdue University, Indiana, who used his archeological training to study people living in homeless encampments around St. Paul, Minnesota, and Indianapolis, Indiana. He noted evidence of alcohol consumption at all of the encampments but found no evidence of drug paraphernalia, directly contradicting the common stereotype that all homeless people are drunks and “druggies.” He also noted numerous unopened and unused sample-sized bottles of hygiene products such as shampoo and conditioner that are commonly given to the homeless. He realized that these items are not terribly useful for people who do not have reliable access to water and that other types of goods would be more useful and appreciated by individuals who are homeless.

Terms You Should Know

GlobalXplorer

ice-patch archaeologist pseudoarchaeology Undocumented Migration Project

Study Questions

  1. What is pseudoarchaeology? Why is its popularity problematic?
  2. How are some archaeologists taking an activist role to protect archaeological sites?
  3. How are modern technological developments and crowdsourcing being used to support archaeology?
  4. How has climate change altered the field of archaeology?
  5. Describe one of the ways in which archaeologists are using their unique skills to give a voice to populations frequently overlooked and ignored in our culture?
  6. Imagine a friend tells you about a recent post on social media describing “research” on aliens and Atlantis. Explain what you could tell your friend about such research’s reliability. What actual new archaeological frontier could you share with your friend?

Activity 15.1 GlobalXplorer

Amanda Wolcott Paskey and AnnMarie Beasley Cisneros Cosumnes River College and American River College

GlobalXplorer is the brainchild of Dr. Sarah Parcak, an archaeologist at the University of Alabama at Birmingham who is also a National Geographic Fellow. In 2016, she won the TED Prize, which granted her $1 million for any project of her choosing. She created GlobalXplorer with that grant. GlobalXplorer is a crowdsourcing application for locating archaeological sites and monitoring them for looting by training individuals to identify evidence of looting in satellite images.

Go to https://www.globalxplorer.org/explore.

Complete the “Looting” tutorial so you understand how to identify potential archaeological sites in satellite images and evidence of looting.

Go to the “Now” tab and view and assess at least 50 satellite images. Answer the following questions:

  1. How are satellite images useful for locating looting? Why does Dr. Parcak think this is important work?
  2. What did you learn about looting patterns from the training video?
  3. Describe your experience viewing portions of satellite images and searching for evidence of looting. Was it what you expected? Why or why not?
  4. As a now-seasoned GlobalXplorer, what drawbacks do you see in using this method to locate looting?
  5. What are your general impressions of the GlobalXplorer initiative?

Legal and Ethical Considerations in Archaeology

By the end of this chapter, you will be able to:

    • Explain cultural heritage
    • Characterize the legal protections for cultural heritage sites and the limitations of those protections
    • Describe the role of archaeological codes of ethics

Through land development, intensive agriculture that clears forests with heavy machinery, tourism, and exposure, we are destroying archaeological remains and examples of cultural heritage—expressions of how societies live or lived, including their homes and cities, customs and practices, utensils and art, and ethics and values that represent a legacy of a particular group. Warfare also destroys archaeological artifacts and living cultural sites by damaging and destroying important monuments and symbols and by leaving museums and archaeological sites unprotected from looters.

Generally, people agree that national and regional governments have a responsibility to protect cultural heritage sites and artifacts from being destroyed. However, the 1954 Hague Convention for the Protection of Cultural Property in the Event of an Armed Conflict, which was intended to protect and potentially prevent such destruction globally, has yet to be ratified by the United States and the United Kingdom. Additionally, as you can see in the following table, the United States has enacted several laws designed to allow for protection of cultural artifacts, but the laws mostly do not establish any process for preservation and protection and, therefore, provide no clear consequences when resources are damaged or destroyed.

U.S. legislation

Acronym

Brief explanation

Other notes

Antiquities Act

(1906)

none

Authorized the president to declare historic landmarks, historic and prehistoric structures, and other objects of scientific interest as national monuments, explicitly establishing the importance of archaeological sites on public land in the U.S. legal code.

National Historic Preservation Act (1966)

NHPA

Intended to preserve historic and archaeological sites on public lands.

Section 106: Main provisions for archaeology, basically stating that when any money for a project comes from the federal government, builders and developers must determine if old things (archaeological) are present at the building site. When archaeological remains are found, they must do something about them (survey, inventory, and/or preserve) to retain federal funding for the project.

Section 110: Individuals who work for federal agencies are responsible for checking for, evaluating, and protecting historic remains on the land they manage.

National Environmental Protection Act (1969)

NEPA

A national policy of protecting the environment that requires proposed actions funded by the federal government to evaluate both natural and cultural resources.

U.S. legislation

Acronym

Brief explanation

Other notes

Archaeological Resources Protection Act (1979)

ARPA

Enacted after the Antiquities Act of 1906 was determined to be unconstitutionally vague and requires that archaeological sites be protected.

Governs excavation of archaeological sites on federal and Native American lands, including requiring permits that protect cultural and historic resources, and prohibits interstate and international sales of artifacts.

Native American Grave Protection and Repatriation Act (1990)

NAGPRA

Established precise rules and responsibilities when Native American burials and other items associated with a Native American burial are found through excavation and are housed in museum and university collections.

In addition to numerous laws they must follow, archaeologists face many ethical dilemmas in their work. A code of ethics is a written statement of ethical guidelines for groups, organizations, and individuals in their professional occupations. The field of archaeology has established three primary levels of codes of ethics that have unique benefits and limitations. The highest-level codes are the ones adopted by professional organizations such as the Register of Professional Archaeologists (RPA). The RPA’s standards of conduct provide for a grievance process and clear ways of enforcing those standards within its ranks, including censure. The weakest level of codes are general statements of goals, principles, and responsibilities adopted by organizations such as the Society for American Archaeology (SAA). SAA has drafted sweeping principles of desired behavior by archaeologists that include things such as accountability and stewardship but do not establish consequences for individuals who do not follow the guidelines.

Terms You Should Know

Antiquities Act

Archaeological Resources Protection Act (ARPA) code of ethics

cultural heritage

Hague Convention for the Protection of Cultural Property in the Event of an Armed Conflict National Environmental Protection Act (NEPA)

National Historic Preservation Act (NHPA)

Native American Grave Protection and Repatriation Act (NAGPRA)

Study Questions

  1. Describe what archaeologists refer to as cultural heritage. What legal protections exist to safeguard cultural heritage in the United States and internationally?
  2. How do professional codes of ethics guide archaeologists’ behavior? What types of archaeological codes of ethics exist and how do they vary?
  3. Are you surprised by the current level of protection of cultural heritage artifacts and sites? Are there additional legal protections you would like to see enacted for archaeological sites?
  4. What type of code of ethics seems most effective to you? Why?

Activity 16.1 Ethics in Archaeology: Create Your Own Ethics Statement

Gillian Wong, University of Tübingen

  1. To complete this activity, research university and college anthropology and archaeology departments, museums with archaeology departments, and heritage and cultural resource management firms online (do not use any institution with which you are affiliated) and search the sites for their ethics statements.
  2. Choose one institution that does not have an ethics statement on its website and record one or two of the institution’s primary research interests or projects. In the case of cultural resource management firms, record the types of projects they undertake, such as surveying and excavating for private mining projects.
  3. Review the online ethics statement of an anthropology or archaeology society. The Society for American Archaeology (https://www.saa.org) and the European Association of Archaeologists (https://www.e-a-a.org) are large, continent-wide societies that provide ethics statements, but there are many smaller associations worldwide that can be used for this activity.
  4. Using this chapter and the ethics statement you obtained from an anthropology or archaeology society site, compose an ethics statement for the institution you chose. This ethics statement should:
    1. include at least FIVE key points.
    2. specifically relate to the research and/or projects conducted by the institution (e.g., if the institution conducts excavations in the United States, your ethics statement must address native heritage issues).
    3. include a connection to an ethics statement from an archaeological association that is relevant to the institution’s interests (e.g., an ethics statement for an institution focused on underwater archaeology should reference the Nautical Archaeology Society’s statement of ethics). Describe how this statement relates to this organization and its goals.

Activity 16.2 Careers in Archaeology: Options and Opportunities

Brian Stokes, Allan Hancock College

This activity offers you an opportunity to explore the professional field of archaeology. Fully follow the instructions and answer the questions. Your responses must be typed, and you need to cite and reference your source material when appropriate. Following are the American Psychological Association’s (APA’s) styles for bibliographic references and in-text citations, but use the citation and bibliography formats your professor prefers!

Visit the websites of the Society for American Archaeology (SAA) at https://www.saa.org and the Society for California Archaeology (SCA) at https://scahome.org. After reviewing these websites:

  1. Compare and contrast the Mission Statements of the organizations. Describe and discuss at least one way in which they are similar and one in which they are different. Use specific evidence to support your response.
  2. In your own words, describe and discuss at least three types of jobs available to archaeologists at universities, colleges, museums, and private cultural resource firms. Include information regarding the minimum education, experience, and skills required; responsibilities and duties; locations; and salaries of those positions.
  3. Research some schools that train archaeological field skills online and describe and discuss the one that appeals most to you. In your discussion, be sure to include information regarding when and where the training is conducted, any specializations taught, and the cost of the field school. Finally, explain why you chose this field school and what you would want to learn from attending.

APA bibliographical references for SAA and SCA websites:

Society for American Archaeology. (n.d.). Retrieved from http://www.saa.org/Home/tabid/36/Default.aspx.

Cited in text as (SAA, n.d.).

Society for California Archaeology. (n.d.). Retrieved from http://www.scahome.org/index.html. Cited in text as (SCA, n.d.).

Appendix 1. Formation Processes: What Survives? Cards (5.1)

Card A

Duck decoy (model of a duck).

Made from tule grass (hardstem bulrush) with attached feathers and painted.

Found in association with human remains whose hair, skin, nails, and bones are still intact.

The feathers are identified as from two species: Gambel’s quail and Gadwall (Anas strepera)

Card B

In surveying the area of your site, you find a coiled basket of excellent preservation and made of juncus stems and split sumac.

Also in association are spoons carved of elk antler, a stone bowl of steatite (a soft stone), and animal bone of Sylvilagus audubonii.

Also in association are remains of matting made of tule (hardstem bulrush).

Card C

Winnowing tray made of plant material.

Typically used by this culture to gather and roast pine nuts, also called pinoli or pinyon.

Also found in association are human remains whose hair, skin, nails, and bones are still intact.

Also in association are roots of Anemopsis californica and remains of Prunus ilicifolia.

Card D

Almost completely intact in the area surveyed by your team is a headdress made of the following:

Feathers and plant material and decorated with shells and abalone (Haliotidae sea snail).

Feathers are identified as from Accipiter (species).

Plant fibers are yucca.

Shell is identified as Olivella biplicata.

Card E

In surveying the area, you find items lying on the surface:

Netting made from plant fibers

A twined-woven bag of excellent preservation with different colors of plant fibers used to make a repeating geometric design.

Also found in association is a bow. The plant material of the bow is identified as Chilopsis linearis.

Card F

In surveying the area of your site, you find items lying on the surface:

Sandals made of plant material.

Part of a sandal made of leather and plant fibers.

The plant fibers are identified as yucca and

Washingtonia filifera.

Card G

The headless torso of a human is recovered. Its skin is intact and also its stomach contents.

The underlying skeletal bone structure is gone (there are no bones).

The stomach contents include cereal grains and berries identified as Vaccinium vitis-idaea.

Card H

While excavating, you recover the remains of leather pants.

The stitching of the pants contains animal hair and sinew. Cordage (rope) of plant material is also attached to the topmost area of the pants, perhaps the remains of a simple belt or other material of the costume unrelated to the pants.

Card I

While excavating, you recover a heavy door made of a spruce tree, Picea abies.

This culture made iron tools, but the door is absent of any hinges or locking mechanisms. You can faintly see depressions where such features would have been placed but there is no trace of the material from which they would have been made. You assume that it was iron.

Card J

Recovered from this site are animal remains with hair, skin, and claws intact. However, there is no bone; the underlying skeletal structure has not survived.

The animal is identified as Canis lupus.

Card K

A cluster of barley grain (Hordeum vulgare) that is densely packed. It was likely originally encased in a container that has not survived.

The culture you are investigating is known for their ceramic beakers. They normally store grain in other ceramic containers but there is no trace of ceramic in this context.

Card L

Recovered from this site are wooden planks arranged directly next to each other and in a row extending for more than 60 feet.

The remains of fishing nets are also preserved.

The presence of copper is suspected from green discoloration in the soil, but no physical trace of the metal remains.

Card M

Dugout canoe (canoe made from a hollowed- out tree trunk, often finished by burning/charring the wood). Made of yellow cedar (Callitropsis nootkatensis).

The teeth of small mammals are embedded in the sides of the canoe, perhaps as decoration, and stuck to sections of the hollowed-out interior are traces of fiber, probably cordage (rope) made from plant fibers or animal sinew.

Card N

In the area you are excavating, you recover fragments of woven plant material. The weave is dense; it is likely the remains of a basket.

Further down, you recover the intact base of the basket. The material is identified as split spruce root, specifically Picea engelmannii.

Also associated in this context is a decorative shell and feather, which were probably woven into the basket or held within it.

Card O

In the area you are excavating you recover woven cloth of plant fibers identified as Xerophyllum tenax.

A bone needle is still attached to the end of the cloth.

The bone is identified as from Megaptera novaeangliae.

Card P

In the area you are excavating you find remnants of fibers and pieces of cloth. The fiber is identified as Oreamnos americanus.

The fiber is closely spun; it is perhaps the remains of a robe or blanket.

Also in association and probably woven into the material are Dentalium shells and bones that are polished and notched.

Card Q

While excavating, you identify pieces of tree bark of species Betula papyrifera. The tree bark features several perforated holes of equal size along one edge. It is likely part of clothing or a mask.

Traces of pigment are preserved; also in this context are feathers and animal bone. The animal bone is notched and is perhaps a fishing implement. The species of fish is Oncorhynchus tshawytscha.

Card R

While excavating, you identify pieces of Dentalium shell clustered tightly together. Plant material is also closely associated with the shell, perhaps of a cordage material. This could be clothing or a purse of some kind, decorated with Dentalium, a common symbol of wealth in this culture.

Also in this context is animal bone. The species is identified as Aplodontia rufa.

Appendix 2. Sampling the Past (6.3) Site Map Key

Appendix 3. Ground Coverage Survey Map (6.4)

Appendix 4. DPR Forms (7.1)

DPR 523A: California Department of Parks and Recreation Primary Record Form

Found at: https://ohp.parks.ca.gov/?page_id=28351

DPR 523C: California Department of Parks and Recreation Archaeological Site Record Form

Found at: https://ohp.parks.ca.gov/?page_id=28351

DPR 523J: California Department of Parks and Recreation Location Map Form

Found at: https://ohp.parks.ca.gov/?page_id=28351

DPR 523K: California Department of Parks and Recreation Sketch Map Form

Found at: https://ohp.parks.ca.gov/?page_id=28351

Resource Attribute Codes

Found at: http://ohp.parks.ca.gov/pages/1074/files/attribute%20codes.pdf

Appendix 5. Excavation and Interpretation of Sites at Huaca de la Luna, Peru (13.3)

Excavation Data Set 1: Urban Zone – Complex 4

View from Huaca de la Luna overlooking the Urban Zone

Figurine Mold

Pottery Molds

Polishing stones

Matrix for making molds

Drawing of excavated area showing walls, rooms, and floors (scalloped area)

Large grinding slab

Intensely burned area

Ceramic vessels and figurine

Photos of Tomb 2 with ceramic grave goods

Drawing of Tomb 1 – skeletal remains Drawing of Tomb 1 – grave goods

As reported in:

Santiago Uceda, Elias Mujica, and Ricardo Morales (editors). 1997. Investigaciones de la Huaca de la Luna 1995. Facultad de Ciencias Sociales, Universidad Nacional de la Libertad. Trujillo, Peru.

Excavation Data Set 2: Urban Zone – Complex 27

View from Huaca de la Luna overlooking the Urban Zone

Map of Complexes 27 and 30

(callejon = street, avenida = avenue, conjunto arquitectonico = architectural complex)

List of animal species found in the complex.

(peces = fish, aves = birds, mamiferos = mammals, NISP = number of identified specimens)

Tombs found beneath the floors of the complex

Isometric reconstruction of the complex (gray circles are large ceramics, see below)

Photo of excavations showing an internal corridor

Figurines

Ceramics

Spindle whorls for spinning thread

Cylindrical oven

Fragments of ceramic with copper adhered to

the surface

Metal fragments in the process of manufacture

Blow tubes for creating intense heat in a fire

Copper “prills” (extracted, but unformed copper)

As reported in:

Santiago Uceda and Ricardo Morales (editors). 2005. Investigaciones de la Huaca de la Luna 2004. Facultad de Ciencias Sociales, Universidad Nacional de la Libertad. Trujillo, Peru.

Santiago Uceda and Ricardo Morales (editors). 2004. Investigaciones de la Huaca de la Luna 2003. Facultad de Ciencias Sociales, Universidad Nacional de la Libertad. Trujillo, Peru.

Excavation Data Set 3: Urban Zone – Complex 35

View from Huaca de la Luna overlooking the Urban Zone

Map of Urban Zone showing Complex 35

Isometric reconstruction of Complex 35

Grinding Stone and slab

Remains of a fire pit (hearth) and ceramic pot

Large ceramic vessels

Undecorated or simply decorated pottery

Spindle whorls for making thread

Metal needles (a) and spatulas (b)

Lithic tools

Polishing stone

Tubular beads

Figurative beads

Untitled-1 copy.jpg

Untitled-2 copy.jpg

Two tombs found under the floors of the complex

List of animal remains found in the complex (peces = fish, aves = birds, mamiferos = mammals, especie = species, NISP = number of identified specimens)

As reported in:

Santiago Uceda and Ricardo Morales (editors). 2004. Investigaciones de la Huaca de la Luna 2003. Facultad de Ciencias Sociales, Universidad Nacional de la Libertad. Trujillo, Peru

Excavation Data Set 4: Murals

Untitled-1 copy.jpg

Untitled-2.jpg

As reported in:

Santiago Uceda and Ricardo Morales (editors). 2004. Investigaciones de la Huaca de la Luna 2003. Facultad de Ciencias Sociales, Universidad Nacional de la Libertad. Trujillo, Peru

Santiago Uceda and Ricardo Morales (editors). 2005. Investigaciones de la Huaca de la Luna 2004. Facultad de Ciencias Sociales, Universidad Nacional de la Libertad. Trujillo, Peru

Excavation Data Set 5: Plaza 3b

Reconstruction of Huaca de la Luna

Southeast view of Plaza 3b (note the small rocky outcrop in the center of the plaza)

Broken pottery of nude and bound males

Other broken pottery found in the plaza

huaca.de.la.luna.jpg

Informe Huaca de la Luna 19960029.jpg

Informe Huaca de la Luna 19960040.jpg

blood.drenched.mace.jpg

As reported in:

Santiago Uceda, Elias Mujica, and Ricardo Morales (editors). 1997. Investigaciones de la Huaca de la Luna 1995. Facultad de Ciencias Sociales, Universidad Nacional de la Libertad. Trujillo, Peru

Santiago Uceda, Elias Mujica, and Ricardo Morales (editors). 1998. Investigaciones de la Huaca de la Luna 1996. Facultad de Ciencias Sociales, Universidad Nacional de la Libertad. Trujillo, Peru

A person smiling for the camera  Description automatically generated

About the Authors

Amanda Wolcott Paskey is an anthropology professor at Cosumnes River

College in Sacramento, California. She earned her B.A. and M.A. in anthropology from the University of California, Davis. Her focus in anthropology is archaeology; however, she was trained in a holistic program and regularly teaches cultural and biological anthropology courses as well as archaeology. She has worked on archaeological projects throughout northern California and the Great Basin. She and a colleague founded the Cosumnes River Archaeological Working Laboratory (CRAWL), which is an archaeological laboratory primarily focused on historical archaeology and completes contract work for California State Parks.

CRAWL’s current project is analyzing a post-Gold-Rush-era archaeological site in the heart of Old Sacramento. This has given her many opportunities to engage in sharing archaeology with a public audience, including local school children and Sacramentans interested in local history. She is passionate about teaching, especially online education, and providing all students with a high-quality learning environment that meets the needs of all students, not just the most prepared for college. She has been named the Society for Anthropology in Community College’s (SACC’s) Teacher of the Year (2014) and has been awarded Cosumnes River College’s Crystal Apple award (2017) and the Hayward Award for Excellence in Education given by the Board of Governors for the California Community Colleges and the Academic Senate for California Community Colleges (2017).

Additionally, with her departmental colleagues, she was awarded the Stanback-Stroud Diversity Award (2015).

AnnMarie Beasley Cisneros is an anthropology professor at American River College in Sacramento, California. Trained as a four-field anthropologist, she earned her B.A. and M.A. in anthropology from California State University, Sacramento. Her research focuses on immigration and immigrant populations. She regularly teaches archaeology, Native Peoples of North America, and American Indians of California, among other courses. She is passionate about education and innovating to support all students in achieving their academic and life goals. She is currently engaged in applied anthropology work in community development with historically underserved communities. Most recently, she has particularly enjoyed facilitating her students’ involvement in projects serving Sacramento’s Latino and immigrant Mexican populations through Día de los Muertos Oak Park, a month-long series of arts and culture events that educate the public about this Mexican tradition and build ties between groups within the community, culminating in an authentic observance of Día de los Muertos attended by

more than 10,000 people.

IMG_1209.JPG

About the Contributors

Jason Edmonds is a prehistoric archaeologist whose research has focused on

Native American hunter-gatherers and the evolution of settlement patterns, including the transition from mobility to sedentariness. He has conducted fieldwork in the Southeastern United States, California, and the Great Basin with a focus on survey methods. He attended Mississippi State University as an undergraduate and graduate student and the University of California, Davis as a graduate student. He teaches at Cosumnes River College in Sacramento.

J. S. “Noble” Eisenlauer’s passion for archaeology was triggered by family travels to more than 70 countries during his pre-college years. While an undergraduate student at Stanford University, he took an archaeological field class that solidified his interest in this field. Subsequently, he conducted field work in Peru, Costa Rica, Mexico, France, Austria, Arizona, and California. By the time he completed his doctorate at University of California, Los Angeles in 1993, his archaeological focus had narrowed. He considers himself a New World ethnoarchaeologist with specific interests in remote sensing and hunter-gatherer technology. In June 2017, he retired from Pierce College in Woodland Hills after 21 years of full-time teaching at that institution. His hobbies include restoring old cars, antique collecting, historical firearms research, and flying.

Ilana Johnson, Ph.D., is an anthropological archaeologist specializing in ancient urbanism of the Moche civilization on the north coast of Peru. She has conducted anthropological research all over the world, including Mexico, Iceland, and Belize, and has spent nearly two decades working in the highland and coastal regions of Peru. Through various projects, she has explored changing settlement patterns, bioarchaeology of ancient cemeteries, warfare and factionalization, and household expressions of identity and social organization.

Jenna Santy, M.A., is a graduate student in anthropology (emphasis archaeology) at the University of California, Santa Barbara with a passion for community college education and instructional development. Her interests include the prehistory of western North America, subsistence studies (specifically paleoethnobotany), hunter-gatherers, cultural resources management, and all things California. She has more than 10 years of field experience and has done archaeology in California, Illinois, and Germany.

Brian Stokes is professor of anthropology at Allan Hancock College and teaches lower division anthropology courses. He is interested in student success and promotes collaborative learning, critical thinking, problem-based learning, and writing skills in his classes so students can further develop important skills that will benefit them in their educational and professional careers. Brian received his B.A. in anthropology from University of California, Santa Barbara and his M.A. in

anthropology from California State University, Northridge.

Jess Whalen is assistant professor of anthropology at Mt. San Jacinto College

(MSJC) in Menifee, California. She earned her Ph.D. in archaeology from the University of Edinburgh in 2014. Her research focuses on how drinking goblets, cups, and shallow drinking bowls from Early Bronze Age Anatolia shed light on social complexity in the region prior to the Hittite state. At MSJC, she teaches courses across anthropology, including archaeology and Indigenous cultures of North America and California.

Darcy L. Wiewall, Ph.D., is a professor of anthropology at Antelope Valley College (AVC) in Lancaster, California. She has conducted archaeological field research in southern California, Colorado, Mexico, and Belize since 1996. Her primary research interests focus on household production and local production processes during times of political change, specifically their effects on gender relations. Currently, she directs student research at the AVC Archaeological Repository. Aside from anthropology, Darcy enjoys traveling the world, visiting archaeological and cultural sites along the way.

Gillian Wong is an archaeologist whose research interests focus on using animal remains from the archaeological record to reconstruct the paleoecology of prehistoric hunter-gatherers. She is currently working on her Ph.D. in archaeological sciences at the University of Tübingen in Germany. She holds a master’s degree from the University of Utah and a bachelor’s degree from the University of California, Davis. Beyond research, she has experience in cultural resource management and collections management and loves teaching archaeology.

Cecil Worthen’s love for anthropology began at the tender age of nine and continues to grow. As an anthropologist, he shares a passion for all subfields of the discipline, though his education and experience focus heavily on bioarchaeology. He holds an M.A. in anthropology from California State University, Northridge and his research interests focus on Native California bioarchaeology and urban

ethnography.

Annotate

Powered by Manifold Scholarship. Learn more at
Opens in new tab or windowmanifoldapp.org